Nhân tố ảnh hưởng đến sự hài lòng và lòng trung thành của khách hàng cá nhân tại BIDV - Chi nhánh Nghệ An
TS. Đặng Thành Cương
Trường Kinh tế - Trường Đại học Vinh
Tóm tắt
Nghiên cứu tìm hiểu các nhân tố ảnh hưởng sự hài lòng và lòng trung thành của khách hàng cá nhân tại Ngân hàng Thương mại Cổ phần Đầu tư và Phát triển Việt Nam (BIDV) - Chi nhánh Nghệ An. Kết quả cho thấy, các nhân tố: Phương tiện hữu hình, Độ tin cậy, Tính đáp ứng, Sự đồng cảm, Sự cảm thông ảnh hưởng tích cực đến Sự hài lòng. Bên cạnh đó, Sự hài lòng ảnh hưởng đến Lòng trung thành của khách hàng cá nhân tại BIDV - Chi nhánh Nghệ An. Trên cơ sở đó, tác giả đề xuất các giải pháp nhằm nâng cao sự hài lòng và lòng trung thành của khách hàng cá nhân đối với BIDV - Chi nhánh Nghệ An thời gian tới.
Từ khóa: nhân tố ảnh hưởng, sự hài lòng, lòng trung thành, BIDV - Chi nhánh Nghệ An
Summary:
The study aims to discover factors affecting the satisfaction and loyalty of individual customers to Joint Stock Commercial Bank for Investment and Development of Vietnam (BIDV) - Nghe An Branch. The results indicate that Tangibles, Reliability, Responsiveness, Empathy, Sympathy positively affect Satisfaction. Besides, Satisfaction creates an impact on the Loyalty of individual customers. From those findings, the author proposes solutions to improve the satisfaction and loyalty of individual customers to BIDV - Nghe An Branch in the coming time.
Keywords: influential factors, satisfaction, loyalty, BIDV - Nghe An Branch
GIỚI THIỆU
Lòng trung thành của khách hàng là kết quả của niềm tin, sự hài lòng… của họ vào các ngân hàng thương mại. Lòng trung thành không chỉ giúp duy trì mối quan hệ với khách hàng hiện tại, mà còn tạo điều kiện thuận lợi cho việc thu hút khách hàng mới thông qua sự giới thiệu tích cực và tái mua dịch vụ. Nghệ An là tỉnh đông dân cư, lượng khách hàng cá nhân tại các ngân hàng thương mại lớn, cạnh tranh trong hoạt động ngân hàng về thị phần khách hàng cá nhân ngày càng ngay gắt. Do đó, BIDV - Chi nhánh Nghệ An thời gian qua đã thực hiện nhiều biện pháp để nâng cao sự hài lòng và duy trì sự ổn định của khách hàng cá nhân, nhưng kết quả chưa được như kỳ vọng. Chính vì vậy, việc nghiên cứu các nhân tố ảnh hưởng sự hài lòng và lòng trung thành của khách hàng cá nhân tại BIDV - Chi nhánh Nghệ An là cần thiết để từ đó đề xuất các giải pháp cho thời gian tới.
CƠ SỞ LÝ THUYẾT VÀ PHƯƠNG PHÁP NGHIÊN CỨU
Cơ sở lý thuyết
Parasuraman và cộng sự (1985) định nghĩa, chất lượng dịch vụ là một khái niệm riêng biệt với sự hài lòng, phản ánh tương quan hiệu suất và kỳ vọng của khách hàng, chất lượng bằng cảm nhận hiệu suất trừ đi kỳ vọng và khi cảm nhận chất lượng gia tăng, thì khách hàng có xu hướng hài lòng hơn. Vận dụng lý thuyết khung khoảng cách, Parasuraman và cộng sự (1988) đã đề xuất thang đo SERVQUAL nổi tiếng với 22 phát biểu đại diện cho 5 yếu tố đo lường kỳ vọng và cảm nhận của khách hàng.
Sự trung thành của khách hàng trong lĩnh vực ngân hàng bán lẻ là sự cam kết mạnh mẽ và sẵn lòng của người tiêu dùng để liên tục lặp lại việc ủng hộ một sản phẩm hoặc dịch vụ trong dài hạn (Tweneboah-Koduah và Farley, 2015). Ganiyu (2017) kết luận rằng, sự hài lòng của khách hàng vô cùng quan trọng trong việc xây dựng và tăng cường sự trung thành của khách hàng và tăng lợi nhuận.
Mô hình nghiên cứu
Trên cơ sở phân tích và kế thừa các nghiên cứu có liên quan như: Parasuraman và cộng sự (1985), Parasuraman và cộng sự (1988), Tweneboah-Koduah và Farley (2015), Ganiyu (2017), tác giả h xây dựng mô hình nghiên cứu tại Hình 1.
Hình 1: Mô hình nghiên cứu
![]() |
| Nguồn: Tác giả đề xuất |
Giả thuyết nghiên cứu được phát biểu như sau:
H1. Phương tiện hữu hình (HH) ảnh hưởng tích cực đến Sự hài lòng của khách hàng cá nhân (SAT).
H2. Sự tin cậy (TC) ảnh hưởng tích cực đến Sự hài lòng của khách hàng cá nhân (SAT).
H3. Tính đáp ứng (DU) ảnh hưởng tích cực đến Sự hài lòng của khách hàng cá nhân (SAT).
H5. Sự cảm thông (DC) ảnh hưởng tích cực đến Sự hài lòng của khách hàng cá nhân (SAT).
H6. Sự hài lòng ảnh hưởng tích cực đến Lòng trung thành của khách hàng cá nhân (LOY).
Phương pháp nghiên cứu
Dữ liệu nghiên cứu được tác giả thu thập trong khoảng thời gian từ ngày 01/2/2024 đến ngày 01/4/2023 bằng phương pháp gửi bảng hỏi qua đường link tới đối tượng là khách hàng cá nhân của BIDV – Chi nhánh Nghệ An. Từ 324 phiếu khảo sát, tác giả thu về 400 phiếu hợp lệ, đạt 81%. Theo giới tính, 65,9% số người phản hồi là nam; với hơn một nửa (56,3%) ở độ tuổi từ 35 đến 45 và gần một phần ba (32,3%) thuộc nhóm tuổi từ 45-55. Hầu hết người phản hồi có bằng cử nhân (68,5%) hoặc bằng trung học (23,8%) và 16,5% có bằng sau đại học. Thời gian giao dịch của họ với ngân hàng có sự khác biệt như sau: dưới một năm (21,8%), giữa 1 và 2 năm (33,7%), giữa 3 và 4 năm (24,6%), giữa 5 và 6 năm (19,1%) và hơn 7 năm (13,6%).
Các dữ liệu được mã hóa và đưa vào phần mềm SmartPLS 4 để phân tích. Nghiên cứu sử dụng thang đo Likert 5 mức độ gồm: 1-Hoàn toàn không đồng ý; 2-Không đồng ý; 3-Không ý kiến; 4-Đồng ý; 5-Hoàn toàn đồng ý. Bài viết sử dụng cách viết số thập phân theo chuẩn quốc tế.
KẾT QUẢ NGHIÊN CỨU
Đánh giá mô hình đo lường
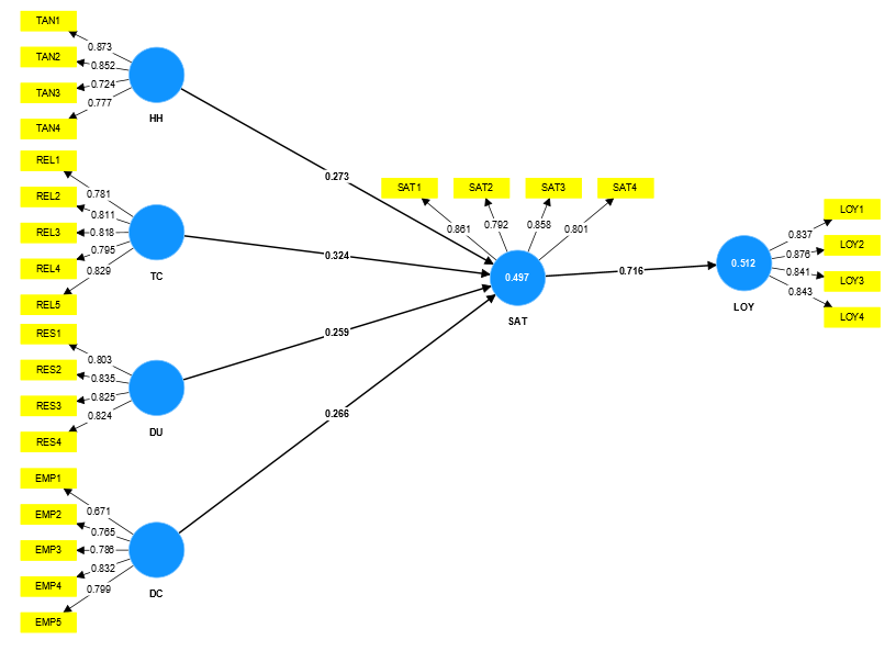
Kết quả Bảng 1 cho thấy, các hệ tố tải ngoài (Outer loading) ≥ 0.7 nên các quan sát có ý nghĩa thống kê.
Bảng 1: Kết quả hệ số tải ngoài của thang đo
| Nội dung | Hệ số tải ngoài | Nội dung | Hệ số tải ngoài |
| EMP1 <- DC | 0.771 | RES1 <- DU | 0.803 |
| EMP2 <- DC | 0.765 | RES2 <- DU | 0.835 |
| EMP3 <- DC | 0.786 | RES3 <- DU | 0.825 |
| EMP4 <- DC | 0.832 | RES4 <- DU | 0.824 |
| EMP5 <- DC | 0.799 | SAT1 <- SAT | 0.861 |
| TAN1 <- HH | 0.873 | SAT2 <- SAT | 0.792 |
| TAN2 <- HH | 0.852 | SAT3 <- SAT | 0.858 |
| TAN3 <- HH | 0.724 | SAT4 <- SAT | 0.801 |
| TAN4 <- HH | 0.777 | LOY1 <- LOY | 0.837 |
| REL1 <- TC | 0.781 | LOY2 <- LOY | 0.876 |
| REL2 <- TC | 0.811 | LOY3 <- LOY | 0.841 |
| REL3 <- TC | 0.818 | LOY4 <- LOY | 0.843 |
| REL4 <- TC | 0.795 |
| |
| REL5 <- TC | 0.829 |
|
|
Nguồn: Kết quả phân tích dữ liệu của tác giả
Bảng 2 cho biết, chỉ số Cronbach's Alpha ≥ 0.7, độ tin cậy tổng hợp ≥ 0.7, nên đảm bảo độ tin cậy của thang đo. Thang đo đạt giá trị hội tụ vì AVE > 0.5.
Bảng 2: Kết quả chỉ số Cronbach's Alpha, độ tin cậy tổng hợp và tính hội tụ
| Chỉ số Cronbach's Alpha | Độ tin cậy tổng hợp (rho_a) | Độ tin cậy tổng hợp (rho_c) | Phương sai trung bình được trích | |
| Sự cảm thông | 0.831 | 0.845 | 0.88 | 0.597 |
| Tính đáp ứng | 0.84 | 0.848 | 0.893 | 0.675 |
| Phương tiện hữu hình | 0.823 | 0.849 | 0.882 | 0.654 |
| Sự tin cậy | 0.866 | 0.868 | 0.903 | 0.651 |
| Lòng trung thành | 0.871 | 0.873 | 0.912 | 0.721 |
| Sự hài lòng | 0.847 | 0.85 | 0.897 | 0.686 |
Nguồn: Kết quả phân tích dữ liệu của tác giả
Các chỉ số HTMT của một cặp nhân tố đều dưới 0.85 (Bảng 3), nên tính phân biệt được đảm bảo tốt.
Bảng 3: Kết quả bảng ma trận HTMT
| DC | DU | HH | LOY | SAT | TC | |
| Sự cảm thông |
|
|
|
|
|
|
| Tính đáp ứng | 0.153 |
|
|
|
|
|
| Phương tiện hữu hình | 0.174 | 0.248 |
|
|
|
|
| Lòng trung thành | 0.435 | 0.532 | 0.506 |
|
|
|
| Sự hài lòng | 0.491 | 0.485 | 0.504 | 0.831 |
|
|
| Sự tin cậy | 0.274 | 0.243 | 0.225 | 0.549 | 0.578 |
|
Nguồn: Kết quả phân tích dữ liệu của tác giả
Đánh giá mô hình cấu trúc
Kết quả Bảng 4 cho giá trị VIF < 3, vì vậy mô hình không gặp hiện tượng cộng tuyến, mô hình không xảy ra cộng tuyến hoặc đa cộng tuyến; các hệ số hồi quy, P-value không bị tác động sai lệch dẫn đến kết luận sai lầm về quan hệ trong mô hình.
Bảng 4: Kết quả hệ số thống kê cộng tuyến (VIF)
|
| VIF |
| Sự cảm thông -> Sự hài lòng | 1.081 |
| Tính đáp ứng -> Sự hài lòng | 1.080 |
| Phương tiện hữu hình -> Sự hài lòng | 1.082 |
| Sự hài lòng -> Lòng trung thành | 1.000 |
Nguồn: Kết quả phân tích dữ liệu của tác giả
Đánh giá ý nghĩa quan hệ tác động
Bảng 5: Bảng hệ số chuẩn hóa và giá trị p-value
| Hệ số tác động chuẩn hóa | P-value | |
| Sự cảm thông -> Sự hài lòng | 0.266 | 0.000 |
| Tính đáp ứng -> Sự hài lòng | 0.259 | 0.000 |
| Phương tiện hữu hình -> Sự hài lòng | 0.273 | 0.000 |
| Sự tin cậy -> Sự hài lòng | 0.324 | 0.000 |
| Sự hài lòng -> Lòng trung thành | 0.716 | 0.000 |
Nguồn: Kết quả phân tích dữ liệu của tác giả
Hình 2: Kết quả mô hình thực nghiệm
![]() |
| Nguồn: Kết quả phân tích dữ liệu của tác giả |
Kết quả Bảng 5 và Hình 2 cho thấy, quan hệ tác động có P-value < 0.05, có ý nghĩa thống kê. Như vậy, Phương tiện hữu hình, Sự tin cậy, Tính đáp ứng, Sự cảm thông ảnh hưởng tích cực đến Sự hài lòng của khách hàng cá nhân. Trong đó, Sự tin cậy có mức độ ảnh hưởng lớn nhất đến Sự hài lòng, tiếp đến là Phương tiện hữu hình, Sự cảm thông và cuối cùng là Tính đáp ứng. Bên cạnh đó, Sự hài lòng ảnh hưởng tích cực đến Lòng trung thành của khách hàng cá nhân tại BIDV - Chi nhánh Nghệ An.
KẾT LUẬN VÀ HÀM Ý
Kết quả nghiên cứu cho thấy, Phương tiện hữu hình, Sự tin cậy, Tính đáp ứng, Sự cảm thông ảnh hưởng tích cực đến Sự hài lòng và Sự hài lòng ảnh hưởng tích cực đến Lòng trung thành của khách hàng cá nhân tại BIDV - Chi nhánh Nghệ An. Vì vậy, để nâng cao sự hài lòng và lòng trung thành của khách hàng cá nhân, thì BIDV - Chi nhánh Nghệ An cần thực hiện các giải pháp sau:
Đối với Sự tin cậy, BIDV - Chi nhánh Nghệ An cần cung cấp thông tin về các sản phẩm và dịch vụ của họ một cách rõ ràng và minh bạch hơn thông qua các kênh truy cập đa dạng như: trang web, ứng dụng di động, tài liệu hướng dẫn và bảng giá cụ thể. Cần có các hệ thống hiệu quả để tiếp nhận, ghi nhận và giải quyết các khiếu nại từ khách hàng một cách kịp thời và công bằng. Điều này có thể bao gồm việc áp dụng quy trình mạnh mẽ và các tiêu chuẩn phản hồi đối với khiếu nại. BIDV - Chi nhánh Nghệ An cần giữ lời hứa của mình về các điều kiện dịch vụ, bao gồm cả điều chỉnh lãi suất hoặc thời gian huy động tiền, vào các điều khoản cụ thể được ghi rõ trong hợp đồng hoặc thông báo chính thức đối với khách hàng. Ngân hàng nên thực hiện các cuộc khảo sát và thu thập phản hồi từ khách hàng để đánh giá mức độ hài lòng và nhận diện các điểm cần cải thiện trong việc cung cấp dịch vụ và sự tin cậy
Đối với Phương tiện hữu hình, BIDV - Chi nhánh Nghệ An cần tập trung đầu tư vào cơ sở vật chất hiện đại, bao gồm trụ sở và phòng giao dịch được thiết kế hiện đại và tiện nghi, cập nhật trang thiết bị và công nghệ mới nhất để cung cấp dịch vụ tốt nhất cho khách hàng, tối ưu hóa bố trí không gian làm việc để tạo ra một môi trường làm việc thoải mái và thuận tiện cho nhân viên và khách hàng, đồng thời quản lý và đảm bảo trang phục của nhân viên ngân hàng luôn thanh lịch, gọn gàng và đẹp, cùng việc duy trì và bảo dưỡng định kỳ các tiện nghi và trang thiết bị để đảm bảo chúng luôn hoạt động hiệu quả và đáng tin cậy
Đối với Sự cảm thông, nhân viên của BIDV - Chi nhánh Nghệ An cần được đào tạo để thể hiện sự quan tâm chân thành đến từng khách hàng cá nhân, không chỉ là một quy trình làm việc, mà là một thái độ phục vụ chuyên nghiệp. Họ cần phải thể hiện sự nhiệt tình và thân thiện trong mỗi tương tác, đồng thời làm việc để thấu hiểu và đáp ứng đúng mong muốn và nhu cầu cụ thể của từng khách hàng. Hơn nữa, việc tư vấn cho khách hàng về các gói dịch vụ khách hàng cá nhân phải được thực hiện một cách chuyên nghiệp và cá nhân hóa, đảm bảo rằng mỗi khách hàng đều được giải pháp phù hợp nhất cho tình hình tài chính của họ.
Đối với Tính đáp ứng: BIDV - Chi nhánh Nghệ An cần tối ưu hóa quy trình xử lý để giảm thiểu thời gian chờ đợi của khách hàng, đa dạng hóa phương thức giao dịch bằng cách cung cấp nhiều lựa chọn như giao dịch trực tuyến, điện thoại di động và trực tiếp tại quầy, đặt ra và duy trì thời hạn dịch vụ chính xác để đảm bảo sự hài lòng và tin cậy từ phía khách hàng, cùng việc cung cấp lãi suất linh hoạt và tùy chọn thanh toán đa dạng, phù hợp với nhu cầu cụ thể của từng khách hàng, tạo điều kiện thuận lợi và tích cực cho mọi giao dịch và tương tác với ngân hàng./.
TÀI LIỆU THAM KHẢO
1. Ganiyu, R.A. (2017), Customer satisfaction and loyalty: A study of interrelationships and effects in Nigerian domestic airline industry, Oradea Journal of Business and Economics, 2(1), 7-20.
2. Huỳnh Thị Thu Sương (2024), Chất lượng dịch vụ, sự hài lòng và lòng trung thành của khách hàng cá nhân trên địa bàn TP. Hồ Chí Minh: Nghiên cứu tại Ngân hàng TNHH một thành viên Shinhan Việt Nam, Tạp chí Nghiên cứu Tài chính – Marketing, số tháng 2/2024.
3. Nguyễn Minh Hà, Vũ Hữu Thành (2021), Phân tích dữ liệu: Áp dụng mô hình PLS-SEM, Nxb Kinh tế TP. Hồ Chí Minh.
4. Nguyễn Thanh Trúc và cộng sự (2020), Các yếu tố ảnh hưởng đến lòng trung thành của khách hàng cá nhân đối với tiền gửi tiết kiệm tại các ngân hàng thương mại trên địa bàn TP. Trà Vinh, Tạp chí Công Thương, số tháng 1/2020.
5. Nguyễn Thị An Bình (2015), Nghiên cứu các nhân tố tác động lên lòng trung thành của khách hàng trong lĩnh vực ngân hàng bán lẻ, Tạp chí Kinh tế phát triển, số tháng 11/2015
6. Parasuraman, A., Zeithaml, V.A., Berry, L.L. (1985), A conceptual model of service quality and its implications for future research, Journal of Marketing, 49(4), 41-50.
7. Parasuraman, A., Zeithaml, V.A., Berry, L. (1988), SERVQUAL: A multiple-item scale for measuring consumer perceptions of service quality, Journal of Retailing, 64(1), 12-40.
8. Tweneboah-Koduah, E. and Farley, Y.D. (2015), Relationship between customer satisfaction and customer loyalty in the retail banking sector of Ghana, International Journal of Business and Management, 11(1), 249-262.
| Ngày nhận bài: 19/4/2024; Ngày phản biện: 13/5/2024; Ngày duyệt đăng: 29/5/2024 |



Bình luận