TS. Đậu Xuân Đạt

Học viện Công nghệ Bưu chính Viễn thông

Email: datdx@ptit.edu.vn

Phạm An Như

Trường THPT Chuyên Nguyễn Huệ

Hà Phương Linh

Trường THPT Chuyên Hạ Long

Tóm tắt

Thông qua kết quả khảo sát đối với 320 khách hàng và đối tác của 4 doanh nghiệp kinh doanh suất ăn hàng không tại Việt Nam, nghiên cứu nhằm khám phá mối quan hệ giữa trải nghiệm khách hàng, niềm tin thương hiệu, sự hài lòng của khách hàng và trung thành thương hiệu trong ngành kinh doanh suất ăn hàng không tại Việt Nam. Kết quả nghiên cứu cho thấy, các yếu tố trải nghiệm khách hàng đều tác động tích cực đến niềm tin và sự hài lòng, trong đó trải nghiệm tư duy và hành vi có ảnh hưởng mạnh nhất. Đồng thời, niềm tin và sự hài lòng là hai yếu tố trung gian quan trọng thúc đẩy lòng trung thành thương hiệu. Nghiên cứu đưa ra một số giải pháp giúp các nhà quản trị của các doanh nghiệp kinh doanh suất ăn hàng không cải thiện trải nghiệm khách hàng để phát triển thương hiệu trong thời gian tới.

Từ khóa: Trải nghiệm, niềm tin, hài lòng, trung thành, suất ăn hàng không

Summary

Based on a survey of 320 customers and partners of four in-flight catering businesses in Viet Nam, this study explores the relationships among customer experience, brand trust, customer satisfaction, and brand loyalty in the in-flight catering industry. The results indicate that all dimensions of customer experience positively influence both brand trust and customer satisfaction, with cognitive and behavioral experiences exerting the most enormous effects. Moreover, brand trust and satisfaction serve as crucial mediating factors that foster brand loyalty. The study proposes several managerial solutions to help executives in the in-flight catering industry enhance customer experience and strengthen brand development in the future.

Keywords: Experience, trust, satisfaction, loyalty, in-flight catering

ĐẶT VẤN ĐỀ

Ngày nay, trải nghiệm khách hàng đã và đang trở nên rất quan trọng của mọi chiến lược marketing của doanh nghiệp. Tại Việt Nam, các doanh nghiệp kinh doanh suất ăn hàng không thường yêu cầu nghiêm ngặt về an toàn, chất lượng và thời gian phục vụ. Các doanh nghiệp này đang phải đối mặt với thách thức trong việc duy trì niềm tin thương hiệu và sự hài lòng của khách hàng, nhất là khi thị trường mở rộng, cạnh tranh gia tăng và tiêu chuẩn quốc tế ngày càng cao. Việc hiểu rõ mối quan hệ giữa trải nghiệm khách hàng - niềm tin - hài lòng - trung thành là cơ sở quan trọng giúp các doanh nghiệp kinh doanh suất ăn hàng không hoàn thiện chiến lược quản trị trải nghiệm và phát triển thương hiệu bền vững.

CƠ SỞ LÝ THUYẾT

Trải nghiệm khách hàng (Customer Experience - CX)

Trong lĩnh vực kinh doanh suất ăn hàng không, trải nghiệm khách hàng là toàn bộ cảm nhận, cảm xúc và phản ứng của khách hàng trong quá trình tương tác với doanh nghiệp cung cấp suất ăn, từ khâu đặt hàng, giao nhận, chất lượng món ăn đến dịch vụ hậu mãi. Theo Verhoef và cộng sự (2009), trải nghiệm khách hàng phản ánh sự tương tác tổng thể giữa khách hàng và thương hiệu. Schmitt (1999) chia trải nghiệm thành 5 loại: cảm giác, cảm xúc, tư duy, hành vi và quan hệ xã hội. Lemon và Verhoef (2016) mở rộng thêm 4 khía cạnh chính gồm: (i) Trải nghiệm cảm giác (ví dụ: hương vị, hình thức món ăn, nhiệt độ khi phục vụ); (ii) Trải nghiệm tình cảm (sự tận tâm, niềm vui khi được phục vụ chu đáo); (iii) Trải nghiệm suy nghĩ (nhận thức về an toàn thực phẩm, quy trình kiểm định chất lượng); (iv) Trải nghiệm hành vi (mức độ thuận tiện khi đặt món, tốc độ phản hồi).

Sự hài lòng khách hàng (Customer Satisfaction)

Theo Oliver (1999), sự hài lòng là phản ứng cảm xúc của khách hàng khi so sánh giữa kỳ vọng ban đầu và kết quả thực tế nhận được. Trong bối cảnh suất ăn hàng không, hài lòng không chỉ phụ thuộc vào chất lượng món ăn, mà còn ở độ chính xác về thời gian giao hàng, độ an toàn thực phẩm, quy trình bảo quản, và trải nghiệm dịch vụ tổng thể. Các nghiên cứu gần đây (Zha và cộng sự, 2023; Schiebler, 2025) cũng chứng minh rằng, sự hài lòng chịu ảnh hưởng mạnh bởi nhận thức an toàn, độ tin cậy trong quy trình giao nhận và sự chuyên nghiệp của nhân viên phục vụ. Do đó, trong ngành suất ăn hàng không, sự hài lòng vừa là kết quả của trải nghiệm khách hàng tích cực, vừa là yếu tố trung gian thúc đẩy niềm tin và trung thành.

Niềm tin thương hiệu (Brand Trust)

Niềm tin thương hiệu là yếu tố then chốt trong ngành kinh doanh suất ăn hàng không - nơi rủi ro về an toàn vệ sinh thực phẩm và tuân thủ quy chuẩn hàng không quốc tế rất cao. Theo Keller (1998), thương hiệu tạo niềm tin như một “cam kết chất lượng vô hình” giữa doanh nghiệp và khách hàng. Chaudhuri và Holbrook (2001) và Delgado-Ballester (2004) cho rằng, niềm tin đóng vai trò trung gian kết nối trải nghiệm và trung thành, đặc biệt là trong môi trường dịch vụ có mức độ rủi ro cao. Trong lĩnh vực suất ăn hàng không, niềm tin hình thành qua các yếu tố như: Chứng nhận an toàn thực phẩm (HACCP, ISO 22000), tính minh bạch về nguồn gốc nguyên liệu, uy tín thương hiệu và hợp đồng với các hãng bay lớn (Vietnam Airlines, Vietjet Air…), thái độ phục vụ chuyên nghiệp và xử lý sự cố minh bạch. Theo Schiebler (2025), trong kỷ nguyên số, niềm tin còn gắn với khả năng truyền thông minh bạch, phản hồi nhanh và tương tác tích cực trên các nền tảng số. Như vậy, niềm tin thương hiệu trong ngành suất ăn hàng không vừa là kết quả của trải nghiệm an toàn - chất lượng, vừa là nền tảng cho mối quan hệ lâu dài với khách hàng và đối tác hàng không.

Lòng trung thành khách hàng (Customer Loyalty)

Lòng trung thành trong ngành suất ăn hàng không thể hiện qua việc khách hàng (hoặc đối tác hàng không) duy trì hợp đồng dài hạn, tái ký hợp đồng hoặc tiếp tục lựa chọn nhà cung cấp trong các chuyến bay kế tiếp. Patterson và cộng sự (1997) xem trung thành là hành vi mua lặp lại, còn Dick và Basu (1994) và Oliver (1999) mở rộng thêm yếu tố thái độ và cảm xúc. Các yếu tố thúc đẩy trung thành bao gồm: Chất lượng ổn định và an toàn vệ sinh thực phẩm; Thái độ phục vụ và khả năng xử lý sự cố nhanh chóng; Mối quan hệ hợp tác lâu dài và tin cậy; Uy tín thương hiệu trong ngành hàng không quốc tế.

MÔ HÌNH VÀ GIẢ THUYẾT NGHIÊN CỨU

Trải nghiệm khách hàng bao gồm 4 loại: trải nghiệm cảm giác, trải nghiệm tình cảm, trải nghiệm suy nghĩ, trải nghiệm hành vi và trải nghiệm công tác động trực tiếp đến sự hài lòng của khách hàng, trong đó trải nghiệm cảm xúc và tình cảm thường ảnh hưởng mạnh mẽ, còn trải nghiệm hành vi và công nghệ nâng cao tiện ích và trải nghiệm tổng thể. Sự hài lòng hình thành khi trải nghiệm khách hàng đáp ứng hoặc vượt kỳ vọng, từ đó tác động tích cực đến lòng trung thành thương hiệu (Oliver, 1999; Patterson và cộng sự, 1997). Khi năm trải nghiệm được quản lý đồng bộ, khách hàng có xu hướng trung thành cả về hành vi lẫn thái độ.

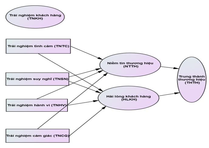
Đối với mối quan hệ với niềm tin, các trải nghiệm tích cực không chỉ tạo hài lòng mà còn xây dựng sự tin tưởng vào thương hiệu, bao gồm tính nhất quán, độ tin cậy và cam kết của thương hiệu (Keller, 1998; Chaudhuri và Holbrook, 2001). Niềm tin đóng vai trò trung gian quan trọng giữa trải nghiệm khách hàng và lòng trung thành, củng cố quyết định mua lại và khuyến nghị thương hiệu. Như vậy, trải nghiệm cảm giác, tình cảm, suy nghĩ, hành vi và công nghệ tương tác để hình thành hài lòng và niềm tin, từ đó dẫn đến lòng trung thành bền vững của khách hàng. Quản lý đồng thời 5 trải nghiệm giúp thương hiệu duy trì mối quan hệ lâu dài, tăng giá trị cảm nhận và lợi thế cạnh tranh trên thị trường. Dựa trên các công trình nghiên cứu, nhóm tác giả đề xuất mô hình nghiên cứu như Hình 1 cùng các giả thuyết nghiên cứu như sau:

H1: Trải nghiệm tình cảm tác động tích cực đến Niềm tin thương hiệu.

H2: Trải nghiệm suy nghĩ tác động tích cực đến Niềm tin thương hiệu.

H3: Trải nghiệm hành vi tác động tích cực đến Niềm tin thương hiệu.

H4: Trải nghiệm cảm giác tác động tích cực đến Niềm tin thương hiệu.

H5: Trải nghiệm tình cảm tác động tích cực đến Hài lòng khách hàng.

H6: Trải nghiệm suy nghĩ tác động tích cực đến Hài lòng khách hàng.

H7: Trải nghiệm hành vi tác động tích cực đến Hài lòng khách hàng.

H8: Trải nghiệm cảm giác tác động tích cực đến Hài lòng khách hàng.

H9: Niềm tin thương hiệu tác động tích cực đến Trung thành thương hiệu.

H10: Hài lòng khách hàng tác động tích cực đến Trung thành thương hiệu.

Hình 1: Mô hình nghiên cứu

Mối quan hệ giữa trải nghiệm khách hàng, niềm tin, hài lòng và trung thành: Nghiên cứu trường hợp các doanh nghiệp kinh doanh suất ăn hàng không Việt Nam

Nguồn: Đề xuất của nhóm tác giả

PHƯƠNG PHÁP NGHIÊN CỨU

Nhóm tác giả sử phương pháp nghiên cứu định lượng với kích thước mẫu 335 phiếu (phát ra 350 phiếu, thu về và làm sạch còn 335 phiếu) thu thập từ khách hàng và đối tác của 4 doanh nghiệp kinh doanh suất ăn hàng không tại Việt Nam, gồm: Suất ăn Nội Bài (NCS), Vietnam Airlines Caterers (VACS), SCSC Catering và ACS Catering Services. Nhóm thực hiện khảo sát từ tháng 5 đến tháng 9/2025; đối tượng khảo sát bao gồm các cán bộ phụ trách dịch vụ, khách hàng tổ chức và hành khách từng sử dụng suất ăn hàng không. Bảng khảo sát được xây dựng dựa theo thang đo Likert (từ 1 - Rất không đồng ý, đến 5 - Rất đồng ý) cho tất cả 7 thang đo và 30 biến quan sát của mô hình. Nhóm tác giả đã sử dụng phương pháp chọn mẫu thuận tiện, kết quả 320 phiếu thu về được phân tích bằng phần mềm SPSS 20.0 (Nghiên cứu sử dụng cách viết số thập phân theo chuẩn quốc tế).

KẾT QUẢ NGHIÊN CỨU

Kiểm định thang đo

Bảng 1: Kết quả tổng hợp các thang đo

TT

Thang đo

Biến quan sát

Hệ số CA

Kết quả

1

Trải nghiệm tình cảm (TNTC)

Không

0.795

Chất lượng tốt

2

Trải nghiệm suy nghĩ (TNSN)

Không

0.861

Chất lượng tốt

3

Trải nghiệm hành vi (TNHV)

Không

0.839

Chất lượng tốt

4

Trải nghiệm cảm giác (TNCG)

Không

0.841

Chất lượng tốt

5

Niềm tin thương hiệu (NTTH)

Không

0.857

Chất lượng tốt

6

Hài lòng khách hàng (HLKH)

Không

0.849

Chất lượng tốt

7

Trung thành thương hiệu (THTH)

Không

0.842

Chất lượng tốt

Nguồn: Nhóm tác giả xử lý trên SPSS 20.0

Bảng 1 cho thấy, hệ số Cronbach’s Alpha của các biến quan sát đều > 0.7, do đó tất cả các biến quan sát đảm bảo chất lượng tốt.

Phân tích nhân tố khám phá (EFA)

Kết quả kiểm định EFA của biến độc lập TNKH (bao gồm TNTC, TNSN, TNHV và TNCG); 2 biến trung gian (NTTH và HLKH) và biến phụ thuộc THTH đều có kết quả KMO > 0.8 và Sig. = 0.000. Do đó, các yếu tố của biến độc lập, biến trung gian và biến phụ thuộc đều đảm bảo yêu cầu của kiểm định EFA.

Kết quả phân tích EFA cho thấy, các biến quan sát của 4 biến độc lập, 2 biến trung gian và biến phụ thuộc đều có hệ số tải nhân tố > 0.5 nên được giữ lại để phân tích CFA.

Kết quả mô hình cấu trúc tuyến tính

Mô hình CB-SEM được xây dựng trên cơ sở các yếu tố của biến độc lập TNKH (bao gồm TNTC, TNSN, TNHV và TNCG) tác động đến 2 biến trung gian (NTTH và HLKH) và 2 biến trung gian là 2 biến độc lập tác động vào phụ thuộc THTH. Kết quả nghiên cứu cho thấy, các biến quan sát được giữ lại từ EFA và CFA đều có hệ số tải cao từ 0.662 trở lên, cho thấy chất lượng đo lường tốt. Đánh giá độ phù hợp mô hình (Model Fit): Chi-square/df = 2.496 < 3.0; GFI = 0.858 > 0.85 ở mức chấp nhận được; CFI = 0.98 > 0.95; TLI = 0.978 > 0.95; RMSEA = 0.068 < 0.07; PCLOSE = 1 > 0.05. Các chỉ số này cho thấy, mô hình đo lường và mô hình cấu trúc đều đạt độ phù hợp rất tốt với dữ liệu.

Hình 2: Kết quả mô hình cấu trúc tuyến tính

Mối quan hệ giữa trải nghiệm khách hàng, niềm tin, hài lòng và trung thành: Nghiên cứu trường hợp các doanh nghiệp kinh doanh suất ăn hàng không Việt Nam

Nguồn: Nhóm tác giả xử lý trên SPSS 20.0 và AMOS

Kết quả mô hình SEM ở Bảng 2 và Hình 2 cho thấy, Trải nghiệm tình cảm (TNTC), Trải nghiệm suy nghĩ (TNSN), Trải nghiệm hành vi (TNHV), Trải nghiệm cảm giác (TNCG) đều ảnh hưởng tích cực đến 2 biến Niềm tin thương hiệu (NTTH) và Hài lòng khách hàng (HLKH); 2 biến này cũng ảnh hưởng tích cực đối với Trung thành thương hiệu (THTH) đối với 4 doanh nghiệp kinh doanh suất ăn hàng không trong thời gian qua.

Bảng 2: Kết quả các mối quan hệ trong mô hình SEM

Mối quan hệ

Estimate

S.E.

C.R

P-value

Giải thích

NTTH ← TNSN

0.310

0.045

6.889

0.000

Chấp nhận giả thuyết H1

NTTH ← TNCG

0.220

0.043

5.116

0.000

Chấp nhận giả thuyết H2

NTTH ← TNHV

0.305

0.046

6.630

0.000

Chấp nhận giả thuyết H3

NTTH ← TNTC

0.520

0.060

8.667

0.000

Chấp nhận giả thuyết H4

HLKH ← TNSN

0.370

0.052

7.115

0.000

Chấp nhận giả thuyết H5

HLKH ← TNCG

0.275

0.049

5.612

0.000

Chấp nhận giả thuyết H6

HLKH ← TNHV

0.315

0.053

5.943

0.000

Chấp nhận giả thuyết H7

HLKH ← TNTC

0.180

0.055

3.273

0.001

Chấp nhận giả thuyết H8

THTH ← NTTH

0.480

0.070

6.857

0.000

Chấp nhận giả thuyết H9

THTH← HLKH

0.290

0.065

4.462

0.000

Chấp nhận giả thuyết H10

Nguồn: Nhóm tác giả xử lý qua phần mềm AMOS

Kết quả mô hình cho thấy, 10 giả thuyết đều được chấp nhận. Dựa trên các hệ số hồi quy chuẩn hóa, chúng ta có thể phân tích mức độ tác động của các biến:

Trải nghiệm tình cảm (TNTC) → Niềm tin thương hiệu (NTTH): Đây là mối quan hệ có tác động mạnh nhất trong số các yếu tố trải nghiệm đến Niềm tin thương hiệu (Estimate = 0.520; p < 0.001). Điều này cho thấy, nhận thức lý trí và niềm tin vào tiêu chuẩn an toàn, quy trình chất lượng, sự minh bạch và chuyên nghiệp của doanh nghiệp đóng vai trò quan trọng trong việc củng cố niềm tin của khách hàng đối với thương hiệu suất ăn hàng không.

Tác động của TNTC → Hài lòng khách hàng (HLKH) ở mức yếu (Estimate = 0.180), cho thấy yếu tố tư duy - lý trí không phải động lực chính tạo nên sự hài lòng cảm xúc, mà đóng vai trò hỗ trợ nhận thức. Tuy nhiên, TNTC gián tiếp góp phần tăng lòng trung thành (THTH) thông qua việc củng cố niềm tin và hài lòng, thể hiện vai trò nền tảng trong mối quan hệ lâu dài giữa khách hàng và thương hiệu.

Trải nghiệm cảm giác (TNCG): Tác động của TNCG → NTTH ở mức trung bình (0.310), cho thấy những yếu tố cảm quan như hương vị món ăn, hình thức trình bày, chất lượng phục vụ giúp nâng cao niềm tin của khách hàng vào thương hiệu.

Trong khi đó, TNSN → HLKH có tác động ở mức trung bình khá (0.370), chứng tỏ chất lượng cảm nhận thực tế vẫn là yếu tố trực tiếp hình thành sự hài lòng của khách hàng trong lĩnh vực dịch vụ suất ăn hàng không.

Trải nghiệm hành vi (TNHV): TNHV → HLKH là mối quan hệ mạnh nhất đến sự hài lòng (Estimate = 0.315; p < 0.001). Điều này khẳng định sự thuận tiện trong quy trình mua, tốc độ phục vụ, khả năng phản hồi nhanh của nhân viên là những yếu tố quyết định mức độ hài lòng tổng thể. Trong khi đó, TNHV → NTTH có tác động ở mức trung bình (0.305), thể hiện rằng hành vi phục vụ tích cực có thể tạo cảm nhận tin cậy, nhưng niềm tin thương hiệu chủ yếu vẫn đến từ nhận thức về chuẩn mực chất lượng (TNTC).

Trải nghiệm cảm xúc (TNCX): Tác động của TNCX → HLKH ở mức trung bình (0.275), chứng tỏ trải nghiệm cảm xúc tích cực khi tương tác với nhân viên, thái độ thân thiện, chăm sóc tận tình giúp tăng sự hài lòng. Trong khi đó, TNCG → NTTH có tác động thấp hơn (0.220), cho thấy cảm xúc chỉ hỗ trợ niềm tin thương hiệu ở mức vừa phải, không phải yếu tố chi phối chính trong ngành dịch vụ đặc thù này.

Niềm tin thương hiệu (NTTH): Kết quả cho thấy, NTTH → Hài lòng khách hàng (HLKH) có tác động trung bình (Estimate = 0.370), thể hiện rằng khi khách hàng tin tưởng vào chất lượng, độ an toàn và uy tín của thương hiệu, họ sẽ cảm thấy hài lòng hơn với trải nghiệm tổng thể. Đồng thời, NTTH → Trung thành thương hiệu (THTH) có tác động mạnh (Estimate = 0.480), chứng tỏ Niềm tin thương hiệu là nền tảng quan trọng nhất duy trì Lòng trung thành của khách hàng, đặc biệt trong ngành có rủi ro cao như suất ăn hàng không.

Hài lòng khách hàng (HLKH): Mối quan hệ HLKH → Trung thành thương hiệu (THTH) là tác động mạnh mẽ và có ý nghĩa nhất trong toàn mô hình (Estimate = 0.290; p < 0.001). Điều này khẳng định sự hài lòng là yếu tố dự báo mạnh nhất cho lòng trung thành thương hiệu, khách hàng càng hài lòng với chất lượng món ăn, dịch vụ và quy trình phục vụ thì càng sẵn sàng gắn bó và giới thiệu thương hiệu cho người khác.

KẾT LUẬN VÀ MỘT SỐ ĐỀ XUẤT

Kết luận

Nghiên cứu đã làm rõ mối quan hệ giữa trải nghiệm khách hàng, niềm tin thương hiệu, sự hài lòng và lòng trung thành trong lĩnh vực suất ăn hàng không Việt Nam.

Kết quả nghiên cứu cho thấy, Trải nghiệm khách hàng đa chiều đều tác động tích cực đến Niềm tin thương hiệu và Hài lòng khách hàng, trong đó Trải nghiệm suy nghĩ và Trải nghiệm hành vi có ảnh hưởng mạnh nhất. Đồng thời, Niềm tin thương hiệu và Hài lòng khách hàng là 2 yếu tố trung gian quan trọng thúc đẩy Lòng trung thành thương hiệu. Điều này khẳng định tầm quan trọng của việc quản trị trải nghiệm khách hàng toàn diện, kết hợp giữa chất lượng dịch vụ, minh bạch và cảm xúc tích cực.

Một số đề xuất

Từ kết quả trên cho thấy, các nhà quản trị của doanh nghiệp suất ăn hàng không Việt Nam cần tập trung vào các hoạt động marketing nhằm nâng cao lòng trung thành khách hàng:

Trước hết, trải nghiệm tư duy có ảnh hưởng mạnh nhất đến niềm tin thương hiệu, vì vậy các doanh nghiệp cần minh bạch quy trình sản xuất, công khai tiêu chuẩn an toàn thực phẩm (HACCP, ISO 22000) và ứng dụng công nghệ truy xuất nguồn gốc. Điều này giúp khách hàng nhận thức rõ năng lực kiểm soát chất lượng và củng cố niềm tin vào thương hiệu suất ăn hàng không.

Thứ hai, trải nghiệm hành vi là yếu tố tác động mạnh nhất đến sự hài lòng, nên cần chuẩn hóa quy trình phục vụ, đảm bảo đúng giờ, nâng cao tốc độ phản hồi và thái độ chuyên nghiệp của nhân viên. Việc đào tạo kỹ năng giao tiếp, xử lý sự cố và duy trì tính nhất quán trong phục vụ sẽ trực tiếp nâng cao cảm nhận hài lòng của khách hàng.

Thứ ba, trải nghiệm cảm giác - bao gồm mùi vị, hình thức và chất lượng món ăn - là yếu tố ảnh hưởng trực tiếp đến cảm nhận của khách hàng. Doanh nghiệp cần đầu tư nghiên cứu khẩu vị vùng miền, cải tiến thực đơn và kiểm soát chất lượng cảm quan, nhằm tạo ra trải nghiệm tích cực, hấp dẫn và nhất quán trên các chuyến bay.

Thứ tư, trải nghiệm cảm xúc vẫn giữ vai trò kết nối tình cảm giữa khách hàng và thương hiệu. Việc xây dựng văn hóa phục vụ thân thiện, quan tâm và tận tâm, kết hợp với chính sách tri ân và phản hồi cá nhân hóa, sẽ giúp gia tăng sự đồng cảm và gắn bó của khách hàng.

Thứ năm, niềm tin thương hiệu là cầu nối quan trọng giữa trải nghiệm và lòng trung thành. Doanh nghiệp cần duy trì hình ảnh uy tín, nhất quán trong truyền thông, phản hồi nhanh khi có sự cố và đảm bảo chất lượng dịch vụ ổn định để củng cố lòng tin.

Cuối cùng, sự hài lòng khách hàng là yếu tố dự báo mạnh nhất cho lòng trung thành. Các doanh nghiệp nên thực hiện khảo sát định kỳ mức độ hài lòng, phân tích phản hồi khách hàng để cải thiện quy trình và dịch vụ, đồng thời phát triển chương trình khách hàng trung thành như tích điểm, chiết khấu hợp đồng dài hạn hoặc hợp tác chiến lược với các hãng hàng không.

Tài liệu tham khảo:

1. Chaudhuri, A., Holbrook, M. B. (2001). The chain of effects from brand trust and brand affect to brand performance: The role of brand loyalty. Journal of Marketing, 65(2), 81-93.

2. Delgado-Ballester, E. (2004). Applicability of a brand trust scale across product categories: A multigroup invariance analysis. European Journal of Marketing, 38(5/6), 573-592. https://doi.org/10.1108/03090560410529222

3. Cục Hàng không Việt Nam (2023). Báo cáo thường niên ngành hàng không Việt Nam 2022-2023: Phát triển bền vững dịch vụ suất ăn hàng không.

4. Dick, A. S., & Basu, K. (1994). Customer loyalty: Toward an integrated conceptual framework. Journal of the Academy of Marketing Science, 22(2), 99-113.

5. Keller, K. L. (1998). Strategic brand management: Building, measuring, and managing brand equity. Prentice Hall.

6. Lemon, K. N., & Verhoef, P. C. (2016). Understanding customer experience throughout the customer journey. Journal of Marketing, 80(6), 69-96.

7. Oliver, R. L. (1999). Whence customer loyalty? Journal of the Academy of Marketing Science, 26(3), 209-211.

8. Patterson, P. G., Johnson, L. W., & Spreng, R. A. (1997). Modeling the determinants of customer satisfaction for business-to-business professional services. Journal of the Academy of Marketing Science, 25(1), 4-17. https://doi.org/10.1177/0092070397251002

9. Rahman, A. U., Ali, M., Khan, N. A., & Khan, H. A. (2021). The impact of online customer experience on brand loyalty: The mediating role of brand trust and customer satisfaction. The TQM Journal, 33(4), 868-885.

10. Schmitt, B. H. (1999). Experiential marketing: How to get customers to sense, feel, think, act, and relate to your company and brands. The Free Press.

11. Verhoef, P. C., Lemon, K. N., Parasuraman, A., Roggeveen, A., Tsiros, M., & Schlesinger, L. A. (2009). Customer experience creation: Determinants, dynamics and management strategies. Journal of Retailing, 85(1), 31-41.

12. Zha, X., Li, Y., & Yan, R. (2023). The impact of perceived food safety on airline passengers’ satisfaction and loyalty: The mediating role of brand trust. Tourism Management Perspectives, 47, 102037. https://doi.org/10.1016/j.tmp.2023.102037

Ngày nhận bài: 10/9/2025; Ngày hoàn thiện biên tập: 15/10/2025; Ngày duyệt đăng: 21/10/2025