Ảnh hưởng của hành vi xử lý xung đột, chất lượng mối quan hệ đến ý định sử dụng lại dịch vụ: Nghiên cứu tại các doanh nghiệp ngành xây dựng
PGS., TS. Nguyễn Xuân Nhĩ
Email: nxnhi@ntt.edu.vn
Nguyễn Đoàn Anh Kiệt
Email: kietnguyen.4news@gmail.com
Trường Đại học Nguyễn Tất Thành
Tóm tắt
Nghiên cứu kiểm định mô hình tác động của hành vi xử lý xung đột đến ý định sử dụng lại dịch vụ, thông qua vai trò trung gian của chất lượng mối quan hệ của khách hàng. Kết quả cho thấy, Hành vi xử lý xung đột tác động tích cực đến các yếu tố chất lượng mối quan hệ. Các yếu tố này sau đó đều thúc đẩy Ý định sử dụng lại dịch vụ; trong đó, Sự hài lòng của khách hàng có ảnh hưởng mạnh nhất.
Từ khoá: Chất lượng mối quan hệ, ý định sử dụng lại, doanh nghiệp xây dựng
Summary
This study tests a model examining the impact of conflict-handling behavior on the intention to reuse services, through the mediating role of customer relationship quality. The results indicate that conflict-handling behavior has a positive effect on various dimensions of relationship quality, all of which subsequently enhance the intention to reuse services. Among these factors, customer satisfaction exerts the most enormous influence.
Keywords: Relationship quality, reuse intention, construction enterprises
ĐẶT VẤN ĐỀ
Ngành xây dựng trên thế giới đang đối mặt với các tranh chấp và xung đột ngày càng gia tăng, gây leo thang chi phí tới 33,2% và kéo dài tiến độ thêm 66,5% (HKA, 2024). Tại Việt Nam, dù một số nghiên cứu đã xác nhận mối liên kết riêng lẻ giữa xử lý xung đột và chất lượng mối quan hệ (Hà và Hoàng, 2020; Nguyệt, 2020), nhưng chủ yếu mới dừng lại ở việc xác nhận các mối liên kết riêng lẻ. Vì vậy, nghiên cứu này tập trung giải quyết khoảng trống nghiên cứu bằng cách kiểm định một mô hình tích hợp, làm rõ tác động của cách thức xử lý xung đột đến ý định sử dụng lại dịch vụ thông qua các yếu tố nền tảng là chất lượng mối quan hệ (sự cam kết, lòng tin, sự hài lòng) trong bối cảnh ngành xây dựng Việt Nam.
CƠ SỞ LÝ THUYẾT VÀ PHƯƠNG PHÁP NGHIÊN CỨU
Cơ sở lý thuyết và giả thuyết nghiên cứu
Nghiên cứu được xây dựng trên nền tảng của Lý thuyết trao đổi xã hội (SET) (Homans, 1958) và Lý thuyết Cam kết - Lòng tin (Morgan và Hunt, 1994). Hai lý thuyết này cùng nhau giải thích tại sao chất lượng mối quan hệ (bao gồm lòng tin, cam kết, sự hài lòng) đóng vai trò trung gian, có khả năng chuyển hóa các hành vi xử lý xung đột tích cực của doanh nghiệp thành ý định sử dụng lại dịch vụ của khách hàng.
Hành vi xử lý xung đột (RCH)
Hành vi xử lý xung đột là cách doanh nghiệp giải quyết mâu thuẫn một cách thiện chí nhằm duy trì mối quan hệ tốt đẹp với đối tác (Euwema và cộng sự, 2003). Theo Lý thuyết trao đổi xã hội, cách xử lý này được xem là một “lợi ích quan hệ”, giúp trực tiếp bồi đắp các thành phần của chất lượng mối quan hệ. Thực nghiệm cũng cho thấy việc giải quyết xung đột hiệu quả tác động tích cực đến sự cam kết, lòng tin và sự hài lòng của khách hàng (Hà và Hoàng, 2020). Do đó, các giả thuyết được đề xuất như sau:
H1: Hành vi xử lý xung đột có tác động tích cực đến Sự cam kết của khách hàng.
H2: Hành vi xử lý xung đột có tác động tích cực đến Niềm tin khách hàng.
H3: Hành vi xử lý xung đột có tác động tích cực đến Sự hài lòng của khách hàng.
Sự cam kết (COM)
Nghiên cứu của Morgan và Hunt (1994) cho rằng, sự cam kết là yếu tố trung tâm trong lý thuyết tiếp thị quan hệ, thể hiện ý định duy trì và phát triển mối quan hệ trong dài hạn. Về bản chất, sự cam kết là một trạng thái tâm lý về lòng trung thành. Khi một khách hàng đã có sự cam kết với doanh nghiệp, họ sẽ có xu hướng tự nhiên ưu tiên lựa chọn lại doanh nghiệp đó cho các nhu cầu trong tương lai. Do đó, giả thuyết được đề xuất như sau:
H4: Sự cam kết có tác động tích cực đến Ý định sử dụng lại dịch vụ.
Niềm tin khách hàng (TRS)
Niềm tin được hiểu là kỳ vọng của khách hàng vào năng lực và sự chính trực của doanh nghiệp trong việc thực hiện đúng cam kết (Leninkumar, 2017). Trong một ngành có rủi ro cao như xây dựng, niềm tin đóng vai trò như một cơ chế giảm thiểu rủi ro, giúp khách hàng tin rằng việc lựa chọn lại một đối tác cũ là quyết định an toàn và đúng đắn. Nghiên cứu của Antwi (2021) cũng đã chỉ ra rằng, lòng tin là một trong những yếu tố có tác động trực tiếp và mạnh mẽ nhất đến ý định sử dụng lại dịch vụ. Do đó, giả thuyết được đề xuất như sau:
H5: Niềm tin khách hàng có tác động tích cực đến Ý định sử dụng lại dịch vụ.
Sự hài lòng của khách hàng (CS)
Sự hài lòng là phản ứng của khách hàng sau khi so sánh giữa kỳ vọng và kết quả thực tế nhận được (Anwar và cộng sự, 2015). Đây là một trong những yếu tố dự báo mạnh mẽ nhất đối với các hành vi sau mua hàng. Một khách hàng có trải nghiệm dịch vụ thỏa mãn sẽ có thái độ tích cực với nhà cung cấp, làm giảm rủi ro cảm nhận và chi phí tìm kiếm cho lần ra quyết định tiếp theo. Kết quả của Antwi (2021) cũng khẳng định, sự hài lòng là yếu tố có ảnh hưởng quyết định đến ý định sử dụng lại dịch vụ của khách hàng. Do đó, giả thuyết được đề xuất như sau:
H6: Sự hài lòng của khách hàng tác động tích cực đến Ý định sử dụng lại dịch vụ.
Mô hình nghiên cứu
Căn cứ vào phân tích trên, mô hình nghiên cứu được đề xuất như Hình 1.
Hình 1: Mô hình nghiên cứu đề xuất
![]() |
Nguồn: Nhóm tác giả đề xuất
Phương pháp nghiên cứu
Nghiên cứu được thực hiện theo phương pháp định lượng, sử dụng dữ liệu sơ cấp thu thập từ các khách hàng đã từng sử dụng dịch vụ của Công ty 4NEWS. Phiếu khảo sát được gửi trực tuyến thông qua Google Forms, thu về 263 phản hồi, sau khi sàng lọc dữ liệu, có 247 mẫu hợp lệ được sử dụng cho phân tích chính thức. Các thang đo trong mô hình được kế thừa và điều chỉnh từ các nghiên cứu uy tín trước đây, với Hành vi xử lý xung đột (Jiang và cộng sự, 2016), Sự cam kết (Ulaga và Eggert, 2006), Niềm tin khách hàng (Pinto và cộng sự, 2009), Sự hài lòng khách hàng (Chou và Yang, 2012), và Ý định sử dụng lại dịch vụ (Homburg và cộng sự, 2003). Dữ liệu thu thập được xử lý và kiểm định mô hình bằng phần mềm SmartPLS. Thời gian khảo sát được thực hiện từ tháng 8 đến tháng 9/2025 (Bài viết sử dụng cách viết số thập phân theo chuẩn quốc tế).
KẾT QUẢ NGHIÊN CỨU
Kết quả đo lường tính giá trị của cấu trúc
Bảng 1: Kết quả tổng hợp những yếu tố trong mô hình PLS-SEM
Thang đo | Biến quan sát | Hệ số tải của các chỉ số | Cronbach's Alpha | Độ tin cậy tổng hợp | AVE | R2 | f2 | |||
---|---|---|---|---|---|---|---|---|---|---|
RI | COM | CS | TRS | |||||||
Sự cam kết (COM) | COM2 | 0.766 | 0.779 | 0.858 | 0.601 | 0.153 | 0.137 |
|
|
|
COM3 | 0.744 | |||||||||
COM4 | 0.770 | |||||||||
COM5 | 0.819 | |||||||||
Sự hài lòng của khách hàng (CS) | CS1 | 0.779 | 0.826 | 0.877 | 0.588 | 0.157 | 0.309 |
|
|
|
CS2 | 0.764 | |||||||||
CS3 | 0.722 | |||||||||
CS4 | 0.798 | |||||||||
CS5 | 0.771 | |||||||||
Hành vi xử lý xung đột (RCH) | RCH1 | 0.782 | 0.775 | 0.855 | 0.597 | - |
| 0.181 | 0.186 | 0.291 |
RCH3 | 0.752 | |||||||||
RCH4 | 0.792 | |||||||||
RCH5 | 0.764 | |||||||||
Ý định sử dụng lại dịch vụ (RI) | RI1 | 0.878 | 0.833 | 0.900 | 0.750 | 0.520 |
|
|
|
|
RI2 | 0.843 | |||||||||
RI3 | 0.877 | |||||||||
Niềm tin khách hàng (TRS) | TRS1 | 0.777 | 0.829 | 0.880 | 0.594 | 0.225 | 0.161 |
|
|
|
TRS2 | 0.750 | |||||||||
TRS3 | 0.790 | |||||||||
TRS4 | 0.770 | |||||||||
TRS5 | 0.765 |
Nguồn: Nhóm tác giả tổng hợp từ kết quả nghiên cứu
Kết quả phân tích (Bảng 1) cho thấy, tất cả thang đo đều đạt tiêu chuẩn về độ tin cậy và tính hội tụ (hệ số tải > 0.7; Cronbach’s Alpha > 0.7; CR > 0.7; AVE > 0.5). Về khả năng giải thích của mô hình, các biến độc lập giải thích được 52% sự biến thiên của Ý định sử dụng lại dịch vụ (R² = 0.520). Xét về mức độ ảnh hưởng (f²), Sự hài lòng của khách hàng (CS) có tác động mạnh nhất đến Ý định sử dụng lại dịch vụ (RI) với f² = 0.309. Tương tự, Hành vi xử lý xung đột (RCH) có tác động mạnh nhất đến Niềm tin khách hàng (TRS) với f² = 0.291.
Đánh giá mối quan hệ tác động
Bảng 2: Tổng hợp kết quả kiểm định sau phân tích Bootstrap
Giả thuyết | Tác động | Orginal sample (O) | Sample Mean (M) | P-values | Kết quả |
---|---|---|---|---|---|
H1 | RCH → COM | 0.391 | 0.395 | 0.000 | Chấp nhận |
H2 | RCH → TRS | 0.475 | 0.479 | 0.000 | Chấp nhận |
H3 | RCH → CS | 0.396 | 0.401 | 0.000 | Chấp nhận |
H4 | COM → RI | 0.277 | 0.279 | 0.000 | Chấp nhận |
H5 | TRS → RI | 0.304 | 0.303 | 0.000 | Chấp nhận |
H6 | CS → RI | 0.408 | 0.410 | 0.000 | Chấp nhận |
Nguồn: Nhóm tác giả tổng hợp từ kết quả nghiên cứu
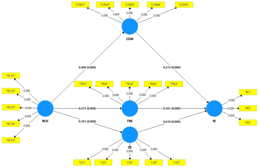
Kết quả phân tích Bootstrap (Bảng 2, Hình 2) cho thấy, tất cả 6 giả thuyết đều được chấp nhận với p < 0.05. Cụ thể, Hành vi xử lý xung đột (RCH) tác động tích cực đến cả 3 yếu tố chất lượng mối quan hệ, trong đó tác động mạnh nhất là lên Niềm tin khách hàng (TRS) (β = 0.475). Về phía kết quả, cả 3 yếu tố này đều thúc đẩy Ý định sử dụng lại dịch vụ (RI), trong đó Sự hài lòng của khách hàng (CS) là yếu tố có ảnh hưởng lớn nhất (β = 0.408).
Hình 2: Kết quả mô hình sau phân tích Bootstrap
![]() |
Nguồn: Nhóm tác giả tổng hợp từ kết quả nghiên cứu
KẾT LUẬN VÀ HÀM Ý CHÍNH SÁCH
Kết quả nghiên cứu cho thấy, Hành vi xử lý xung đột tác động tích cực đến Ý định sử dụng lại dịch vụ tại các doanh nghiệp ngành xây dựng thông qua yếu tố Chất lượng mối quan hệ của khách hàng. Các yếu tố này sau đó đều thúc đẩy Ý định sử dụng lại dịch vụ tại các doanh nghiệp ngành xây dựng; trong đó Sự hài lòng của khách hàng có ảnh hưởng mạnh nhất. Từ đó, một số hàm ý quản trị được đề xuất như sau:
Một là, nâng cao năng lực xử lý xung đột thông qua việc đào tạo đội ngũ kỹ năng giao tiếp, đàm phán và chuẩn hóa quy trình giải quyết vấn đề một cách minh bạch.
Hai là, ưu tiên tạo ra sự hài lòng của khách hàng, đặc biệt là trong và sau quá trình xử lý xung đột, bằng cách chủ động xác nhận lại để đảm bảo khách hàng thực sự thỏa mãn với giải pháp.
Ba là, xem mọi tương tác là cơ hội để xây dựng niềm tin. Việc giữ đúng lời hứa và xử lý vấn đề công bằng là những “khoản đầu tư” trực tiếp vào mối quan hệ bền vững với khách hàng.
Bốn là, gia tăng sự cam kết của khách hàng bằng các chương trình chăm sóc chiến lược sau dự án như duy trì liên lạc, cung cấp thông tin hữu ích hoặc các chính sách ưu đãi.
(*) Chúng tôi xin cảm ơn Trường Đại học Nguyễn Tất Thành, Thành phố Hồ Chí Minh đã hỗ trợ cho nghiên cứu này.
Tài liệu tham khảo:
1. Antwi, S. (2021). I just like this e-Retailer: Understanding online consumers repurchase intention from relationship quality perspective. Journal of Retailing and Consumer Services, 61, 102568.
2. Anwar, R. S., Hanif, F., Abbas, R., and Gill, H. (2015). Determinants of customer satisfaction and organizational effectiveness. International Interdisciplinary Journal of Scholarly Research (IIJSR), 1(1), 20-42.
3. Arcadis. (2023). Construction Disputes Report 2023. https://www.arcadis.com/en-us/insights/perspectives/north-america/united-states/2023/construction-disputes-report-2023
4. Bojei, J., and Hoo, W. C. (2012). Brand equity and current use as the new horizon for repurchase intention of smartphone. International Journal of Business and Society, 13(1).
5. Chou, J.-S., and Yang, J.-G. (2012). Project Management Knowledge and Effects on Construction Project Outcomes: An Empirical Study. Project Management Journal, 43(5), 47-67. https://doi.org/10.1002/pmj.21293
6. Euwema, M. C., Van de Vliert, E., and Bakker, A. B. (2003). Substantive and relational effectiveness of organizational conflict behavior. International Journal of Conflict Management, 14(2), 119-139.
7. Hà, N. K. G., và Hoàng, T. D. H. (2020). Chất lượng mối quan hệ giữa khách hàng cá nhân và Ngân hàng Thương mại Cổ phần Đại Chúng Việt Nam - Chi nhánh Sài Gòn (No. 3685131). Social Science Research Network (SSRN). DOI:10.2139/ssrn.3685131.
8. Hair, J., Hult, G. T. M., Ringle, C. M., and Sarstedt, M. (2017). A Primer on Partial Least Squares Structural Equation Modeling. SAGE Publications, Inc.
9. HKA (2024). CRUX Insight Seventh Annual Report-Changing the Narrative. https://issuu.com/hkaglobal/docs/crux_2024_changing_the_narrative_singles.
10. Homans, G. C. (1958). Social Behavior as Exchange. American Journal of Sociology, 63(6), 597–606. https://doi.org/10.1086/222355.
11. Homburg, C., Giering, A., and Menon, A. (2003). Relationship Characteristics as Moderators of the Satisfaction-Loyalty Link: Findings in a Business-to-Business Context. Journal of Business-to-Business Marketing, 10(3), 35-62. https://doi.org/10.1300/J033v10n03_02.
12. Jiang, W., Lu, Y., and Le, Y. (2016). Trust and Project Success: A Twofold Perspective between Owners and Contractors. Journal of Management in Engineering, 32(6). https://doi.org/10.1061/(ASCE)ME.1943-5479.0000469.
13. Leninkumar, V. (2017). The Relationship between Customer Satisfaction and Customer Trust on Customer Loyalty. International Journal of Academic Research in Business and Social Sciences, 7(4), 450-465. https://doi.org/10.6007/IJARBSS/v7-i4/2821.
14. Morgan, R. M., và Hunt, S. D. (1994). The Commitment-Trust Theory of Relationship Marketing. Journal of Marketing, 58(3), 20-38. https://doi.org/10.1177/002224299405800302.
15. Nguyệt, N. T. H. (2020). Ảnh hưởng của trải nghiệm thương hiệu đến chất lượng mối quan hệ và lòng trung thành khách hàng. Tạp Chí Nghiên Cứu Tài Chính-Marketing, số 55(1). https://doi.org/10.52932/jfm.vi55.80.
16. Pinto, J. K., Slevin, D. P., and English, B. (2009). Trust in projects: An empirical assessment of owner/contractor relationships. International Journal of Project Management, 27(6), 638-648.
17. Ulaga, W., and Eggert, A. (2006). Relationship value and relationship quality: Broadening the nomological network of business-to-business relationships. European Journal of Marketing, 40(3/4), 311-327.
Ngày nhận bài: 12/9/2025; Ngày hoàn thiện biên tập: 18/10/2025; Ngày duyệt đăng: 22/10/2025 |
Bình luận