Nghiên cứu về sự hài lòng của sinh viên Trường Đại học Duy Tân khi sử dụng hệ thống myDTU
ThS. Nguyễn Thị Kim Hương
Khoa Đào tạo Quốc tế - Trường Đại học Duy Tân
Email: tyhuong1978@gmail.com
Tóm tắt
Nghiên cứu đánh giá sự hài lòng của sinh viên Trường Đại học Duy Tân khi sử dụng hệ thống myDTU. Kết quả phân tích từ mô hình PLS-SEM cho thấy, 4 yếu tố chính tác động tích cực và có ý nghĩa thống kê đến sự hài lòng của sinh viên, bao gồm: Nhận thức dễ sử dụng, Chất lượng thông tin, Sự tương tác dịch vụ và Chất lượng trang web. Trong đó, Nhận thức dễ sử dụng là yếu tố ảnh hưởng mạnh nhất.
Từ Khóa: hệ thống myDTU, Trường Đại học Duy Tân, hệ thống quản lý học vụ, chất lượng thông tin, sự hài lòng
Summary
This study evaluates student satisfaction with the myDTU system at Duy Tan University. The analysis using the PLS-SEM model reveals four key factors that have a positive and statistically significant impact on student satisfaction: perceived ease of use, information quality, service interaction, and website quality. Among these, perceived ease of use is identified as the most influential factor.
Keywords: myDTU system, Duy Tan University, academic management system, information quality, satisfaction
GIỚI THIỆU
Trong bối cảnh giáo dục đại học đang chuyển mình mạnh mẽ theo xu hướng chuyển đổi số và hiện đại hóa quản trị, việc nâng cao chất lượng dịch vụ và trải nghiệm học tập cho sinh viên trở thành một yêu cầu cấp thiết. Các hệ thống quản lý đào tạo trực tuyến không chỉ là công cụ hỗ trợ học vụ, mà còn đóng vai trò như một kênh kết nối giữa nhà trường và sinh viên, góp phần nâng cao hiệu quả tương tác và quản trị thông tin. Tại Trường Đại học Duy Tân, nền tảng myDTU được phát triển nhằm phục vụ mục tiêu đó, là nơi sinh viên thực hiện đa dạng các thao tác học vụ như đăng ký môn học, tra cứu lịch học, xem điểm số và nhận thông báo từ Nhà trường. Hệ thống myDTU của Trường đại học Duy Tân là một dịch vụ phi vật chất, nơi sinh viên tương tác với thông tin và các dịch vụ hỗ trợ học tập, đăng ký môn học, tra cứu điểm và nhận các thông báo từ Nhà trường. Hiện tại, Trường Đại học Duy Tân có khoảng hơn 20.000 sinh viên tham gia học online trên hệ thống myDTU, có hơn 150 phòng học trực tuyến và hơn 900 giảng viên dạy học trên hệ thống SAKAI và Zoom meeting. Thời gian dạy và học trực tuyến lên tới hơn 151.000 giờ đáp ứng cho 6.000 sinh viên học online cùng một lúc.
Tuy nhiên, hiệu quả thực sự của hệ thống myDTU không chỉ nằm ở chức năng kỹ thuật mà phụ thuộc phần lớn vào mức độ hài lòng và cảm nhận thực tế của người sử dụng - cụ thể là sinh viên. Dù đã được ứng dụng rộng rãi trong nhiều năm, hiện vẫn chưa có một nghiên cứu toàn diện nào đánh giá cụ thể trải nghiệm người dùng đối với hệ thống myDTU từ góc nhìn sinh viên, xét trên các yếu tố như chất lượng thông tin, khả năng sử dụng, mức độ tương tác hay sự tin cậy. Đây chính là khoảng trống nghiên cứu mà bài viết này hướng tới lấp đầy.
CƠ SỞ LÝ THUYẾT VÀ PHƯƠNG PHÁP NGHIÊN CỨU
Cơ sở lý thuyết và khung phân tích
Lý thuyết về sự hài lòng của người dùng
Sự hài lòng là một trong những khái niệm trung tâm trong marketing dịch vụ và quản trị hệ thống thông tin. Theo Oliver (1980), sự hài lòng là phản ứng cảm xúc tích cực của người tiêu dùng sau khi trải nghiệm một sản phẩm hoặc dịch vụ, khi kỳ vọng của họ được đáp ứng hoặc vượt qua. Trong lĩnh vực công nghệ, mô hình Technology Acceptance Model (TAM) của Davis (1989) nhấn mạnh hai yếu tố ảnh hưởng chính đến việc chấp nhận công nghệ: Nhận thức về tính hữu ích và Nhận thức về sự dễ sử dụng. Các yếu tố này sau đó được nhiều nhà nghiên cứu mở rộng thành các mô hình như UTAUT hay Delone & McLean IS Success Model để đo lường hiệu quả và sự hài lòng khi sử dụng các hệ thống thông tin.
Trong bối cảnh giáo dục đại học, sự hài lòng của sinh viên khi sử dụng các hệ thống quản lý học vụ đóng vai trò như một chỉ số đánh giá hiệu quả hoạt động chuyển đổi số và năng lực quản trị của cơ sở đào tạo. Theo Chen và cộng sự (2012), các yếu tố như chất lượng hệ thống, chất lượng thông tin, chất lượng dịch vụ và chất lượng giao diện người dùng đều là các tiền đề quan trọng dẫn đến nhận thức về hữu ích, dễ sử dụng và mức độ chấp nhận hệ thống.
Các yếu tố ảnh hưởng đến sự hài lòng người dùng hệ thống
Chất lượng thông tin (Information Quality). Chất lượng thông tin được hiểu là mức độ chính xác, đầy đủ, cập nhật và phù hợp của dữ liệu mà hệ thống cung cấp. Theo nghiên cứu của DeLone và McLean (2003), chất lượng thông tin là một thành phần quan trọng quyết định thành công của hệ thống thông tin. Nếu thông tin trên hệ thống như lịch học, điểm số, thông báo… không chính xác hoặc lỗi thời, sẽ làm giảm sự tin tưởng và mức độ hài lòng của người sử dụng.
Chất lượng trang web (Website Quality). Theo Loiacono và cộng sự (2002), chất lượng trang web bao gồm thiết kế giao diện, tính dễ sử dụng, tốc độ truy cập và khả năng phản hồi. Đối với sinh viên, một hệ thống trực tuyến hiệu quả là hệ thống dễ thao tác, thân thiện với người dùng, hỗ trợ nhiều thiết bị và có khả năng truy cập ổn định. Việc thiết kế giao diện rõ ràng, trực quan, có thể giúp giảm thiểu thời gian tìm kiếm thông tin và nâng cao trải nghiệm người dùng.
Nhận thức dễ sử dụng (Perceived Ease of Use). Theo Davis (1989), một hệ thống được coi là dễ sử dụng khi người dùng không cần đào tạo sâu vẫn có thể thao tác, hiểu các chức năng, và thực hiện các tác vụ nhanh chóng. Khi sinh viên cảm thấy hệ thống dễ dùng, họ sẽ có xu hướng sử dụng thường xuyên và cảm thấy hài lòng hơn.
Sự tin cậy (Trust). Niềm tin đối với hệ thống thể hiện qua việc người dùng cảm thấy an toàn khi cung cấp dữ liệu cá nhân, tin tưởng vào độ bảo mật và tính ổn định của hệ thống. Pavlou (2003) cho rằng, sự tin cậy là yếu tố cần thiết để thúc đẩy hành vi sử dụng hệ thống, đặc biệt là trong môi trường trực tuyến.
Sự tương tác dịch vụ (Service Interaction). Sự tương tác thể hiện ở việc người dùng có thể nhận được hỗ trợ kịp thời, phản hồi nhanh chóng từ bộ phận kỹ thuật hoặc nhà trường khi gặp sự cố. Các tính năng như gửi yêu cầu hỗ trợ, hệ thống thông báo tức thời hay tương tác qua chatbot/AI được xem là công cụ giúp tăng cường tính kết nối giữa sinh viên và hệ thống.
Mô hình nghiên cứu đề xuất
Dựa trên các lý thuyết và nghiên cứu có liên quan, mô hình nghiên cứu như Hình 1.
Hình 1: Mô hình nghiên cứu
![]() |
| Nguồn: Tác giả đề xuất |
Các giả thuyết nghiên cứu được đưa ra như sau:
H1: Chất lượng thông tin ảnh hưởng tích cực đến Sự hài lòng.
H2: Chất lượng trang web ảnh hưởng tích cực đến Sự hài lòng.
H3: Nhận thức dễ sử dụng ảnh hưởng tích cực đến Sự hài lòng.
H4: Sự tin cậy ảnh hưởng tích cực đến Sự hài lòng.
H5: Sự tương tác dịch vụ ảnh hưởng tích cực đến Sự hài lòng.
Phương pháp nghiên cứu
Dữ liệu nghiên cứu được thu thập thông qua khảo sát bảng hỏi trực tuyến (online survey) gửi đến sinh viên các khóa đang theo học tại Trường Đại học Duy Tân, đã và đang sử dụng hệ thống myDTU. Phương pháp chọn mẫu là chọn mẫu thuận tiện. Theo đó, có 250 bảng khảo sát được phát đi. Kết quả thu được 206 bảng khảo sát hợp lệ. Dữ liệu được mã hóa và đưa vào phần mềm SPSS để phân tích. Khảo sát được thực hiện trong tháng 2/3025 (Bài viết sử dụng cách viết số thập phân theo chuẩn quốc tê).
KẾT QUẢ NGHIÊN CỨU VÀ THẢO LUẬN
Thống kê mô tả
Qua thống kê mô tả thang đo với các biến độc lập, nghiên cứu chỉ ra được nhân tố ảnh hưởng nhất trong mỗi biến lên sự hài lòng khi sử dụng hệ thống myDTU.
Bảng 1: Thống kê mô tả
| Tên biến | Mean | Nhân tố ảnh hưởng nhất | Kết luận |
| Chất lượng thông tin (CLTT) | 0.799-0.844 | Tôi tin tưởng những thông tin trên hệ thống myDTU đều đã được xác minh bởi nhà trường | Sinh viên hài lòng với tưởng những thông tin trên trang hệ thống myDTU |
| Chất lượng trang Web (CLTW) | 0.797-0.819 | Tôi nghĩ rằng hệ thống myDTU được cập nhật thường xuyên | Sinh viên tin tưởng hệ thống myDTU được cập nhật thường xuyên |
| Nhận thức dễ sử dụng (DSD) | 0.731-0.852 | Tôi nghĩ thật dễ dàng sử dụng hệ thống myDTU trên điện thoại | Sinh viên cảm thấy thật dễ dàng sử dụng hệ thống myDTU trên điện thoại |
| Sự tin cậy (STC) | 0.777-0.835 | Tôi tin tưởng hệ thống myDTU được đánh giá cao | Sinh viên tin tưởng hệ thống myDTU được đánh giá cao |
| Sự tương tác dịch vụ (TTDV) | 0.759-0.802 | Tôi nghĩ thật nhanh chóng nhận lại sự phản hồi khi có ý kiến trên myDTU | Sinh viên tin tưởng sẽ nhận lại sự phản hồi khi có ý kiến trên myDTU |
| Sự hài lòng (SHL) | 0.786-0.831 | Tôi hài lòng với việc có sự hỗ trợ từ nhà trường khi tôi gặp vấn đề với hệ thống myDTU | Sinh viên hài lòng với việc có sự hỗ trợ từ nhà trường khi tôi gặp vấn đề với hệ thống myDTU |
Nguồn: Tổng hợp của tác giả
Số liệu thống kê mô tả (Bảng 1) cho thấy, trên tổng số 206 sinh viên được khảo sát, mẫu nghiên cứu phân bổ khá đều theo các khóa học, ngành học và giới tính, với tỷ lệ nam chiếm 45.1%, nữ chiếm 50.5% và giới tính khác là 4.4%. Đáng chú ý, 100% sinh viên đều xác nhận có truy cập thường xuyên vào hệ thống myDTU, trong đó mục đích phổ biến nhất là xem điểm và lịch học (26.2%).
Về công cụ truy cập, điện thoại và laptop là hai thiết bị được sử dụng nhiều nhất (34,5%). Kết quả thống kê mô tả các biến đo lường cho thấy giá trị trung bình (Mean) của các yếu tố đều > 0.7, cho thấy mức độ hài lòng của sinh viên là tích cực. Đặc biệt, yếu tố “Chất lượng thông tin” và “Chất lượng trang web” được đánh giá cao nhất, phản ánh sự tin tưởng của sinh viên vào tính xác thực và tính cập nhật của hệ thống.
Đánh giá độ tin cậy của thang đo, độ hội tụ
Bảng 2: Đánh giá mức độ tin cậy
|
| Cronbach’s Alpha | Rho_A | Composite Reliability (CR) | Average Variance Extracted (AVE) |
| CLTT | 0.838 | 0.841 | 0.892 | 0.673 |
| CLTW | 0.731 | 0.733 | 0.848 | 0.650 |
| DSD | 0.878 | 0.880 | 0.908 | 0.622 |
| SHL | 0.873 | 0.873 | 0.908 | 0.663 |
| STC | 0.723 | 0.724 | 0.844 | 0.644 |
| TTDV | 0.836 | 0.837 | 0.884 | 0.604 |
Nguồn: Tính toán của tác giả
Kết quả Đánh giá mức độ tin cậy (Bảng 2) cho thấy các biến đều có hệ số Cronbach’s Alpha > 0.7 nên có độ tin cậy cao. Các giá trị CR của các nhân tố đều > 0.7, do đó, các thang đo đều đảm bảo độ tin cậy và có thể sử dụng cho các phân tích tiếp theo. Ngoài ra, các AVE đều > 0.5, do đó, các thang đo đều đạt giá trị hội tụ.
Đánh giá tính phân biệt bằng bảng Fornell and Larcker
Bảng 3: Gíá trị phân biệt
|
| CLTT | CLTW | DSD | SHL | STC | TTDV |
| CLTT |
|
|
|
|
|
|
| CLTW | 0.776 |
|
|
|
|
|
| DSD | 0.784 | 0.804 |
|
|
|
|
| SHL | 0.877 | 0.822 | 0.887 |
|
|
|
| STC | 0.829 | 0.712 | 0.655 | 0.761 |
|
|
| TTDV | 0.766 | 0.839 | 0.774 | 0.863 | 0.750 |
|
Nguồn: Tính toán của tác giả
Số liệu (Bảng 3) cho thấy, mối quan hệ giữa các yếu tố CLTT, CLTW, DSD, SHL, STC và TTDV. Các hệ số giá trị phân biệt đều nằm trong khoảng cho phép, cho thấy sự khác biệt rõ rệt giữa các yếu tố này. Đặc biệt, yếu tố SHL có giá trị cao nhất (0.877), cho thấy đây là yếu tố nổi bật nhất trong việc phân biệt các nhóm. Ngược lại, yếu tố DSD và STC cũng thể hiện giá trị tốt, nhưng có sự khác biệt rõ hơn với các yếu tố còn lại.
Phân tích mô hình cấu trúc
Bảng 4: Đánh giá mối quan hệ tác động
![]() |
| Nguồn: Tính toán của tác giả |
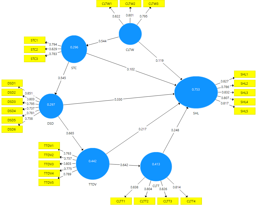
Hình 2: Kết quả phân tích mối quan hệ trực tiếp
![]() |
| Nguồn: Tính toán của tác giả |
Số liệu (Bảng 4, Hình 3) cho thấy, toàn bộ P-Values của các mối tác động đều < 0.05, do vậy các mối tác động này đều có ý nghĩa thống kê. SHL đều chịu tác động bởi CLTT, CLTW, DSD. STC và TTDV với hệ số chuẩn hoá lần lượt là 0.248, 0.119, 0.330, 0.102 và 0.217. ngoài ra, R2 hiệu chỉnh của SHL = 0.754, như vậy biến CLTW, STC, CLTT, TTDV, DSD đã giải thích được 75.4% sự biến thiên (phương sai) của biến SHL. Hệ số f² nằm trong khoảng (0.02 < f2 < 0.15), cho thấy biến "Nhận thức dễ sử dụng" có tác động trung bình lên sự hài lòng, các biến còn lại tác động ở mức yếu. Ngoài ra, các hệ số VIF đều < 3, do vậy, không xảy ra hiện tượng đa cộng tuyến.
Thảo luận kết quả nghiên cứu
Kết quả nghiên cứu đã cung cấp những bằng chứng định lượng rõ ràng về các yếu tố ảnh hưởng đến sự hài lòng của sinh viên Trường Đại học Duy Tân khi sử dụng hệ thống myDTU. Phát hiện nổi bật nhất là sự ảnh hưởng mạnh mẽ của yếu tố "Nhận thức dễ sử dụng" (β = 0.330) và "Chất lượng thông tin" (β = 0.248), điều này phù hợp với các nghiên cứu trước như Davis (1989) trong mô hình TAM, khẳng định rằng sự thuận tiện và dễ sử dụng là yếu tố then chốt thúc đẩy hành vi sử dụng công nghệ.
Yếu tố "Tương tác dịch vụ" (β = 0.217) cũng có ảnh hưởng đáng kể, nhấn mạnh vai trò của sự phản hồi kịp thời từ phía Nhà trường trong quá trình tương tác với sinh viên. Yếu tố này gợi ý rằng một hệ thống quản trị học tập hiệu quả không chỉ cần chính xác về thông tin mà còn cần hỗ trợ dịch vụ nhanh chóng, cá nhân hóa.
Kết quả cũng chỉ ra rằng, mặc dù các yếu tố như "Chất lượng trang web" và "Sự tin cậy" có ảnh hưởng, nhưng mức độ tác động vẫn thấp hơn so với "Nhận thức dễ sử dụng". Điều này phản ánh xu hướng người dùng hiện đại ưu tiên trải nghiệm sử dụng và mức độ tiện lợi hơn là chỉ các đặc tính kỹ thuật của hệ thống.
KẾT LUẬN VÀ KHUYẾN NGHỊ GIẢI PHÁP
Kết quả cho thấy năm yếu tố chính ảnh hưởng tích cực đến sự hài lòng của sinh viên gồm: Chất lượng thông tin, Chất lượng trang web, Nhận thức dễ sử dụng, Sự tin cậy và Sự tương tác dịch vụ. Trong đó, "Nhận thức dễ sử dụng" là yếu tố có ảnh hưởng mạnh nhất đến mức độ hài lòng, với hệ số tác động β = 0.330 (p < 0.001). Ngoài ra, nghiên cứu cũng khẳng định vai trò của Chất lượng thông tin (β = 0.248) và sự tương tác dịch vụ (β = 0.217) trong việc nâng cao trải nghiệm người dùng. Chất lượng trang web và sự tin cậy tuy có ảnh hưởng thấp hơn nhưng vẫn có ý nghĩa thống kê và đóng góp nhất định trong mô hình tổng thể.
Dựa trên các kết quả phân tích, nhóm nghiên cứu đề xuất một số hàm ý sau:
Về chất lượng thông tin: Thông tin trên myDTU cần được cập nhật nhanh chóng, chính xác và thường xuyên để nâng cao độ tin cậy. Cần thiết lập hệ thống thông báo quan trọng và ưu tiên để sinh viên không bỏ lỡ các thông tin học vụ quan trọng.
Về chất lượng trang web: Cải thiện tốc độ tải trang và hiệu năng hệ thống, đặc biệt vào các thời điểm cao điểm như đăng ký học phần hoặc thi cử. Thiết kế giao diện tối ưu cho thiết bị di động vì đa số sinh viên truy cập bằng điện thoại.
Về nhận thức dễ sử dụng: Phát triển tài liệu hướng dẫn, video mô tả cách sử dụng hệ thống một cách trực quan cho sinh viên mới. Tổ chức các buổi hướng dẫn định kỳ hoặc tích hợp tính năng trợ giúp nhanh trên giao diện.
Về sự tin cậy: Tăng cường bảo mật dữ liệu người dùng, đặc biệt là thông tin cá nhân và học tập. Thiết lập hệ thống sao lưu định kỳ và cơ chế phản hồi kỹ thuật nhanh chóng để giảm thiểu sự cố truy cập.
Về sự tương tác dịch vụ: Rút ngắn thời gian phản hồi hỗ trợ khi sinh viên gặp sự cố; có thể triển khai chatbot hoặc tổng đài trực tuyến 24/7. Tăng cường đội ngũ hỗ trợ sinh viên trong các thời điểm nhạy cảm như kỳ thi, đăng ký học phần, xét tốt nghiệp…
Tài liệu tham khảo
1. Davis, F. D. (1989). Perceived usefulness, perceived ease of use, and user acceptance of information technology. MIS Quarterly, 13(3), 319-340.
2. Chen, et al. (2012). The effects of information systems quality factors (system, information, service, user-interface design) on nurses’ acceptance and satisfaction in e-learning systems. Journal of Nursing Research, 20(1), 19-30.
3. DeLone, W. H., và McLean, E. R. (2003). The DeLone and McLean model of information systems success: A ten-year update. Journal of Management Information Systems, 19(4), 9-30.
4. Loiacono, E. T., Watson, R. T., and Goodhue, D. L. (2002). WebQual: A measure of website quality. In Marketing educators’ conference: Marketing theory and applications, 13, 432-437.
5. Oliver, R. L. (1980). A cognitive model of the antecedents and consequences of satisfaction decisions. Journal of Marketing Research, 17(4), 460-469.
6. Pavlou, P. A. (2003). Consumer acceptance of electronic commerce: Integrating trust and risk with the technology acceptance model. International Journal of Electronic Commerce, 7(3), 101-134.
| Ngày nhận bài: 20/7/2025; Ngày hoàn thiện biên tập: 26/8/2025; Ngày duyệt đăng: 29/8/2025 |




Bình luận