Các nhân tố tác động đến sự sẵn sàng chuyển đổi số và hiệu suất công việc: Trường hợp tại Agribank
Võ Thị Ngọc Hà
Trường Đại học Nguyễn Tất Thành
Email: vtnha@ntt.edu.vn
Huỳnh Minh Tuấn
Agribank - Chi nhánh Đông Long An
Tóm tắt
Nghiên cứu phân tích các yếu tố ảnh hưởng đến sự sẵn sàng chuyển đổi số và hiệu suất công việc của nhân viên tại Ngân hàng Agribank. Kết quả nghiên cứu cho thấy, Lãnh đạo, Đặc điểm của nhân viên và Tự tin vào bản thân đều có ảnh hưởng tích cực đến Sự sẵn sàng chuyển đổi số, trong đó, Tự tin vào bản thân có tác động mạnh mẽ nhất. Mặc dù Lãnh đạo và Tự tin vào bản thân đều tác động tích cực đến Hiệu suất công việc, nhưng Đặc điểm của nhân viên không có ảnh hưởng đáng kể đối với yếu tố này. Đặc biệt, nghiên cứu chỉ ra rằng, Sự sẵn sàng chuyển đổi số đóng vai trò trung gian quan trọng, kết nối các yếu tố Lãnh đạo, Đặc điểm của nhân viên, Tự tin vào bản thân với Hiệu suất công việc. Từ kết quả nghiên cứu, nhóm tác giả đề xuất một số hàm ý quản trị liên quan.
Từ khóa: Sự sẵn sàng chuyển đổi số, hiệu suất công việc, lãnh đạo, tự tin vào bản thân, đặc điểm của nhân viên, Agribank
Summary
This study analyzes determinants of digital transformation readiness and job performance among employees at Agribank. Research findings indicate that leadership, employee characteristics, and self-confidence all have a positive impact on digital transformation readiness. Among these factors, self-confidence creates the strongest effect. Both leadership and self-confidence positively influence job performance, however employee characteristics do not have a significant impact on job performance. Notably, digital transformation readiness plays a crucial mediating role, linking leadership, employee characteristics, and self-confidence with job performance. From those findings, the authors propose several relevant managerial implications.
Keywords: Digital transformation readiness, job performance, leadership, self-confidence, employee characteristics, Agribank
GIỚI THIỆU
Ngành tài chính - ngân hàng Việt Nam đang trải qua giai đoạn tăng trưởng mạnh mẽ, được thể hiện rõ nét thông qua sự gia tăng của thị phần, doanh thu, lợi nhuận và vốn hóa thị trường. Trong bối cảnh này, chuyển đổi số đã trở thành chiến lược then chốt giúp các ngân hàng không chỉ duy trì được khách hàng hiện tại, mà còn mở rộng cơ sở khách hàng mới.
Agribank, với vị thế là một trong những ngân hàng hàng đầu tại Việt Nam, đã nhận ra tầm quan trọng của chuyển đổi số đối với việc củng cố năng lực cạnh tranh và thúc đẩy tăng trưởng bền vững. Mặc dù sở hữu tổng tài sản 2.08 triệu tỷ đồng vào năm 2024 và giữ vị trí thứ 3 trong hệ thống ngân hàng, giá trị thương hiệu của Agribank vẫn còn khoảng cách so với các ngân hàng lớn khác. Điều này khiến việc ưu tiên chuyển đổi số để nâng cao giá trị thương hiệu trở nên cấp thiết.
Nghiên cứu này được thực hiện nhằm khám phá các yếu tố tác động đến mức độ sẵn sàng chuyển đổi số và hiệu suất công việc tại Agribank. Đặc biệt, nghiên cứu tập trung vào việc phân tích vai trò trung gian của sự sẵn sàng chuyển đổi số trong mối quan hệ này. Các phát hiện từ nghiên cứu sẽ cung cấp cơ sở khoa học để ban lãnh đạo Agribank xây dựng các chiến lược đào tạo, phát triển nhân lực và thiết kế các chính sách hỗ trợ nhân viên phù hợp. Từ đó, góp phần nâng cao hiệu suất làm việc và tối ưu hóa quá trình chuyển đổi số trong toàn tổ chức.
CƠ SỞ LÝ THUYẾT VÀ PHƯƠNG PHÁP NGHIÊN CỨU
Cơ sở lý thuyết
Lãnh đạo
Lãnh đạo (Leadership) là khả năng của người lãnh đạo trong việc hướng dẫn, hỗ trợ và tạo động lực cho nhân viên trong quá trình thay đổi và cải tiến công việc (Bass, 1990). Bass (1990) chỉ ra rằng, lãnh đạo chuyển đổi có thể tạo ra động lực mạnh mẽ, giúp nhân viên thích ứng với sự thay đổi và khuyến khích tham gia vào quá trình chuyển đổi số. Các nghiên cứu của Oreg và Berson (2019); Thuy và cộng sự (2023) xác nhận lãnh đạo chuyển đổi có ảnh hưởng lớn đến sự sẵn sàng tham gia vào các quá trình đổi mới. Đồng thời, lãnh đạo có thể tạo ra môi trường làm việc tích cực, cung cấp sự hỗ trợ và khuyến khích sáng tạo, từ đó nâng cao hiệu suất công việc của nhân viên (Bass, 1990). Từ đó, các giả thuyết sau được đưa ra như sau:
H1a: Lãnh đạo có ảnh hưởng tích cực đến Sự sẵn sàng chuyển đổi số của nhân viên tại ngân hàng Agribank.
H1b: Lãnh đạo có ảnh hưởng tích cực đến Hiệu suất công việc của nhân viên tại ngân hàng Agribank.
Đặc điểm của nhân viên
Đặc điểm của nhân viên (Employee characteristics) bao gồm các yếu tố như: sự chấp nhận thay đổi, năng lực công nghệ và mức độ cởi mở trong việc học hỏi công nghệ mới (Park và cộng sự, 2022). Rogers (2003) chỉ ra rằng, đặc điểm nhân viên phản ánh thái độ và phản ứng của họ đối với sự thay đổi, phân loại họ thành người đổi mới hoặc người thích ứng. Lý thuyết Bảo tồn tài nguyên của Hobfoll (2002) cho thấy các đặc điểm của nhân viên, đặc biệt là sự chấp nhận thay đổi và khả năng thích ứng, ảnh hưởng trực tiếp đến sự sẵn sàng tham gia vào các quá trình chuyển đổi số. Các nghiên cứu của Park và cộng sự (2022); Thuy và cộng sự (2023) xác nhận các đặc điểm của nhân viên như: sự cởi mở với công nghệ và khả năng thích ứng có ảnh hưởng trực tiếp đến sự sẵn sàng chuyển đổi số. Hackman và Oldham (1976) cũng chỉ ra rằng, đặc điểm công việc và cá nhân ảnh hưởng đến hiệu suất công việc thông qua sự tham gia và động lực làm việc của nhân viên. Dựa trên các lập luận trên, giả thuyết sau được đưa ra:
H2a: Đặc điểm của nhân viên có ảnh hưởng tích cực đến Sự sẵn sàng chuyển đổi số tại ngân hàng Agribank.
H2b: Đặc điểm của nhân viên có ảnh hưởng tích cực đến Hiệu suất công việc của nhân viên tại ngân hàng Agribank.
Tự tin vào bản thân
Tự tin vào bản thân (Self-efficacy) là sự tin tưởng của cá nhân vào khả năng thực hiện các nhiệm vụ và đối phó với các tình huống trong công việc (Bandura, 1997). Ormrod (2006) định nghĩa khái niệm này là mức độ tin tưởng vào khả năng thực hiện trách nhiệm và đạt được mục tiêu, đặc biệt trong bối cảnh chuyển đổi số. Bandura (1997) khẳng định, tự tin vào bản thân ảnh hưởng trực tiếp đến hành vi và sự thành công trong công việc. Nhân viên có niềm tin mạnh mẽ vào khả năng của mình sẽ sẵn sàng đối mặt với các thay đổi và thử thách, bao gồm quá trình chuyển đổi số. Các nghiên cứu của Matsunaga (2021); Malodia và cộng sự (2023) chỉ ra rằng, tự tin vào bản thân là yếu tố quan trọng giúp nhân viên sẵn sàng tham gia vào các quá trình chuyển đổi số. Đồng thời, yếu tố này còn được chứng minh giúp nhân viên nâng cao hiệu suất công việc thông qua khả năng giải quyết vấn đề và vượt qua thử thách (Bandura, 1997). Từ đó, giả thuyết sau được đưa ra:
H3a: Tự tin vào bản thân có ảnh hưởng tích cực đến Sự sẵn sàng chuyển đổi số của nhân viên tại ngân hàng Agribank.
H3b: Tự tin vào bản thân có ảnh hưởng tích cực đến Hiệu suất công việc của nhân viên tại ngân hàng Agribank.
Sự sẵn sàng chuyển đổi số
Sự sẵn sàng chuyển đổi số (Digital transformation readiness) là mức độ sẵn sàng của nhân viên tham gia vào quá trình áp dụng công nghệ mới trong công việc (Venkatesh và cộng sự, 2003). Các nghiên cứu đã chỉ ra rằng, sự sẵn sàng chuyển đổi số giúp nâng cao hiệu suất công việc thông qua việc tăng cường khả năng sử dụng công nghệ hiệu quả hơn, từ đó tối ưu hóa các quy trình làm việc (Alqudah và cộng sự, 2022; Thuy và cộng sự, 2023). Từ đó, giả thuyết sau được đưa ra như sau:
H4: Sự sẵn sàng chuyển đổi số có tác động tích cực đến Hiệu suất công việc tại ngân hàng Agribank.
Các nghiên cứu trước đây chủ yếu tập trung vào các mối quan hệ trực tiếp mà không kiểm tra vai trò trung gian của sự sẵn sàng chuyển đổi số. Nghiên cứu này sẽ bổ sung hiểu biết về cách mà sự sẵn sàng chuyển đổi số có thể làm trung gian, giúp nhân viên đạt được hiệu suất công việc tốt hơn thông qua sự hỗ trợ của các yếu tố lãnh đạo, đặc điểm của nhân viên và tự tin vào bản thân. Các giả thuyết được đề xuất như sau:
H5: Sự sẵn sàng chuyển đổi số đóng vai trò trung gian trong mối quan hệ giữa Lãnh đạo và Hiệu suất công việc.
H6: Sự sẵn sàng chuyển đổi số đóng vai trò trung gian trong mối quan hệ giữa Đặc điểm của nhân viên và Hiệu suất công việc.
H7: Sự sẵn sàng chuyển đổi số đóng vai trò trung gian trong mối quan hệ giữa Tự tin vào bản thân và Hiệu suất công việc.
Mô hình nghiên cứu
Từ các giả thuyết nói trên, nhóm tác giả xây dựng mô hình nghiên cứu như Hình 1.
Hình 1: Mô hình nghiên cứu đề xuất
![]() |
Nguồn: Nhóm tác giả đề xuất
Phương pháp nghiên cứu
Nghiên cứu sử dụng phương pháp định lượng để phân tích các yếu tố ảnh hưởng đến sự sẵn sàng chuyển đổi số và hiệu suất công việc tại Agribank. Dữ liệu được thu thập qua khảo sát trực tuyến bằng Google Forms với 140 phiếu hợp lệ. Nghiên cứu sử dụng kết hợp 2 phương pháp chọn mẫu phi xác suất là mẫu thuận tiện và mẫu quả cầu tuyết. Khảo sát được tiến hành trong khoảng thời gian từ tháng 4-5/2025. Dữ liệu được phân tích bằng SPSS 25 và SMART PLS 3, bao gồm: kiểm định độ tin cậy thang đo (Cronbach's Alpha), đánh giá mô hình đo lường (CR, AVE) và kiểm định giả thuyết qua mô hình SEM. Vai trò trung gian của sự sẵn sàng chuyển đổi số được kiểm tra bằng phương pháp bootstrapping trong PLS-SEM. Thang đo được phát triển từ nghiên cứu của Thuy và cộng sự (2023), gồm 5 yếu tố: lãnh đạo, đặc điểm nhân viên, tự tin vào bản thân, sự sẵn sàng chuyển đổi số và hiệu suất công việc (Bài viết sử dụng cách viết số thập phân theo chuẩn quốc tế).
KẾT QUẢ NGHIÊN CỨU
Đặc điểm mẫu khảo sát
Thông tin về nhân khẩu học của mẫu khảo sát được trình bày trong Bảng 1.
Bảng 1: Hồ sơ nhân khẩu học của mẫu khảo sát (N = 140)
| N = 140 | Tần số | Phần trăm (%) | |
|---|---|---|---|
| Giới tính | Nam | 78 | 55.7 |
| Nữ | 62 | 44.3 | |
| Độ tuổi | < 35 | 65 | 46.4 |
| 35-45 | 52 | 37.1 | |
| > 45 | 23 | 16.4 | |
| Chức vụ | Nhân viên | 89 | 63.6 |
| Lãnh đạo cấp trung (các chức vụ dưới ban lãnh đạo CN loại I) | 42 | 30.0 | |
| Không muốn nêu cụ thể | 9 | 6.4 | |
| Phòng ban | Kế toán | 32 | 22.9 |
| Tín dụng | 67 | 47.9 | |
| Lãnh đạo CN loại I/CN loại II | 18 | 12.9 | |
| Các phòng ban hội sở/Văn phòng miền/Trụ sở chính | 23 | 16.4 | |
Nguồn: Kết quả khảo sát của nhóm tác giả
Đánh giá độ tin cậy và tính giá trị của thang đo
Kết quả kiểm định cho thấy, tất cả các hệ số Cronbach's Alpha đều > 0.7 (thấp nhất là 0.889), xác nhận độ tin cậy của thang đo. Độ tin cậy tổng hợp (CR) của các nhân tố dao động từ 0.939-0.960, đều > 0.8, chứng tỏ tính nhất quán nội tại cao. Về tính giá trị hội tụ, tất cả các hệ số tải nhân tố đều > 0.5. Các giá trị AVE của các nhân tố dao động từ 0.835-0.892, đều > 0.5 (theo Hair và cộng sự, 2019), xác nhận tính giá trị hội tụ tốt (Bảng 2).
Bảng 2: Kết quả tổng hợp những yếu tố trong mô hình PLS-SEM
| Cấu trúc | Chỉ số | Hệ số tải ngoài | Cronbach's Alpha | CR | AVE | R² hiệu chỉnh | Giá trị f² | |
|---|---|---|---|---|---|---|---|---|
| REA | JP | |||||||
| Lãnh đạo (LD) | LD1 | 0.936 | 0.937 | 0.939 | 0.888 |
| 0.108 | 0.063 |
| LD2 | 0.945 | |||||||
| LD3 | 0.946 | |||||||
| Đặc điểm nhân viên (CHA) | CHA1 | 0.926 | 0.948 | 0.950 | 0.865 |
| 0.278 | 0.036 |
| CHA2 | 0.949 | |||||||
| CHA3 | 0.936 | |||||||
| CHA4 | 0.910 | |||||||
| Tự tin vào bản thân (SEL) | SEF1 | 0.925 | 0.95 | 0.951 | 0.835 |
| 0.348 | 0.044 |
| SEF2 | 0.894 | |||||||
| SEF3 | 0.929 | |||||||
| SEF4 | 0.930 | |||||||
| SEF5 | 0.889 | |||||||
| Sự sẵn sàng chuyển đổi số (REA) | REA1 | 0.932 | 0.949 | 0.950 | 0.868 | 0.888 |
| 0.25 |
| REA2 | 0.938 | |||||||
| REA3 | 0.924 | |||||||
| REA4 | 0.933 | |||||||
| Hiệu suất công việc (JP) | JP1 | 0.933 | 0.959 | 0.960 | 0.892 | 0.889 |
|
|
| JP2 | 0.934 | |||||||
| JP3 | 0.955 | |||||||
| JP4 | 0.956 | |||||||
Nguồn: Tính toán của nhóm tác giả
Đánh giá mô hình cấu trúc
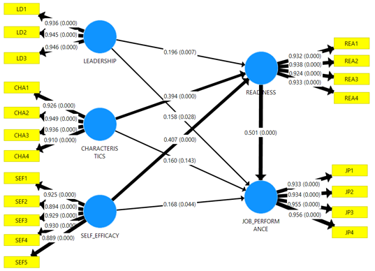
Kết quả PLS-SEM cho thấy, tất cả các giả thuyết (H1-H4) đều có ý nghĩa thống kê, ngoại trừ H2b (Bảng 3, Hình 2). Cụ thể, Lãnh đạo có tác động tích cực đến Sự sẵn sàng chuyển đổi số (H1a: β = 0.196, p = 0.007) và Hiệu suất công việc (H1b: β = 0.158, p = 0.028). Đặc điểm nhân viên tác động mạnh đến Sự sẵn sàng chuyển đổi số (H2a: β = 0.394, p = 0.000), nhưng không có ý nghĩa đối với Hiệu suất công việc (H2b: β = 0.160, p = 0.143). Tự tin vào bản thân có tác động tích cực đến cả Sự sẵn sàng chuyển đổi số (H3a: β = 0.407, p = 0.000) và Hiệu suất công việc (H3b: β = 0.168, p = 0.044). Sự sẵn sàng chuyển đổi số có tác động mạnh đến Hiệu suất công việc (H4: β = 0.501, p = 0.000).
Bảng 3: Kết quả của mối quan hệ giữa các cấu trúc trong mô hình
| Giả thuyết | Mối quan hệ | Hệ số hồi quy | P-value | Kết quả |
| H1a | Lãnh đạo → Sự sẵn sàng chuyển đổi số | 0.196 | 0.007 | Chấp nhận |
| H1b | Lãnh đạo → Hiệu suất công việc | 0.158 | 0.028 | Chấp nhận |
| H2a | Đặc điểm của nhân viên → Sự sẵn sàng chuyển đổi số | 0.394 | 0.000 | Chấp nhận |
| H2b | Đặc điểm của nhân viên → Hiệu suất công việc | 0.160 | 0.143 | Bác bỏ |
| H3a | Tự tin vào bản thân → Sự sẵn sàng chuyển đổi số | 0.407 | 0.000 | Chấp nhận |
| H3b | Tự tin vào bản thân → Hiệu suất công việc | 0.168 | 0.044 | Chấp nhận |
| H4 | Sự sẵn sàng chuyển đổi số → Hiệu suất công việc | 0.501 | 0.000 | Chấp nhận |
Nguồn: Kết quả phân tích dữ liệu của nhóm tác giả
Đánh giá vai trò trung gian của sự sẵn sàng chuyển đổi số
Bảng 4: Kết quả phân tích ảnh hưởng trung gian
| Giả thuyết | Mối quan hệ | Ảnh hưởng trực tiếp | Ảnh hưởng gián tiếp | Tổng ảnh hưởng | Loại ảnh hưởng | Kết quả | |||
| β | P-value | β | P-value | β | P-value | ||||
| H5 | Lãnh đạo → Sự sẵn sàng chuyển đổi số → Hiệu suất công việc | 0.158 | 0.028 | 0.098 | 0.032 | 0.256 | 0.002 | Trung gian một phần | Chấp nhận |
| H6 | Đặc điểm của nhân viên → Sự sẵn sàng chuyển đổi số → Hiệu suất công việc | 0.160 | 0.143 | 0.197 | 0.004 | 0.358 | 0.001 | Trung gian toàn phần | Chấp nhận |
| H7 | Tự tin vào bản thân → Sự sẵn sàng chuyển đổi số → Hiệu suất công việc | 0.168 | 0.044 | 0.204 | 0.002 | 0.372 | 0.000 | Trung gian một phần | Chấp nhận |
Nguồn: Kết quả phân tích dữ liệu của nhóm tác giả
Kết quả Bảng 4 cho thấy, sự sẵn sàng chuyển đổi số đóng vai trò trung gian một phần trong mối quan hệ giữa Lãnh đạo và Hiệu suất công việc (H5: Tác động gián tiếp = 0.098, p = 0.032; tổng tác động = 0.256, p = 0.002). Tương tự, Tự tin vào bản thân cũng có vai trò trung gian một phần (H7: Tác động gián tiếp = 0.372, p = 0.002; tổng tác động = 0.540, p = 0.002). Đối với đặc điểm nhân viên, Sự sẵn sàng chuyển đổi số có vai trò trung gian hoàn toàn (H6: Tác động gián tiếp = 0.197, p = 0.004; tổng tác động = 0.358, p = 0.001). Như vậy, tất cả các giả thuyết về vai trò trung gian đều được ủng hộ, khẳng định vai trò quan trọng của sự sẵn sàng chuyển đổi số.
Đánh giá hệ số xác định R² và f²
Giá trị R² hiệu chỉnh của Sự sẵn sàng chuyển đổi số cho thấy, 88.8% sự biến thiên có thể được giải thích bởi Đặc điểm của nhân viên, Lãnh đạo và Tự tin vào bản thân, trong đó Đặc điểm của nhân viên và Tự tin vào bản thân có tác động mạnh nhất (f² lần lượt là 0.278 và 0.348) (Bảng 2).
Giá trị R² hiệu chỉnh của Hiệu suất công việc cho thấy, 88.9% biến thiên có thể được giải thích bởi các yếu tố trên và Sự sẵn sàng chuyển đổi số, với mối quan hệ mạnh nhất giữa Sự sẵn sàng chuyển đổi số và Hiệu suất công việc (f² = 0.25) (Bảng 2).
Hình 2: Kết quả mô hình cấu trúc PLS-SEM
![]() |
KẾT LUẬN VÀ HÀM Ý QUẢN TRỊ
Kết luận
Nghiên cứu xác nhận các yếu tố ảnh hưởng đến sự sẵn sàng chuyển đổi số và hiệu suất công việc tại Agribank, đồng thời làm sáng tỏ vai trò trung gian của sự sẵn sàng chuyển đổi số. Kết quả cho thấy, Lãnh đạo, Đặc điểm nhân viên và Tự tin vào bản thân đều có ảnh hưởng tích cực đến Sự sẵn sàng chuyển đổi số, trong đó Đặc điểm nhân viên và Tự tin vào bản thân có tác động mạnh nhất. Sự sẵn sàng chuyển đổi số có ảnh hưởng trực tiếp mạnh mẽ đến Hiệu suất công việc và đóng vai trò trung gian quan trọng trong mối quan hệ giữa các yếu tố Lãnh đạo, Đặc điểm nhân viên, Tự tin vào bản thân và Hiệu suất công việc. Kết quả nghiên cứu khẳng định sự cần thiết của việc thúc đẩy chuyển đổi số tại Agribank để nâng cao hiệu suất công việc và tối ưu hóa hoạt động của ngân hàng.
Hàm ý quản trị
Dựa trên kết quả nghiên cứu, nhóm tác giả đề xuất một số hàm ý quản trị nhằm giúp Agribank nâng cao sự sẵn sàng chuyển đổi số và hiệu suất công việc. Cụ thể:
Lãnh đạo: Agribank cần đầu tư vào các chương trình đào tạo lãnh đạo để giúp họ giao tiếp hiệu quả và đồng hành cùng nhân viên trong quá trình chuyển đổi. Đồng thời, tạo môi trường hỗ trợ để nhân viên cảm thấy động lực và dễ dàng tiếp cận công nghệ mới.
Đặc điểm nhân viên: Ngân hàng nên xây dựng văn hóa học hỏi liên tục, khuyến khích nhân viên chủ động nâng cao kỹ năng và sẵn sàng đối diện với thay đổi. Các chương trình đào tạo thường xuyên và các tài nguyên học tập sẽ giúp nhân viên dễ dàng thích ứng với chuyển đổi số.
Tự tin vào bản thân: Để tăng cường sự tự tin cho nhân viên, Agribank cần cung cấp đủ công cụ và chương trình đào tạo thực hành về công nghệ số. Bên cạnh đó, chia sẻ các câu chuyện thành công trong nội bộ và cung cấp hỗ trợ kịp thời sẽ giúp nhân viên tự tin hơn trong việc sử dụng công nghệ.
Khơi dậy sự sẵn sàng chuyển đổi số: Agribank nên tổ chức các sự kiện, hội thảo để nhân viên hiểu rõ hơn về lợi ích và cơ hội từ chuyển đổi số, từ đó tạo động lực cho họ tham gia. Cung cấp đầy đủ tài nguyên và công cụ học tập cũng giúp nhân viên cảm thấy tự tin và sẵn sàng với các thay đổi công nghệ.
Nâng cao hiệu suất công việc: Ngân hàng cần tiếp tục tích hợp các công nghệ số vào quy trình làm việc hàng ngày để cải thiện hiệu quả công việc. Một hệ thống phản hồi từ nhân viên về các công cụ số sẽ giúp điều chỉnh và tối ưu hóa các công cụ này, đảm bảo chúng hỗ trợ tốt nhất cho công việc của nhân viên./.
TÀI LIỆU THAM KHẢO
1. Ajzen, I. (1991). The theory of planned behavior, Organizational Behavior and Human Decision Processes, 50(2), 179-211.
2. Alqudah, M., Al-Mashaqbeh, I., and Nassar, S. (2022). The impact of digital transformation readiness on organizational performance, International Journal of Information Technology & Decision Making, 21(3), 579-605.
3. Bandura, A. (1997). Self-efficacy: The exercise of control, W.H. Freeman and Company.
4. Bass, B. M. (1990). From transactional to transformational leadership: Learning to share the vision, Organizational Dynamics, 18(3), 19-31.
5. Hackman, J. R., and Oldham, G. R. (1976). Motivation through the design of work: Test of a theory, Organizational Behavior and Human Performance, 16(2), 250-279, https://doi.org/10.1016/0030-5073(76)90016-7.
6. Hair, J. F., Risher, J. J., Sarstedt, M., and Ringle, C. M. (2019). When to use and how to report the results of PLS_SEM, European Business Review, 31(1), 2-24, https://doi.org/10.1108/EBR-11-2018-0203.
7. Hobfoll, S. E. (2002). Social and psychological resources and adaptation, Review of General Psychology, 6(4), 307-324, https://doi.org/10.1037/1089-2680.6.4.307.
8. Malodia, S., Chaubey, D., and Sachdeva, A. (2023). Role of self-efficacy in organizational behavior and performance, Journal of Organizational Behavior Studies, 34(2), 123-135, https://doi.org/10.1002/job.2408.
9. Matsunaga, M. (2021). The role of self-efficacy in employee performance during digital transformation, Journal of Business Research, 58(4), 345-354.
10. Oreg, S., and Berson, Y. (2019). Leadership and change: The role of transformational leadership in promoting organizational change, Journal of Organizational Behavior, 40(5), 552-574, https://doi.org/10.1002/job.2416.
11. Ormrod, J. E. (2006). Educational psychology: Developing learners, Upper Saddle River, NJ: Pearson Merrill Prentice Hall.
12. Park, H. S., Lee, K. Y., and Lee, S. G. (2022). Personal traits and readiness for digital transformation in the banking sector, Journal of Banking & Finance, 56(1), 45-60, https://doi.org/10.1016/j.jbankfin.2022.01.005.
13. Park, S., Kim, K., and Kim, Y. (2022). Employee characteristics and digital transformation readiness: The mediating role of self-efficacy, International Journal of Information Management, 58(2), 102-120.
14. Rogers, E. M. (2003). Diffusion of innovations, Free Press.
15. Thuy, L. T., and Le, T. T. (2023). Leadership and digital transformation readiness in the banking sector, Journal of Digital Banking, 12(1), 45-67.
16. Thuy, N. T., Pham, H. T. T., Ngoc, T. T. B., and Si, L. T. (2023). Determinants of employee digital transformation readiness and job performance: A case of SMEs in Vietnam, Problems and Perspectives in Management, 21(4), 226-239, https://doi.org/10.21511/ppm.21(4).2023.18.
17. Venkatesh, V., Morris, M. G., Davis, G. B., and Davis, F. D. (2003). User acceptance of information technology: Toward a unified view, MIS Quarterly, 27(3), 425-478, https://doi.org/10.2307/30036540.
| Ngày nhận bài: 10/6/2025; Ngày hoàn thiện biên tập: 24/6/2025; Ngày duyệt đăng: 26/6/2025 |



Bình luận