Vai trò điều tiết của đổi mới số đến kết quả tổ chức: Trường hợp các doanh nghiệp logistics nhỏ và vừa ở TP. Hồ Chí Minh
Chu Bảo Hiệp
Khoa Quản trị Kinh doanh, Trường Đại học Nguyễn Tất Thành, Thành phố Hồ Chí Minh
Email: cbhiep@ntt.edu.vn
Huỳnh Minh Tâm (Tác giả liên hệ)
Khoa Quản trị Kinh doanh, Trường Đại học Nguyễn Tất Thành, Thành phố Hồ Chí Minh
Email: tamhm@ntt.edu.vn
Tóm tắt
Nghiên cứu này kiểm định tác động trực tiếp của đổi mới số, chuyển đổi số, học tập tổ chức, lãnh đạo chuyển đổi, văn hóa tổ chức số đến kết quả tổ chức. Bên cạnh đó, kiểm định tác động gián tiếp của chuyển đổi số đến kết quả tổ chức. Sau cùng, nghiên cứu kiểm định tác động điều tiết của đổi mới số đến quan hệ giữa văn hóa tổ chức số và kết quả tổ chức, đổi mới số điều tiết quan hệ giữa học tập tổ chức và kết quả tổ chức, đổi mới số điều tiết quan hệ giữa lãnh đạo chuyển đổi và kết quả tổ chức. Mô hình nghiên cứu gồm 10 giả thuyết, kết quả kiểm định chấp nhận 8 giả thuyết.
Từ khóa: Đổi mới số, chuyển đổi số, kết quả tổ chức
Summary
This study examines the direct effects of digital innovation, digital transformation, organizational learning, transformational leadership, and digital organizational culture on organizational performance. In addition, it tests the indirect effect of digital transformation on organizational performance. Furthermore, the study investigates the moderating role of digital innovation in the relationship between digital organizational culture and organizational performance, between organizational learning and organizational performance, and between transformational leadership and organizational performance. The research model consists of 10 hypotheses, with the results supporting 8 of them.
Keywords: Digital innovation, digital transformation, organizational performance
ĐẶT VẤN ĐỀ
Kết quả tổ chức mô tả khả năng của một doanh nghiệp trong việc đạt được các mục tiêu một cách hiệu quả, đồng thời tối đa hóa việc sử dụng nguồn lực và giảm thiểu căng thẳng cho nhân viên. Các chỉ số tài chính và phi tài chính thường được sử dụng để đánh giá hiệu suất này. Ngoài ra, kết quả tổ chức có thể được đánh giá bằng nhiều mô hình khác nhau, gồm: kết quả thị trường, lợi nhuận cổ đông, hiệu quả hoạt động, thành công tài chính và các kết quả quan trọng khác hỗ trợ tăng trưởng tài chính (Tessema & cộng sự, 2025).
Không dễ dàng và đơn giản để đạt kết quả tổ chức trong môi trường hội nhập toàn cầu và nhiều thách thức như hiện nay. Tuy nhiên, kết quả tổ chức được xây dựng từ các yếu tố như tập trung vào khách hàng chính, marketing quan hệ, quản trị tri thức (Hamedani & cộng sự, 2023); cấp trên, thực tiễn quản trị nguồn nhân lực, thực hành quản trị tài chính (Asmini & cộng sự, 2023). Mặt khác, lãnh đạo chuyển đổi, học tập tổ chức (Uljanati & cộng sự, 2021), chuyển đổi số (Theng & cộng sự, 2021), văn hóa tổ chức số (Teguh & cộng sự, 2022), chuyển đổi số (Blat & cộng sự, 2025) không tác động trực tiếp vào kết quả tổ chức. Nghiên cứu tập trung kiểm định lại các khoảng trống nêu trên, ngoài ra, kiểm định thêm tác động trực tiếp của đổi mới số đến kết quả tổ chức; tác động gián tiếp của chuyển đổi số đến kết quả tổ chức qua trung gian đổi mới số (Haloho, Usman & Faisal, 2025); tác động trực tiếp của chuyển đổi số đến đổi mới số (Mollah & cộng sự, 2024). Thêm nữa, nghiên cứu kiểm định tác động điều tiết của đổi mới số đến quan hệ giữa học tập tổ chức và kết quả tổ chức, giữa lãnh đạo chuyển đổi và kết quả tổ chức, giữa văn hóa tổ chức số và kết quả tổ chức.
CƠ SỞ LÝ THUYẾT VÀ PHƯƠNG PHÁP NGHIÊN CỨU
Cơ sở lý thuyết
Đổi mới số (DIN)
Đổi mới số là việc tạo ra các sản phẩm thị trường, quy trình kinh doanh hoặc mô hình có được từ việc sử dụng công nghệ kỹ thuật số. Cụ thể, đổi mới số là việc tạo ra và cải tiến các giải pháp phần mềm hoạt động với các công nghệ mới hơn để hỗ trợ doanh nghiệp (Mollah & cộng sự, 2024). Lãnh đạo số là một trong những nhân tố chính của chuyển đổi số và đổi mới số. Hơn nữa, lý do đổi mới và chuyển đổi là nhu cầu thị trường thay đổi, kỳ vọng ngày càng gia tăng của khách hàng. Đổi mới số có tác động trực tiếp đến kết quả tổ chức (Mollah & cộng sự, 2024). Do đó, giả thuyết H1 được đề xuất như sau:
H1: Đổi mới số có tác động trực tiếp vào Kết quả tổ chức.
Chuyển đổi số (DT)
Chuyển đổi số là tập trung hiệu quả vào khách hàng, kết nối với nhiều tổ chức công nghệ thông tin khác nhau, thu thập lượng lớn dữ liệu và các hoạt động số hóa tổ chức. Hơn nữa, chuyển đổi số bao gồm sự thay đổi mô hình kinh doanh, mối quan hệ lãnh đạo - tuyển dụng, kiến thức của nhân viên và văn hóa tổ chức (Mollah & cộng sự, 2024). Blat & cộng sự (2025) cho rằng, chuyển đổi số tác động trực tiếp đến kết quả tổ chức. Ngoài ra, chuyển đổi số có tác động trực tiếp vào đổi mới số (Mollah & cộng sự, 2024); chuyển đổi số có tác động gián tiếp đến kết quả tổ chức qua trung gian đổi mới số (Haloho, Usman & Faisal, 2025). Do đó, giả thuyết H2, H3, H4 được đề xuất như sau:
H2: Chuyển đổi số tác động trực tiếp đến Kết quả tổ chức.
H3: Chuyển đổi số tác động trực tiếp đến Đổi mới số.
H4: Chuyển đổi số có tác động gián tiếp đến Kết quả tổ chức qua trung gian Đổi mới số.
Học tập tổ chức (OL)
Học tập tổ chức là sự kết hợp giữa việc tiếp thu, diễn giải và ứng dụng kiến thức để sẵn sàng nhận biết, phản ứng và điều chỉnh với những thay đổi trong môi trường xung quanh tổ chức. Ngoài ra, việc chia sẻ thông tin trên toàn bộ tổ chức làm tăng khả năng phục hồi và bổ sung các năng lực cần thiết cho nhân viên. Học tập tổ chức là khuyến khích trao đổi thông tin trong công ty. Tổ chức cần hiểu rõ môi trường xung quanh và hoạt động nội bộ của mình để có thể thích nghi (Eryarsoy & cộng sự, 2022). Học tập tổ chức có tác động trực tiếp vào kết quả tổ chức (Uljanati & cộng sự, 2021). Do đó, giả thuyết H5 được đề xuất như sau:
H5: Học tập tổ chức có tác động trực tiếp vào Kết quả tổ chức.
Lãnh đạo chuyển đổi ((TL)
Lãnh đạo chuyển đổi là quá trình mà các nhà lãnh đạo và những người theo họ làm việc cùng nhau để tối đa hóa tinh thần và động lực. Các nhà lãnh đạo chuyển đổi thay đổi cảm xúc của những người theo họ bằng cách sử dụng giao tiếp trực tiếp để truyền đạt cảm giác có năng lực và thành tựu; lãnh đạo chuyển đổi có tác động trực tiếp đến kết quả tổ chức (Yamin & Murwaningsari, 2023). Do đó, giả thuyết H6 được đề xuất như sau:
H6: Lãnh đạo chuyển đổi tác động trực tiếp đến Kết quả tổ chức.
Văn hóa tổ chức số (DOC)
Văn hóa số là một môi trường năng động mà mọi doanh nghiệp phải thích nghi. Cụ thể văn hóa tổ chức số đề cập đến quan điểm được chấp nhận chung về cách thức hoạt động của doanh nghiệp trong lĩnh vực số. Theo Teguh & cộng sự (2022), văn hóa tổ chức số là tập hợp các cấu trúc tổ chức, các giá trị chung và những giả định chung liên quan đến việc sử dụng các nguồn lực số để tạo ra giá trị xã hội và kinh tế; văn hóa tổ chức số có tác động trực tiếp đến kết quả tổ chức. Vì vậy, giả thuyết H7 được đề xuất như sau:
H7: Văn hóa tổ chức số có tác động trực tiếp đến Kết quả tổ chức.
Nghiên cứu của Uljanati & cộng sự (2021), Theng & cộng sự (2021), Teguh & cộng sự, (2022), Blat & cộng sự, (2025) chưa quan tâm nghiên cứu đến tác động điều tiết của đổi mới số đến quan hệ giữa học tập tổ chức và kết quả tổ chức; tác động điều tiết của đổi mới số đến lãnh đạo chuyển đổi và tác động điều tiết của đổi mới số đến kết quả tổ chức; giữa văn hóa tổ chức số và kết quả tổ chức. Do đó, nghiên cứu đề xuất giả thuyết H8, H9, H10, như sau:
H8: Đổi mới số tác động điều tiết đến quan hệ giữa Học tập tổ chức và Kết quả tổ chức.
H9: Đổi mới số tác động điều tiết đến quan hệ giữa Lãnh đạo chuyển đổi và Kết quả tổ chức.
H10: Đổi mới số tác động điều tiết đến quan hệ giữa Văn hóa tổ chức số và Kết quả tổ chức.
Từ các giả thuyết trên, mô hình nghiên cứu được đề xuất như Hình 1.
Hình 1: Mô hình nghiên cứu đề xuất
![]() |
| Nguồn: Nhóm tác giả đề xuất |
Phương pháp nghiên cứu
Phương pháp nghiên cứu định tính và định lượng được sử dụng trong nghiên cứu này. Cụ thể, thang đo Kết quả tổ chức (ORP) gồm 5 biến quan sát (Tessema & cộng sự, 2025); thang đo Đổi mới số (DIN) gồm 6 biến quan sát (Mollah & cộng sự, 2024); thang đo Chuyển đổi số (DT) gồm 5 biến quan sát (Mollah & cộng sự, 2024); thang đo Học tập tổ chức (OL) gồm 4 biến quan sát (Eryarsoy & cộng sự, 2022); thang đo Lãnh đạo chuyển đổi (TL) gồm 4 biến quan sát (Yamin & Murwaningsari, 2023); thang đo Văn hóa tổ chức số (DOC) gồm 9 biến quan sát (Teguh & cộng sự (2022). Bảng câu hỏi và mô hình sau khi được hoàn thành, tiếp đến thực hiện trao đổi cùng chuyên gia và hiệu chỉnh bảng câu hỏi. Kế đến, nhóm tác giả khảo sát 210 nhà quản trị (CEOs/giám đốc) đang điều hành doanh nghiệp logistics ở TP. Hồ Chí Minh. Kết quả thu về được 199 phiếu, sau xem xét sàng lọc còn lại 191 phiếu hợp lệ (loại 8 phiếu không hợp lệ), tỷ lệ đạt 95.97%. Thời gian thực hiện khảo sát từ ngày 9/6/2025 (Nghiên cứu sử dụng cách viết số thập phân theo chuẩn quốc tế).
KẾT QUẢ NGHIÊN CỨU
Đặc điểm mẫu nghiên cứu
Kết quả thống kê cho thấy, doanh nghiệp có quy mô dưới 30 nhân viên chiếm 40.3%, từ 30-50 nhân viên chiếm 50.3% và trên 50 nhân viên là 9.4%. Ngoài ra, doanh nghiệp có thời gian thành lập dưới 3 năm chiếm 44.5%, từ 3-5 năm chiếm 48.7%, trên 5 năm là 6.8%.
Kết quả đo lường tính giá trị của cấu trúc
Bảng 1: Kết quả tổng hợp các nhân tố trong mô hình PLS-SEM
| Cấu trúc | Chỉ số | Hệ số tải của các chỉ số | Cronbach’s alpha | Độ tin cậy tổng hợp (CR) | AVE | R2 | f2 | |
|---|---|---|---|---|---|---|---|---|
| DIN | ORP | |||||||
| Đổi mới số (DIN) | DIN1 | 0.946 | 0.957 | 0.969 | 0.886 | 0.054 |
| 0.012 |
| DIN2 | 0.934 | |||||||
| DIN3 | 0.933 | |||||||
| DIN4 | 0.951 | |||||||
| Kết quả tổ chức (ORP) | ORP1 | 0.948 | 0.974 | 0.981 | 0.927 | 0.479 |
|
|
| ORP2 | 0.967 | |||||||
| ORP3 | 0.965 | |||||||
| ORP4 | 0.972 | |||||||
| Chuyển đổi số (DT) | DT2 | 0.935 | 0.937 | 0.959 | 0.887 |
| 0.057 | 0.045 |
| DT3 | 0.936 | |||||||
| DT4 | 0.955 | |||||||
| Học tập tổ chức (OL) | OL1 | 0.872 | 0.891 | 0.924 | 0.753 |
|
| 0.109 |
| OL2 | 0.861 | |||||||
| OL3 | 0.856 | |||||||
| OL4 | 0.881 | |||||||
| Lãnh đạo chuyển đổi (TL) | TL1 | 0.960 | 0.972 | 0.979 | 0.922 |
|
| 0.094 |
| TL2 | 0.956 | |||||||
| TL3 | 0.962 | |||||||
| TL4 | 0.964 | |||||||
|
Văn hóa tổ chức số (DOC) | DOC1 | 0.863 | 0.929 | 0.948 | 0.821 |
|
| 0.056 |
| DOC2 | 0.905 | |||||||
| DOC3 | 0.919 | |||||||
| DOC4 | 0.936 | |||||||
| Moderating (DIN*DOC) | DIN*DOC | 1.219 | 1.000 | 1.000 | 1.000 |
|
| 0.127 |
| Moderating (DIN*OL) | DIN*OL | 0.910 | 1.000 | 1.000 | 1.000 |
|
| 0.032 |
| Moderating (DIN*TL) | DIN*TL | 1.025 | 1.000 | 1.000 | 1.000 |
|
| 0.058 |
Nguồn: Nhóm tác giả tổng hợp từ kết quả phân tích
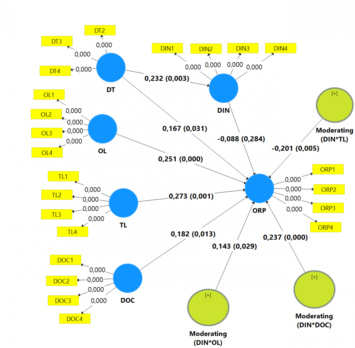
Kết quả Bảng 1 cho thấy, Chuyển đổi số (DT) tác động trực tiếp đến Đổi mới số (DIN) và Kết quả tổ chức (ORP). Bên cạnh đó, có 8 nhân tố tác động đến Kết quả tổ chức (ORP) gồm: Đổi mới số (DIN), Chuyển đổi số (DT), Học tập tổ chức (OL), Lãnh đạo chuyển đổi (TL), Văn hóa tổ chức số (DOC), Điều tiết (DIN*DOC), Điều tiết (DIN*OL), Điều tiết (DIN*TL), trong đó tác động mạnh nhất đến Kết quả tổ chức (ORP) là Điều tiết (DIN*DOC) với f2 = 0.127.
Hơn nữa, kết quả phân tích thang đo Chuyển đổi số còn lại 3 biến quan sát. Các thang đo sau phân tích còn lại 4 biến quan sát đó là thang đo Đổi mới số, Học tập tổ chức, Lãnh đạo chuyển đổi, Văn hóa tổ chức số, Kết quả tổ chức. Các thang đo đều đạt tiêu chuẩn về độ tin cậy và tính hội tụ (Cronbach’s Alpha, CR, AVE).
Đánh giá mối quan hệ tác động
Bảng 2: Tổng hợp kết quả kiểm định sau phân tích Bootstrap
| Giả thuyết | Tác động | Original sample (O) | Samples Mean (M) | P-values | Kết quả |
|---|---|---|---|---|---|
| H1 | DIN → ORP | - 0.088 | - 0.083 | 0.284 | Bác bỏ |
| H2 | DT → ORP | 0.167 | 0.166 | 0.031 | Chấp nhận |
| H3 | DT → DIN | 0.232 | 0.239 | 0.003 | Chấp nhận |
| H4 | DT → DIN → ORP | - 0.020 | - 0.018 | 0.329 | Bác bỏ |
| H5 | OL → ORP | 0.251 | 0.249 | 0.000 | Chấp nhận |
| H6 | TL → ORP | 0.273 | 0.280 | 0.001 | Chấp nhận |
| H7 | DOC → ORP | 0.182 | 0.187 | 0.013 | Chấp nhận |
| H8 | Điều tiết (DIN*OL) → ORP | 0.143 | 0.145 | 0.029 | Chấp nhận |
| H9 | Điều tiết (DIN*TL) → ORP | - 0.201 | - 0.196 | 0.005 | Chấp nhận |
| H10 | Điều tiết (DIN*DOC) → ORP | 0.237 | 0.234 | 0.000 | Chấp nhận |
Nguồn: Nhóm tác giả tổng hợp từ kết quả phân tích
Kết quả phân tích PLS-SEM bằng phương pháp Bootstrap (Bảng 2) chấp nhận 8 giả thuyết đã đặt ra trong mô hình nghiên cứu. Nghiên cứu đã lấp đi khoảng trống nghiên cứu của Uljanati & cộng sự (2021), Theng & cộng sự (2021), Teguh & cộng sự, (2022), Blat & cộng sự (2025). Tuy nhiên, kết quả loại bỏ giả thuyết H1 và H2 (vì P.vlaue > 0.05), do đó nghiên cứu vẫn còn khoảng trống nghiên cứu.
Kết quả kiểm định cũng cho thấy, Đổi mới số có tác động điều tiết đến quan hệ giữa Học tập tổ chức và Kết quả tổ chức với P-value = 0.029 < 0.05 và hệ số điều tiết là 0.143 > 0 nên là điều tiết tích cực. Do đó, khi Đổi mới số tăng sẽ làm cho Học tập tổ chức tác động càng mạnh vào Kết quả tổ chức. Bên cạnh đó, Đổi mới số có tác động điều tiết đến quan hệ giữa Văn hóa tổ chức số và Kết quả tổ chức với P-value = 0.000 < 0.05 và hệ số điều tiết là 0.237 > 0 nên là điều tiết tích cực. Do đó, khi Đổi mới số tăng sẽ làm cho Văn hóa tổ chức số tác động càng mạnh vào Kết quả tổ chức. Ngoài ra, kết quả kiểm định cũng cho thấy, Đổi mới số có tác động điều tiết đến quan hệ giữa Lãnh đạo chuyển đổi và Kết quả tổ chức với P-value = 0.005 < 0.05 và hệ số điều tiết là - 0.201 < 0, nên là điều tiết tiêu cực. Do đó, khi Đổi mới số tăng sẽ làm cho Lãnh đạo chuyển đổi tác động càng yếu vào Kết quả tổ chức. Điều này cho thấy, Lãnh đạo chuyển đổi sẽ gặp khó khăn trong hoạt động Đổi mới số từ đó ảnh hưởng đến Kết quả tổ chức; cũng có thể nguồn lực của các doanh nghiệp logistics nhỏ và vừa còn hạn chế nên ảnh hưởng tới hoạt động Đổi mới số. Do đó, các nhà quản trị doanh nghiệp logistics nhỏ và vừa cần xem xét đánh giá lại nguồn lực của mình để có những kế hoạch đổi mới số phù hợp để giúp doanh nghiệp tồn tại và phát triển trong bối cảnh hiện nay.
Hình 2: Kết quả mô hình sau phân tích Bootstrap
![]() |
| Nguồn: Nhóm tác giả tổng hợp từ kết quả nghiên cứu |
KẾT LUẬN VÀ HÀM Ý QUẢN TRỊ
Kết quả nghiên cứu đã khẳng định tác động trực tiếp của Chuyển đổi số đến Đổi mới số và Kết quả tổ chức. Ngoài ra, nghiên cứu cũng chứng minh được Kết quả tổ chức được xây dựng từ Đổi mới số, Chuyển đổi số, Học tập tổ chức, Lãnh đạo chuyển đổi, Văn hóa tổ chức số, Điều tiết (DIN*DOC), Điều tiết (DIN*OL), Điều tiết (DIN*TL). Do đó, các nhà quản trị doanh nghiệp logistics nên xem xét các nhân tố trên, từ đó có kế hoạch xây dựng mục tiêu về kết quả tổ chức phù hợp cho doanh nghiệp
Từ phân tích nêu trên, các hàm ý quản trị cụ thể gồm:
Một là, các nhà quản trị cần xây dựng lộ trình mục tiêu dài hạn về số hóa cho các hoạt động kinh doanh của doanh nghiệp. Để đạt mục tiêu về số hoá, trước hết cần thu thập dữ liệu từ nhiều nguồn khác nhau, sau đó tạo lập một mạng lưới công nghệ số cơ bản, đánh giá hiệu quả và cải thiện nếu chưa phù hợp.
Hai là, cần xây dựng chính sách thúc đẩy năng lực học tập của tổ chức; khuyến khích cá nhân nhân viên tự học tập nâng cao trình độ; xây dựng kế hoạch đào tạo mỗi tháng hoặc mỗi quý tại doanh nghiệp nhằm nâng cao kiến thức cho các bộ phận nghiệp vụ.
Ba là, nhà quản trị cần quan tâm đến từng nhân viên thuộc bộ phận của mình phụ trách, truyền tải những nhiệm vụ cần thiết theo mục tiêu kế hoạch, chiến lược của doanh nghiệp. Khuyến khích, động viên và nhắc nhở nhân viên nâng cao trách nhiệm công việc và tận tâm tận lực vào công việc của mình.
Bốn là, các nhà quản trị cần xác định chiến lược số hóa phù hợp với hệ sinh thái kinh doanh của doanh nghiệp. Thu hút và đào tạo các nhân lực có sáng kiến chuyển đổi số, hợp tác phát triển nền tảng số với các đối tác chiến lược phù hợp với nguồn lực của doanh nghiệp.
Năm là, xem xét đánh giá lại năng lực hiện tại của doanh nghệp so với đối thủ trong ngành về số hóa, từ đó đưa ra chính sách cải thiện hoặc đổi mới công nghệ số để bắt nhịp kịp hoặc vượt lêncác đối thủ trong ngành.
Sáu là, các nhà quản trị doanh nghiệp logistics xem xét, tham khảo thêm các nhân tố được xác nhận trong nghiên cứu (học tập tổ chức, chuyển đổi số, lãnh đạo chuyển đổi, văn hóa tổ chức số) để xây dựng kế hoạch đổi mới, nâng cao hiệu quả hoạt động của doanh nghiệp.
(*) Chúng tôi xin cảm ơn Trường Đại học Nguyễn Tất Thành, Thành phố Hồ Chí Minh đã hỗ trợ cho nghiên cứu này.
Tài liệu tham khảo:
1. Asmini, Putra, A. H. P. K. P., & Adawiah, A. (2023). Improving Financial Efficiency through Integrated Human Resource Management and the Mediating Role of Leadership and Organizational Culture in Organizational Performance. Atestasi: Jurnal Ilmiah Akuntansi, 6(2), 546-569. https://doi.org/10.57178/atestasi.v6i2.712
2. Blat, M. O., Marqués, D. P., Rodríguez, A. L. L., & Ferraris4, A. (2025). Beyond digital transformation: a multi-mixed methods study on big data analytics capabilities and innovation in enhancing organizational performance. Review of Managerial Science (Vol. 19). https://doi.org/10.1007/s11846-024-00768-8
3. Eryarsoy, E., Özer Torgalöz, A., Acar, M. F., & Zaim, S. (2022). A resource-based perspective of the interplay between organizational learning and supply chain resilience. International Journal of Physical Distribution and Logistics Management, 52(8), 614-637. https://doi.org/10.1108/IJPDLM-07-2021-0299
4. Haloho, M. E. W., Usman, B., & Faisal, A. (2025). Role of Digital Innovation in Mediating the Influence of Organizational Digital Culture, Digital Leadership, and Digital Transformation on Organizational Performance in the Indonesian Army Hospital. ICTACT Journal on Management Studies, 11(2), 2097-2105. https://doi.org/10.21917/ijms.2025.0324
5. Hamedani, S. S., Bawazir, A. A., Jayaselan, Y., & Athithan, V. (2023). The Influence of Customer Relationship Management Practices on the Organization Performance of Hotels in Malaysia: The Mediating Role of Market Orientation. International Journal of Academic Research in Economics and Management Sciences, 12(2), 461-474. https://doi.org/10.6007/ijarems/v12-i2/17274
6. Mollah, M. A., Amin, M. Bin, Debnath, G. C., Hosain, M. S., Rahaman, M. A., & Abdullah, M. (2024). Nexus among Digital Leadership, Digital Transformation, and Digital Innovation for Sustainable Financial Performance: Revealing the Influence of Environmental Dynamism. Sustainability (Switzerland), 16(18), 1-19. https://doi.org/10.3390/su16188023
7. Teguh, M. J., Noermijati, N., Moko, W., & Rofiaty, R. (2022). The Impact of Digital Organizational Culture and Digital Capability on Organizational Performance through Digital Innovation Mediation in the COVID-19 Era: A Study on Indonesian Pharmaceutical SOEs. Jurnal Pengurusan, 66, 95 - 107. https://doi.org/10.17576/pengurusan-2022-66-08
8. Tessema, S. A., Yang, S., & Chen, C. (2025). The Effect of Human Resource Analytics on Organizational Performance: Insights from Ethiopia. Systems, 13(2), 1-28. https://doi.org/10.3390/systems13020134
9. Theng, B. P., Wijaya, E., Juliana, J., Eddy, E., & Putra, A. S. (2021). The role of transformational leadership, servant leadership, digital transformation on organizational performance and work innovation capabilities in digital era. JPPI (Jurnal Penelitian Pendidikan Indonesia), 7(2), 225-238. https://doi.org/10.29210/020211164
10. Uljanati, P. H., Nazararief, B., Marinda, V. S., Setiawati, I., Risviana, V. R., & Astari, E. A. (2021). The Effect of Transformational Leadership and Organizational Learning on Organizational Performance on Embroidery Msmes in Tasikmalaya - Indonesia. Review of International Geographical Education Online, 11(5), 2024-2034. https://doi.org/10.48047/rigeo.11.05.108
11. Yamin, T., & Murwaningsari, E. (2023). Exploring the Interplay Between Digital Technology, Transformational Leadership and Agility for Enhancing Organisational Performance. Business Ethics and Leadership, 7(4), 73-88. https://doi.org/10.61093/bel.7(4).73-88.2023
| Ngày nhận bài: 29/6/2025; Ngày hoàn thiện biên tập: 22/8/2025; Ngày duyệt đăng: 25/8/2025 |



Bình luận