Các yếu tố ảnh hưởng hiệu quả công tác bồi dưỡng cho giảng viên: Trường hợp nghiên cứu tại Trường Đại học Nguyễn Tất Thành
Nguyễn Thị Cẩm Bình, Hồ Ngọc Huyền Trúc, Nguyễn Giang Đô
Trường Đại học Nguyễn Tất Thành
(*) Tác giả liên hệ: Nguyễn Thị Cẩm Bình; Email: tcbinh@ntt.edu.vn
Tóm tắt
Thông qua kết quả khảo sát đối với 385 giảng viên tại Trường Đại học Nguyễn Tất Thành, nghiên cứu này nhằm xác định các yếu tố ảnh hưởng đến hiệu quả bồi dưỡng chuyên môn của giảng viên tại Trường Đại học Nguyễn Tất Thành. Kết quả chỉ ra rằng, Nhu cầu bồi dưỡng và Cơ sở vật chất có ảnh hưởng mạnh nhất đến Hiệu quả bồi dưỡng, trong khi Hình thức bồi dưỡng không tác động nhiều đến Hiệu quả bồi dưỡng.
Từ khóa: hiệu quả công tác bồi dưỡng, giảng viên, trường đại học nguyễn tất thành, yếu tố ảnh hưởng
Summary
This study aims to identify factors affecting the effectiveness of the professional training of lecturers at Nguyen Tat Thanh University by surveying 385 lecturers. The results show that Training needs and Facilities have the strongest influence on Training effectiveness, while Training forms do not have much impact on Training effectiveness.
Keywords: training effectiveness, lecturers, Nguyen Tat Thanh University, influencing factors
GIỚI THIỆU
Năm 2019, Thủ tướng Chính phủ đã ban hành Đề án nâng cao chất lượng giáo dục đại học giai đoạn 2019-2025 (theo Quyết định số 69/QĐ-TTg, ngày 15/01/2019), một trong những nhiệm vụ được đặt ra là tăng cường công tác bồi dưỡng năng lực chuyên môn, nghiệp vụ cho đội ngũ giảng viên, đây cũng là nhiệm vụ trọng tâm được Bộ Giáo dục và Đào tạo đề ra trong các năm học. Trường Đại học Nguyễn Tất Thành (NTTU) là một cơ sở giáo dục ngoài công lập tại Việt Nam. Trải qua hơn 25 năm hình thành và phát triển, Nhà trường đã xây dựng được một hệ thống đào tạo đa ngành, đa lĩnh vực với đội ngũ giảng viên năng động, giàu tiềm năng nhưng để đáp ứng yêu cầu đổi mới giáo dục cần không ngừng nâng cao chuyên môn trong giảng dạy, nghiên cứu khoa học. Nhận thấy việc nghiên cứu các giải pháp hiệu quả để nâng cao chất lượng bồi dưỡng chuyên môn cho giảng viên không chỉ đóng góp về mặt khoa học, mà còn mang lại giá trị tham khảo cho NTTU trong việc xây dựng chiến lược bồi dưỡng nhân lực phù hợp với bối cảnh giáo dục hiện nay. Vì vậy, cần thiết có một nghiên cứu nhằm xác định các yếu tố tác động đến hiệu quả công tác bồi dưỡng chuyên môn cho giảng viên tại NTTU và đánh giá mức độ ảnh hưởng của các yếu tố này.
CƠ SỞ LÝ THUYẾT VÀ PHƯƠNG PHÁP NGHIÊN CỨU
Cơ sở lý thuyết
Bồi dưỡng chuyên môn là một khái niệm quan trọng trong lĩnh vực giáo dục, được định nghĩa là quá trình nâng cao kiến thức, kỹ năng và năng lực của giảng viên nhằm đáp ứng các yêu cầu công việc và thích ứng với sự thay đổi của môi trường giáo dục. Guskey (2002) khẳng định rằng, phát triển chuyên môn hiệu quả giúp cải thiện chất lượng giảng dạy thông qua việc tăng cường năng lực cá nhân và áp dụng kiến thức mới vào thực tiễn. Điều này đặc biệt quan trọng trong bối cảnh giáo dục đại học, nơi yêu cầu đổi mới không ngừng đặt ra áp lực cho đội ngũ giảng viên.
Dựa trên lý thuyết quản lý nguồn nhân lực của Armstrong (2016) và thuyết nhu cầu của Maslow (1943) làm nền tảng, nhiều nghiên cứu về bồi dưỡng giảng viên đã được thực hiện. Theo đó, lý thuyết quản lý nguồn nhân lực (Human Resource Management - HRM) cũng đóng vai trò quan trọng trong việc định hướng và phát triển đội ngũ giảng viên. Armstrong (2016) nhấn mạnh rằng, quản lý nguồn nhân lực hiệu quả cần tập trung vào việc xây dựng các chương trình bồi dưỡng chuyên môn, không chỉ để nâng cao kỹ năng mà còn để thúc đẩy động lực làm việc và hiệu suất giảng dạy. Sự hỗ trợ từ tổ chức, môi trường làm việc tích cực và các chính sách phát triển hợp lý đều là yếu tố quyết định sự thành công của các chương trình bồi dưỡng.
Trong khi đó, thuyết nhu cầu của Maslow (1943) cung cấp một nền tảng lý thuyết để hiểu động lực của giảng viên trong việc tham gia bồi dưỡng chuyên môn. Khi các nhu cầu cơ bản, như: an toàn công việc và điều kiện sống được đảm bảo, giảng viên có xu hướng tập trung vào việc phát triển bản thân và đạt được sự công nhận, từ đó thúc đẩy việc tham gia các chương trình bồi dưỡng để nâng cao năng lực và giá trị cá nhân.
Một số lý thuyết khác cũng có ý nghĩa trong nghiên cứu về bồi dưỡng chuyên môn cho giảng viên. Lý thuyết Lãnh đạo chuyển đổi (Transformational Leadership Theory - TLT) được phát triển bởi Burns (1978) và mở rộng bởi Bass (1985) cũng là một lý thuyết quan trọng liên quan đến nghiên cứu về giải pháp nâng cao hiệu quả bồi dưỡng chuyên môn cho giảng viên. Phong cách lãnh đạo chuyển đổi tập trung truyền cảm hứng, thúc đẩy đổi mới, và tạo môi trường học tập tích cực, đáp ứng nhu cầu phát triển cá nhân của giảng viên.
Mô hình và giả thuyết nghiên cứu
Mối quan hệ giữa nhu cầu bồi dưỡng đến động lực học tập và hiệu quả bồi dưỡng giảng viên
Theo Maslow (1943), khi các nhu cầu cơ bản được đảm bảo, con người sẽ hướng tới nhu cầu được thừa nhận và tự phát triển. Điều này cho thấy, khi giảng viên được ghi nhận và có cơ hội nâng cao chuyên môn, họ sẽ tích cực tham gia bồi dưỡng, cải thiện năng lực cá nhân và hiệu quả giảng dạy. Việc xác định đúng nhu cầu bồi dưỡng là yếu tố then chốt để xây dựng chương trình phù hợp (Thảo, 2019; Đinh Hoàng Anh và Nguyễn Trà Mi, 2020). Nicolaidis (2008) cho rằng, mục tiêu và nội dung bồi dưỡng quyết định chất lượng và hiệu quả. Punia (2013) cũng nhấn mạnh rằng, chương trình bồi dưỡng dựa trên nhu cầu rõ ràng sẽ tăng cường động lực học tập. Từ đó, các giả thuyết nghiên cứu được đưa ra như sau:
H1: Nhu cầu bồi dưỡng ảnh hưởng tích cực đến Động lực học tập.
H2: Nhu cầu bồi dưỡng ảnh hưởng tích cực đến Hiệu quả bồi dưỡng giảng viên.
Mối quan hệ giữa lãnh đạo đến động lực học tập và hiệu quả bồi dưỡng giảng viên
Theo Bass và Avolio (1993), sự hỗ trợ của lãnh đạo tác động tích cực đến động lực và tinh thần giảng viên, giúp định hình mục tiêu và cung cấp nguồn lực để quá trình bồi dưỡng đạt hiệu quả. Fullan (2001) cho rằng, môi trường học tập tích cực và hỗ trợ từ lãnh đạo giúp giảng viên có động lực tham gia bồi dưỡng. Lãnh đạo khuyến khích sự tham gia bằng cách chia sẻ tầm nhìn và định hướng rõ ràng. Theo nghiên cứu của Kouzes và Posner (2006), sự ủng hộ từ lãnh đạo, thông qua quan tâm và chính sách hỗ trợ, là yếu tố quan trọng để duy trì động lực và cam kết học tập của giảng viên. Những nghiên cứu này giúp củng cố các giả thuyết sau:
H3: Lãnh đạo ảnh hưởng tích cực đến Động lực học tập.
H4: Lãnh đạo ảnh hưởng tích cực đến Hiệu quả bồi dưỡng giảng viên.
Mối quan hệ giữa hình thức bồi dưỡng đến động lực học tập và hiệu quả bồi dưỡng giảng viên
Hình thức bồi dưỡng đóng vai trò quan trọng trong việc thúc đẩy động lực học tập và nâng cao hiệu quả bồi dưỡng. Theo McNamara (2008), việc chọn lựa hình thức đào tạo phù hợp là chìa khóa để cải thiện việc giảng dạy và học tập. Kodwani (2019) và EL Hajjar (2018) cho rằng, hình thức bồi dưỡng hấp dẫn, phù hợp với nhu cầu và mục tiêu của người học sẽ kích thích sự hứng thú, tạo động lực cho họ tham gia tích cực vào quá trình học tập. Nghiên cứu của Bùi M.Đ. và cộng sự (2023) cho rằng, hình thức bồi dưỡng phù hợp với nội dung, mục tiêu, đặc thù của chương trình và đối tượng học viên sẽ nâng cao hiệu quả bồi dưỡng, Kodwani cũng đã đề cập điều này trong nghiên cứu của mình. Vì vậy, các giả thuyết nghiên cứu sau được đưa ra là:
H5: Hình thức bồi dưỡng ảnh hưởng tích cực đến Động lực học tập.
H6: Hình thức bồi dưỡng ảnh hưởng tích cực đến Hiệu quả công tác bồi dưỡng giảng viên.
Mối quan hệ giữa cơ sở vật chất đến động lực học tập và hiệu quả bồi dưỡng giảng viên
Silverman (2015) nhấn mạnh rằng, cơ sở vật chất hiện đại và tài liệu cập nhật cải thiện trải nghiệm học tập, đồng thời tăng cường động lực học tập. Nghiên cứu của Geldenhuys và cộng sự (2015) đề cập không gian học tập được trang bị tốt sẽ tạo sự thoải mái và khuyến khích sự tham gia tích cực của người học. Tüzün, Nicolaidis và Mohanty (2005) cho rằng, cơ sở vật chất không chỉ hỗ trợ học tập, mà còn tạo động lực và cảm hứng, với không gian hiện đại giúp cải thiện sự tập trung và hiệu quả tiếp thu. Từ đó, các giả thuyết sau được đưa ra là:
H7: Tài nguyên học tập ảnh hưởng tích cực đến Động lực học tập.
H8: Tài nguyên học tập ảnh hưởng tích cực đến Hiệu quả công tác bồi dưỡng giảng viên.
Mối quan hệ giữa chuyên gia bồi dưỡng đến động lực học tập và hiệu quả bồi dưỡng giảng viên
Chuyên gia bồi dưỡng đóng vai trò chủ chốt trong việc xây dựng môi trường đào tạo hiệu quả. Nghiên cứu của Punia và cộng sự (2013) cho thấy, chuyên gia là yếu tố quan trọng nhất để đảm bảo hiệu quả bồi dưỡng, khi chuyên gia có kiến thức vững, kỹ năng sư phạm tốt, và khả năng truyền đạt sẽ tăng cường hứng thú học tập. EL Hajjar và Alkhanaizi (2018) cho rằng, chuyên gia không chỉ truyền đạt kiến thức mà còn truyền cảm hứng. Lý thuyết của Argyris và Schön (1997) nhấn mạnh vai trò chuyên gia trong việc thúc đẩy tư duy sáng tạo, gia tăng động lực học tập, trong khi Bandura (1977) cho rằng, chuyên gia là hình mẫu để học viên học theo. Eccles (1983) chỉ ra rằng động lực học tập phụ thuộc vào mức độ tin tưởng của học viên với chuyên gia. Vì vậy, các giả thuyết nghiên cứu được đưa ra là:
H9: Chuyên gia bồi dưỡng ảnh hưởng tích cực đến Động lực học tập.
H10: Chuyên gia bồi dưỡng ảnh hưởng tích cực đến Hiệu quả bồi dưỡng giảng viên.
Mối quan hệ giữa động lực học tập đến hiệu quả bồi dưỡng giảng viên
Theo Pintrich và Schunk (1996), động lực là yếu tố quyết định thúc đẩy sự tham gia tích cực và kiên trì trong các hoạt động học tập, từ đó nâng cao hiệu quả bồi dưỡng. Pintrich và De Groot (1990) cũng nhấn mạnh rằng, động lực có liên quan mật thiết đến việc sử dụng chiến lược học tập hiệu quả và đạt thành tích cao. Theo Noe (1986), người học có động lực cao sẽ tích cực tham gia và tiếp thu kiến thức tốt hơn, trong khi người thiếu động lực sẽ không đạt hiệu quả mong muốn. Kirkpatrick (2016) khẳng định động lực học tập quyết định khả năng tiếp thu và áp dụng kiến thức vào thực tế, nâng cao hiệu quả bồi dưỡng. Do đó, giả thuyết này sẽ là:
H11: Động lực học tập ảnh hưởng tích cực đến Hiệu quả bồi dưỡng giảng viên.
Mô hình nghiên cứu đề xuất
Từ các giả thuyết nghiên cứu nói trên, mô hình nghiên cứu được đề xuất như Hình 1.
Hình 1: Mô hình nghiên cứu đề xuất
![]() |
| Nguồn: Nhóm tác giả đề xuất |
Phương pháp nghiên cứu
Bài viết sử dụng phương pháp nghiên cứu hỗn hợp, kết hợp định tính và định lượng. Việc xây dựng cơ sở cho mô hình nghiên cứu đề xuất và điều chỉnh thang đo được thực hiện thông qua nghiên cứu định tính. Đồng thời, việc đánh giá độ tin cậy của thang đo, kiểm định mô hình và các giả thuyết nghiên cứu được tiến hành thông qua nghiên cứu định lượng.
Các thang đo lường kế thừa và điều chỉnh từ các nghiên cứu trước, tập trung vào nhu cầu bồi dưỡng, hình thức bồi dưỡng, cơ sở vật chất, tài nguyên học tập, chất lượng chuyên gia, vai trò lãnh đạo, động lực học tập và hiệu quả bồi dưỡng. Bằng phương pháp định tính, nhóm tác giả đã phỏng vấn 15 chuyên gia (gồm 3 nhóm chuyên gia tổ chức bồi dưỡng, trưởng/phó khoa chủ quản, giảng viên đã tham gia bồi dưỡng) nhằm xác định các thang đo và biến quan sát.
Đối tượng khảo sát trong nghiên cứu là các giảng viên đang công tác tại NTTU. Việc chọn mẫu được thực hiện ngẫu nhiên, phát phiếu khảo sát cho 500 giảng viên thuộc các khoa và bộ môn tại trường. Sau khi thu thập và đánh giá, nhóm nghiên cứu thu được 483 phiếu hoàn chỉnh, trong đó có 385 phiếu (chiếm 79%) đáp ứng tiêu chí nghiên cứu, cụ thể là các giảng viên đã tham gia các chương trình bồi dưỡng chuyên môn. Thời gian khảo sát được tiến hành từ tháng 5-7/2024 (Bài viết sử dụng cách viết số thập phân theo chuẩn quốc tế).
KẾT QUẢ NGHIÊN CỨU
Kết quả đo lường tính giá trị của cấu trúc
Bảng 1: Kết quả tổng hợp đánh giá tác động của các yếu tố trong mô hình PLS-SEM
![]() |
| Nguồn: Phân tích từ dữ liệu nghiên cứu |
Bảng 1 cho thấy, các yếu tố như: Nhu cầu bồi dưỡng, Cơ sở vật chất, Chất lượng chuyên gia, Vai trò lãnh đạo và Động lực học tập có tác động lớn đến Hiệu quả bồi dưỡng chuyên môn, với các thang đo đạt tiêu chuẩn về độ tin cậy và tính hội tụ (Cronbach’s Alpha, CR, AVE). Nhu cầu bồi dưỡng (AVE = 0.807) và Cơ sở vật chất (AVE = 0.755) chứng minh vai trò quan trọng trong việc nâng cao Động lực học tập và Hiệu quả bồi dưỡng. Tuy nhiên, Hình thức bồi dưỡng có một biến yếu (HT1 = 0.523).
Kiểm định giả thuyết khẳng định, các yếu tố như: Cơ sở vật chất, Lãnh đạo và chuyên gia có ảnh hưởng ý nghĩa (P-value < 0.05), trong khi Hình thức bồi dưỡng chưa tác động mạnh. Động lực học tập (R² = 0.578) đóng vai trò trung gian quan trọng trong việc thúc đẩy Hiệu quả bồi dưỡng.
Đánh giá mối quan hệ tác động
Để đánh giá mối quan hệ tác động, nhóm tác giả đã sử dụng phương pháp phân tích Bootstrap. Đây là kỹ thuật lặp mẫu nhiều lần nhằm ước lượng kết quả mà các phương pháp thống kê truyền thống không xử lý được. Kết quả từ Bootstrapping cho phép xác định giới hạn và hệ số đường dẫn của các biến, được trình bày trong Bảng 2.
Bảng 2: Tổng hợp kết quả kiểm định sau phân tích Bootstrap
![]() |
| Nguồn: Phân tích từ dữ liệu nghiên cứu |
Thảo luận kết quả nghiên cứu
Kết quả phân tích cho thấy, các yếu tố ảnh hưởng đến Hiệu quả bồi dưỡng chuyên môn của giảng viên tại NTTU gồm: Nhu cầu bồi dưỡng (AVE = 0.807); Cơ sở vật chất (AVE = 0.755); Chất lượng chuyên gia và Động lực học tập (R² = 0.578). Trong đó, Nhu cầu bồi dưỡng và Cơ sở vật chất đóng vai trò quan trọng nhất, trong khi yếu tố Hình thức bồi dưỡng không ảnh hưởng nhiều đến Hiệu quả bồi dưỡng (HT1 = 0.523).
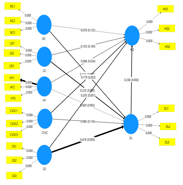
Phân tích Bootstrap (Hình 2) khẳng định, Chất lượng chuyên gia, Cơ sở vật chất và Động lực học tập có tác động ý nghĩa đến Hiệu quả bồi dưỡng (P-value < 0.05). Điều này nhấn mạnh tầm quan trọng của việc thiết kế chương trình phù hợp, đầu tư môi trường học tập hiện đại và tăng cường động lực giảng viên.
Hình 2: Kết quả mô hình sau khi phân tích Bootstrap
![]() |
| Nguồn: Phân tích từ dữ liệu nghiên cứu |
KẾT LUẬN VÀ HÀM Ý
Kết luận
Kết quả nghiên cứu cho thấy, có 4 yếu tố ảnh hưởng đến Hiệu quả bồi dưỡng chuyên môn của giảng viên tại NTTU, bao gồm: Nhu cầu bồi dưỡng; Cơ sở vật chất; Chất lượng chuyên gia; Động lực học tập. Trong đó, Nhu cầu bồi dưỡng và Cơ sở vật chất có tác động lớn nhất. Vai trò của động lực học tập cũng được khẳng định là yếu tố trung gian quan trọng, giúp liên kết các yếu tố tác động với Hiệu quả bồi dưỡng. Nghiên cứu nhấn mạnh sự cần thiết phải đổi mới toàn diện chương trình bồi dưỡng để nâng cao chất lượng giảng dạy và nghiên cứu trong bối cảnh hội nhập giáo dục.
Hàm ý quản trị
Nhà trường cần khảo sát kỹ lưỡng nhu cầu bồi dưỡng của giảng viên để thiết kế chương trình phù hợp và cá nhân hóa nội dung. Hình thức bồi dưỡng nên được đổi mới thông qua việc kết hợp đào tạo trực tuyến, thực hành thực tế và ứng dụng công nghệ hiện đại nhằm tăng tính hấp dẫn và hiệu quả. Việc đầu tư cơ sở vật chất như trang thiết bị học tập hiện đại và không gian giảng dạy chất lượng cao cần được ưu tiên.
Đồng thời, Nhà trường nên phát triển đội ngũ chuyên gia có trình độ cao và hợp tác quốc tế để tiếp cận các phương pháp đào tạo tiên tiến. Vai trò lãnh đạo cũng cần được thể hiện rõ nét thông qua các chính sách khuyến khích, hỗ trợ tài chính, và tạo cơ hội phát triển cho giảng viên. Cuối cùng, hệ thống giám sát và đánh giá định kỳ cần được thiết lập để đảm bảo chương trình luôn đáp ứng tốt nhu cầu phát triển trong thực tiễn./.
TÀI LIỆU THAM KHẢO
1. Argyris C, Schön, D. A. (1997), Organizational learning: A theory of action perspective, 345-348.
2. Armstrong M. (2016), Human Resource Management: A Modern Approach, Kogan Page Publishers.
3. Bass BM, Avolio, B. J. (1994), Transformational leadership and organizational culture, The International journal of public administration, 17(3-4), 541-154.
4. Bandura A. (1977), Social learning theory, New Jer.
5. Burns, J. M (1978), Leadership, New York: Harper and Row, 124-135.
6. Bùi Minh Đức, Lê Thanh Hà và Nguyễn Thị Hồng Nhật (2023), Các yếu tố ảnh hưởng đến kết quả bồi dưỡng đội ngũ giáo viên cốt cán để thực hiện Chương trình giáo dục phổ thông 2018 tại các tỉnh trung du miền núi phía Bắc, Việt Nam, Tạp chí Giáo dục, 23(8), 52-58.
7. Đinh Hoàng Anh và Nguyễn Trà Mi (2020), Thực trạng và một số đề xuất đổi mới đào tạo và bồi dưỡng giảng viên tại Trường Đại học Ngoại thương, Tạp chí Quản lý và Kinh tế quốc tế, 130.
8. EL Hajjar ST, Alkhanaizi, M. S. (2018), Exploring the factors that affect employee training effectiveness: A case study in Bahrain, Sage Open, 8(2).
9. Eccles JS, Adler, T. F., Futterman, R., Goff, S. B., Kaczala, C. M., Meece, J. L., Midgley, C. (1983), Expectancies, values and academic behaviors. In J. T. Spence (Ed.). Achievement and achievement motivation, 75-146.
10. Geldenhuys JL, Oosthuizen, L. C. (2015), Challenges influencing teachers' involvement in continuous professional development: A South African perspective, Teaching and teacher education, 51, 203-212.
11. Guskey TR. (2002), Professional development and teacher change, Teachers and teaching, 8(3), 381-91.
12. Fullan M. (2001), Whole school reform: Problems and promises, Chicago, IL: Chicago Community Trust.
13. Kirkpatrick JD, Kirkpatrick, W. K. (2016), Kirkpatrick's four levels of training evaluation, Association for Talent Development.
14. Kouzes JM, Posner, B. Z. (2006), The leadership challenge (Vol. 3), John Wiley & Sons.
15. Kodwani AD, Prashar, S. (2019), Exploring the influence of pre-training factors on training effectiveness-moderating role of trainees’ reaction: a study in the public sector in India, Human Resource Development International, 22(3), 283-304.
16. Maslow AH. (1943), A theory of human motivation, Psychological Review, 50(4), 370-396.
17. McNamara C. (2008), Employee training and development: Reasons and benefits, New York: Authenticity Consulting, LLC.
18. Nguyễn Phương Thảo (2019), Giải pháp nâng cao chất lượng công tác đào tạo, bồi dưỡng đội ngũ giảng viên đáp ứng yêu cầu đổi mới giáo dục và Cách mạng công nghiệp 4.0, Tạp chí Khoa học và Công nghệ Đại học Thái Nguyên, 206(13), 41-47.
19. Nicolaidis K., Mattheoudakis, M. (2008), Utopia vs. reality: the effectiveness of in‐service training courses for EFL teachers, European Journal of Teacher Education, 31(3), 279-292.
20. Noe RA. (1986), Trainees' attributes and attitudes: Neglected influences on training effectiveness, Academy of Management Review, 11(4), 736-749.
21. Punia BK, Kant, S. (2023), A review of factors affecting training effectiveness vis-à-vis managerial implications and future research directions, International Journal of Advanced Research in Management and Social Sciences, 2(1), 151-64.
22. Pintrich PR, Schunk, D. H. (1996), Motivation in education: Theory, research, and applications, Prentice Hall.
23. Pintrich PR, De Groot, E. V. (1990), Motivational and self-regulated learning components of classroom academic performance, Journal of Educational Psychology, 82(1), 33-40.
24. Silverman J. (2015), The key to an effective employee training plan schedule, Dimuat turun dari 2015.
25. Thủ tướng Chính phủ (2019), Quyết định số 69/QĐ-TTg, ngày 15/01/2019 phê duyệt Đề án nâng cao chất lượng giáo dục đại học giai đoạn 2019-2025.
26. Tüzün İK. (2005), General Overview of Training Effectiveness and Measurement, Gazi Üniversitesi Ticaret ve Turizm Eğitim Fakültesi Dergisi, 1, 144-156.
| Ngày nhận bài: 08/11/2024; Ngày phản biện: 20/11/2024; Ngày duyệt đăng: 02/12/2024 |





Bình luận