Ảnh hưởng của TikTok đến hành vi mua hàng của Gen Z tại TP. Hồ Chí Minh
Trương Thị Xuân Đào*, Huỳnh Nguyễn Phương Trà, Lê Đoàn Đăng Khoa, Nguyễn Thị Minh Thư
Trường Đại học Quốc tế Hồng Bàng
*Email: daottx@hiu.vn
Tóm tắt
Bằng cách vận dụng mô hình lý thuyết S-O-R, nghiên cứu kiểm định ảnh hưởng của TikTok đến hành vi mua hàng của khách hàng Gen Z tại TP. Hồ Chí Minh. Mẫu nghiên cứu thu thập từ khảo sát trực tuyến có kích cỡ là 300. Kết quả thực nghiệm đã khẳng định rằng, Sự đồng hiện diện và Niềm tin của người tiêu dùng có ảnh hưởng đến Hành vi mua hàng trên nền tảng TikTok. Trên cơ sở kết quả nghiên cứu, một số hàm ý quản trị đã được đề xuất.
Từ khóa: mô hình S-O-R, TikTok, đồng hiện diện, niềm tin của người tiêu dùng
Summary
By applying the S-O-R theoretical model, the study examines the impact of TikTok on the purchasing behaviour of Gen Z customers in Ho Chi Minh City. The research sample collected from an online survey has a size of 300. The empirical results have confirmed that Co-presence and Consumer Trust impact the Purchasing Behavior on the TikTok platform. Based on the research results, some managerial implications have been proposed.
Keywords: S-O-R model, TikTok, co-presence, consumer trust
GIỚI THIỆU
Những năm gần đây, nhất là sau đại dịch Covid-19, mạng xã hội càng trở nên phổ biến với toàn bộ người dùng trên thế giới. Trong đó không thể không kể đến sự phát triển vượt bậc của mạng xã hội Tiktok. Mặc dù xuất hiện muộn các mạng xã hội lớn như: Facebook, Instartgram, Twitter, Zalo..., nhưng sức ảnh hưởng rộng lớn đến người dùng của Tiktok không ai có thể phủ nhận được. Theo dữ liệu thống kê toàn cầu, TikTok là ứng dụng được tải xuống nhiều nhất vào năm 2023 với 3.5 tỷ lượt tải xuống, vượt xa Instagram (1.47 tỷ lượt tải xuống) và Facebook (1 tỷ lượt tải xuống). Trung bình một tháng, TikTok có hơn 1 tỷ người sử dụng (Minh Đức, 2023). Tại Việt Nam, theo thống kê của Datareportal và Wearesocial (2024), TikTok đạt tới 92.6% tất cả người lớn từ 18 tuổi trở lên tính đến đầu năm 2024. Trong khi đó, khả năng tiếp cận quảng cáo TikTok tại Việt Nam đầu năm 2024 tương đương với 86.3% tổng số người dùng internet địa phương. Tận dụng lượt truy cập khổng lồ, TikTok đã cho ra đời TikTokShop - một nền tảng mua hàng trực tuyến tích hợp trên chính giao diện của mình, tiếp cận được nhiều người tiêu dùng tiềm năng và biến mô hình mạng xã hội của mình trở nên phong phú hơn.
Nhiều nghiên cứu đã chỉ ra rằng, người tiêu dùng thế hệ Z (Gen Z) thuộc nhóm khách hàng tiềm năng trong hoạt động mua sắm trực tuyến. Theo Tunsakul (2018), người tiêu dùng thế hệ Z đã trở thành khách hàng tiềm năng hấp dẫn đối với các nhà bán lẻ trên toàn thế giới do số lượng ngày càng tăng và sự thống trị của họ trên thị trường toàn cầu. Priporas và cộng sự (2017) và Tunsakul (2018) đều chung nhận định rằng, người tiêu dùng thế hệ Z là những người có trình độ học vấn cao, sáng tạo, hiểu biết về công nghệ và họ ưa chuộng tính dễ sử dụng cũng như rất quan tâm đến trải nghiệm khi mua sắm online.
Chính vì vậy, việc nghiên cứu ảnh hưởng của Tik Tok đến hành vi mua hàng của Gen Z ở TP. Hồ Chí Minh sẽ giúp doanh nghiệp cải thiện chất lượng dịch vụ bán hàng trực tuyến trên Tik Tok, tối ưu hóa chất lượng sản phẩm, độ uy tín và trải nghiệm mua sắm cho khách hàng, là những điều cốt lõi giúp việc kinh doanh trực tuyến trở hiệu quả hơn.
CƠ SỞ LÝ THUYẾT VÀ PHƯƠNG PHÁP NGHIÊN CỨU
Cơ sở lý thuyết
Mô hình SOR
Mô hình Kích thích - Sinh vật - Phản ứng (S-O-R) được sử dụng trong lĩnh vực tâm lý môi trường và đã được áp dụng trong nhiều lĩnh vực khác nhau. Nó giải thích các yếu tố ảnh hưởng đến hành vi mua hàng khác nhau đóng vai trò là tác nhân kích thích (S) tác động đến tâm lý, trạng thái bên trong (O) của một cá nhân như thế nào, dẫn đến phản ứng hành vi (R) (Mehrabian và Russell, 1974).
Trong môi trường ngành hàng tiêu dùng, thành phần kích thích (S) có thể bao gồm nhiều yếu tố khác nhau như: chất lượng sản phẩm, giá cả, sự tương tác và phản hồi của mọi người trên mạng xã hội (Alagarsamy và cộng sự, 2022). Các nghiên cứu trước đây về thương mại phát trực tiếp đã cho thấy rằng, sự tương tác theo thời gian thực giữa người xem và người phát trực tiếp trong các buổi phát trực tiếp mang lại cho người xem cảm giác đồng hiện diện mạnh mẽ, đáp ứng nhu cầu của người xem, từ đó ảnh hưởng đến thái độ và hành vi của người tiêu dùng tiềm năng (Rohan và cộng sự, 2023; Zhai và cộng sự, 2020).
Vì vậy, sự hiện diện của người xem và sự đồng hiện diện trong thương mại phát trực tiếp là tác nhân kích thích mạnh mẽ tác động đến hành vi của người tiêu dùng. Những kích thích này gợi lên những nhận thức và tình cảm cụ thể các trạng thái ở người tiêu dùng (O), chẳng hạn như: động lực mua hàng, sự tương tác, sự tin tưởng, sự thất vọng hoặc sự hài lòng. Những trạng thái bên trong này sau đó sẽ ảnh hưởng đến phản hồi (R) của người tiêu dùng về sản phẩm, sự tham gia vào các hoạt động trong phiên trực tiếp và kết quả sản phẩm tổng thể.
Hành vi tương tác xã hội
Tương tác xã hội là quá trình trao đổi thông tin, cảm xúc và hành vi giữa hai hoặc nhiều cá nhân trong một bối cảnh xã hội cụ thể. Đây là một quá trình năng động và phức tạp, bao gồm việc truyền tải thông điệp, diễn giải ý nghĩa và phản hồi hành vi của người khác (Jensen và cộng sự, 2019).
Albertson (1976) cho rằng, tương tác xã hội là “mức độ nổi bật của người khác trong sự tương tác và sự nổi bật của mối quan hệ giữa các cá nhân”. Nó chịu ảnh hưởng bởi các yếu tố như: đặc điểm của phương tiện truyền thông, loại hình tương tác và sự khác biệt giữa những người tham gia giao tiếp. Trong bối cảnh giao tiếp qua trung gian máy tính, hiện diện xã hội đóng vai trò quan trọng trong việc xây dựng lòng tin giữa người mua và người bán, đặc biệt là trong các nền tảng phát trực tiếp. Khi người xem cảm nhận được sự hiện diện rõ ràng của người bán, họ có xu hướng tin tưởng hơn vào sản phẩm và người bán (Darke và cộng sự, 2016). Thương mại xã hội khuyến khích sự hiện diện xã hội thông qua các công cụ như bình luận và tương tác trực tiếp nhằm củng cố mối liên kết giữa người mua và người bán (Hassanein và Head, 2007).
Ý định mua hàng
Ý định mua hàng là sự thể hiện mức độ sẵn sàng của người tiêu dùng trong việc mua một sản phẩm hoặc dịch vụ (Hanifa và Mas’od, 2024). Nó được quyết định bởi các yếu tố như lợi ích cảm nhận được và giá trị sản phẩm (Vuong và Nguyen, 2024). Ý định mua hàng là bước quan trọng dẫn đến quyết định mua thực tế và thể hiện mức độ cam kết của người tiêu dùng đối với sản phẩm (Irawan và Pane, 2011). Trong bối cảnh thương mại điện tử, ý định mua hàng được hiểu là sự sẵn sàng và xu hướng tham gia mua sắm của người tiêu dùng thông qua các kênh trực tuyến (Malik và cộng sự, 2013). Ý định mua hàng và hành vi mua trực tuyến có mối quan hệ mật thiết và ảnh hưởng lẫn nhau. Hành vi mua trực tuyến bao gồm tất cả các quyết định và hành động mua sản phẩm/dịch vụ trên internet. Hành vi mua trực tuyến có thể củng cố hoặc thay đổi ý định mua hàng của người tiêu dùng. Ví dụ, nếu họ có trải nghiệm mua sắm trực tuyến tích cực, họ có thể có ý định mua lại sản phẩm hoặc dịch vụ trong tương lai.
Mô hình và giả thuyết nghiên cứu
Dựa trên cơ sở lý thuyết, nhóm tác giả đề xuất mô hình nghiên cứu đề xuất gồm các thành phần như sau:
- Nhóm các biến độc lập: Tương tác xã hội của nền tảng phát trực tiếp, Sự hiện diện của người xem trực tiếp, Sự hiện diện của người phát trực tiếp.
- Nhóm biến trung gian: Niềm tin của người tiêu dùng, Đồng hiện diện.
- Nhóm biến phụ thuộc: Hành vi mua hàng.
Mô hình nghiên cứu được trình bày tại Hình 1.
Hình 1: Mô hình nghiên cứu
![]() |
Nguồn: Nhóm tác giả đề xuất
Các giả thuyết nghiên cứu được phát biểu như sau:
H1a: Tương tác xã hội của nền tảng phát trực tiếp ảnh hưởng tích cực đến Niềm tin của người tiêu dùng đối với thương mại phát trực tiếp của TikTok.
H1b: Sự hiện diện của người xem có ảnh hưởng tích cực đến Niềm tin của người tiêu dùng đối với thương mại phát trực tiếp của TikTok.
H1c: Sự hiện diện của người phát trực tiếp có ảnh hưởng tích cực đến Niềm tin của người tiêu dùng đối với thương mại phát trực tiếp của TikTok.
H2a: Sự hiện diện của người phát trực tiếp ảnh hưởng tích cực đến sự Đồng hiện diện đối với thương mại phát trực tiếp của TikTok.
H2b: Sự hiện diện của người xem ảnh hưởng tích cực đến sự Đồng hiện diện đối với thương mại phát trực tiếp của TikTok.
H2c: Sự hiện diện của người phát trực tiếp ảnh hưởng tích cực đến sự Đồng hiện diện đối với thương mại phát trực tiếp của TikTok.
H3: Niềm tin của người tiêu dùng có ảnh hưởng tích cực đến Hành vi mua hàng trên nền tảng phát trực tiếp của TikTok.
H4: Sự đồng hiện diện của người tiêu dùng có ảnh hưởng tích cực đến Hành vi mua hàng trên nền tảng phát trực tiếp của TikTok.
Phương pháp nghiên cứu
Dữ liệu sơ cấp được thu thập bằng khảo sát trực tuyến từ ngày 15/02/2024 đến ngày 15/3/2024. Phương pháp chọn mẫu thuận tiện, phi xác suất với mẫu có kích thước là 300. Đối tượng khảo sát mà nghiên cứu tiếp cận là Gen Z, mà cụ thể trong nghiên cứu này là sinh viên tại các trường đại học tại TP. Hồ Chí Minh.
Các thang đo cho các khái niệm trong mô hình được kế thừa từ các nghiên cứu trước đây và có hiệu chỉnh để phù hợp với bài nghiên cứu này. Cụ thể, kế thừa từ nghiên cứu Ming và cộng sự (2021) gồm các thang đo: thang đo Tương tác xã hội của nền tảng phát trực tiếp gồm 5 thành phần và được mã hóa từ TTXH1 đến TTXH5; thang đo Sự hiện diện của người xem gồm 3 thành phần và được mã hóa từ HDXHNX1 đến HDXHNX3; thang đo Sự hiện diện của người phát trực tiếp gồm 3 thành phần và được mã hóa từ HDXHNP1 đến HDXHNP3; thang đo Niềm tin của người tiêu dùng gồm 4 thành phần và được mã hóa từ NTND1 đến NTND4. Kế thừa từ nghiên cứu của Hamilton và cộng sự (2014) gồm các thang đo: thang đo Đồng hiện diện gồm 5 thành phần, được mã hóa từ DHD1 đến DHD5; thang đo Hành vi mua hàng gồm 3 thành phần và được mã hóa từ YDMH1 đến YDMH3 (Bài viết sử dụng cách viết số thập phân theo chuẩn quốc tế).
KẾT QUẢ NGHIÊN CỨU
Thống kê mô tả mẫu nghiên cứu
Tỷ lệ đáp viên là nữ chiếm 72%, nam chiếm 27%, còn lại là giới tính khác. Đáp viên là sinh viên hiện đang theo học ở các trường đại học tại TP. Hồ Chí Minh, trong đó: Trường Đại học Quốc tế Hồng Bàng chiếm 19.3%; kế đến là Trường Đại học Văn Lang chiếm 5%; Trường Đại học Công nghiệp TP. Hồ Chí Minh chiếm 4.3%; Trường Đại học Kinh tế - Tài chính chiếm 2.14%; Trường Đại học Công nghệ TP. Hồ Chí Minh chiếm 1.7% và còn lại là các trường khác (67.3%).
Bảng 1: Đặc điểm nhân khẩu học của mẫu nghiên cứu
| Nội dung | Tần suất | % |
| Giới tính | ||
| Nam | 82 | 27.3 |
| Nữ | 216 | 72.0 |
| Khác | 2 | 0.7 |
| Trường đại học | ||
| Trường Đại học Quốc tế Hồng Bàng | 58 | 19.3 |
| Trường Đại học Công nghệ TP. Hồ Chí Minh | 5 | 1.7 |
| Trường Đại học Văn Lang | 15 | 5.0 |
| Trường Đại học Công nghiệp TP. Hồ Chí Minh | 13 | 4.3 |
| Trường Đại học Kinh tế - Tài chính | 7 | 2.14 |
| Khác | 202 | 67.3 |
Kiểm định mô hình đo lường
Kết quả ở Bảng 2 cho thấy, hệ số Cronbach's Alpha đều đạt yêu cầu (lớn hơn 0.7). Hệ số tin cậy tổng hợp (CR) của các thang đo đều lớn hơn 0.7. Các hệ số phương sai trích trung bình (AVE) đều lớn hơn 0.5.
Như vậy, các khái niệm trong mô hình nghiên cứu (Đồng hiện diện, Sự hiện diện của người phát trực tiếp, Sự hiện diện của người xem, Niềm tin của người tiêu dùng, Tương tác xã hội, Hành vi mua hàng) đều đạt độ tin cậy theo yêu cầu.
Bảng 2: Kết quả kiểm định giá trị thang đo của mô hình đo lường
| Khái niệm | Cronbach's Alpha | CR | AVE |
| Đồng hiện diện | 0.821 | 0.875 | 0.585 |
| Sự hiện diện của người phát trực tiếp | 0.844 | 0.906 | 0.762 |
| Hiện diện xã hội của người xem | 0.858 | 0.913 | 0.779 |
| Niềm tin của người tiêu dùng | 0.750 | 0.842 | 0.572 |
| Tương tác xã hội | 0.849 | 0.893 | 0.626 |
| Hành vi mua hàng | 0.865 | 0.917 | 0.787 |
Bảng 3 cho thấy, tính phân biệt được đảm bảo khi căn bậc hai của AVE cho mỗi biến tiềm ẩn cao hơn tất cả tương quan giữa các biến tiềm ẩn với nhau. Trong nghiên cứu này, căn bậc hai của AVE (in đậm và nghiêng) cho một cấu trúc thì lớn hơn mối tương quan của nó với các cấu trúc khác. Đồng thời, giá trị phân biệt giữa hai biến tiềm ẩn được đảm bảo khi chỉ số HTMT < 1 (Bảng 4). Do đó, có thể kết luận các đo lường/các biến nghiên cứu đạt được giá trị phân biệt.
Bảng 3: Kiểm định Fornell & Larker
| DHD | HDXHNP | HDXHNX | NTND | TTXH | YDMH | AVE | |
| DHD | 0.765 | 0.585 | |||||
| HDXHNP | 0.716 | 0.873 | 0.762 | ||||
| HDXHNX | 0.710 | 0.726 | 0.882 | 0.779 | |||
| NTND | 0.738 | 0.770 | 0.697 | 0.757 | 0.572 | ||
| TTXH | 0.731 | 0.720 | 0.694 | 0.701 | 0.791 | 0.626 | |
| YDMH | 0.688 | 0.583 | 0.595 | 0.581 | 0.652 | 0.887 | 0.787 |
Ghi chú: Số in nghiêng đậm biểu thị căn bậc hai của giá trị AVE.
Nguồn: Kết quả xử lý dữ liệu
Bảng 4: Hệ số kiểm định HTML
|
|
| DHD | HDXHNP | HDXHNX | NTND | TTXH |
| DHD | ||||||
| HDXHNP | 0.855 | |||||
| HDXHNX | 0.845 | 0.854 | ||||
| NTND | 0.939 | 0.968 | 0.871 | |||
| TTXH | 0.872 | 0.842 | 0.806 | 0.875 | ||
| YDMH | 0.814 | 0.68 | 0.69 | 0.718 | 0.755 |
Nguồn: Kết quả xử lý dữ liệu
Kiểm định các giả thuyết nghiên cứu
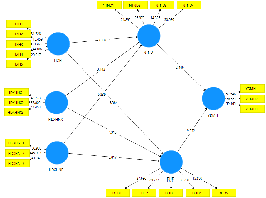
Mẫu lặp 5,000 được sử dụng với kiểm định boostrap nhằm xem xét các mối quan hệ trong mô hình nghiên cứu. Kết quả Bảng 5 và Hình 2 cho thấy, các giá trị đều đạt yêu cầu (hệ số B dương, giá trị t > 1.96, giá trị p < 0.05).
Hình 2: Kết quả kiểm định giả thuyết nghiên cứu với kỹ thuật boostrapping mẫu lặp 5,000
![]() |
Nguồn: Kết quả xử lý dữ liệu
Bảng 5: Kết quả kiểm định các giả thuyết nghiên cứu
| Giả thuyết | Mối quan hệ | Hệ số | T-value | P-Value | Kết luận |
|---|---|---|---|---|---|
| H1a | TTXH -> NTND | 0.230 | 3.303 | 0.001 | Chấp nhận |
| H1b | HDXHNX -> NTND | 0.208 | 3.122 | 0.002 | Chấp nhận |
| H1c | HDXHNP -> NTND | 0.208 | 3.143 | 0.002 | Chấp nhận |
| H2a | TTXH -> DHD | 0.349 | 5.384 | 0.000 | Chấp nhận |
| H2b | HDXHNX -> DHD | 0.275 | 4.313 | 0.000 | Chấp nhận |
| H2c | HDXHNP -> DHD | 0.265 | 3.817 | 0.000 | Chấp nhận |
| H3 | NTND -> YDMH | 0.161 | 2.446 | 0.014 | Chấp nhận |
| H4 | DHD -> YDMH | 0.569 | 9.552 | 0.000 | Chấp nhận |
Nguồn: Kết quả xử lý dữ liệu
Như vậy, các giả thuyết H1 (H1a đến H1c) đều được chấp nhận. Tương tác xã hội, Sự hiện diện của người xem, Sự hiện diện của người phát trực tiếp có ảnh hưởng tích cực đến Niềm tin của người tiêu dùng.
Các giả thuyết H2 (H1a đến H1c) đều được chấp nhận. Tương tác xã hội, Sự hiện diện của người xem, Sự hiện diện của người phát trực tiếp có ảnh hưởng tích cực đến Đồng hiện diện.
Hai giả thuyết còn lại là H3 và H4 cũng đều được chấp nhận. Như vậy, Niềm tin người dùng và Đồng hiện diện đều có ảnh hưởng tích cực đến Hành vi mua hàng.
Các hệ số tác động Beta ở Bảng 5 được giải thích như sau:
- Khi các thành phần Tương tác xã hội, Sự hiện diện của người xem, Sự hiện diện của người phát trực tiếp tăng 1 đơn vị, thì Niềm tin của người tiêu dùng tăng lần lượt 0.230, 0.208 và 0.208 đơn vị.
- Khi các thành phần Tương tác xã hội, Sự hiện diện của người xem, Sự hiện diện của người phát trực tiếp tăng 1 đơn vị, thì Đồng hiện diện tăng lần lượt 0.349, 0.275 và 0.265 đơn vị.
- Tương tự, khi Niềm tin người dùng và Đồng hiện diện tăng 1 đơn vị, thì Hành vi mua hàng tăng lần lượt 0.161 và 0.569 đơn vị.
KẾT LUẬN
Thảo luận kết quả nghiên cứu
Kết quả nghiên cứu chỉ ra rằng, Tương tác xã hội, Sự hiện diện của người xem và Sự hiện diện của người phát trực tiếp có ảnh hưởng tích cực đến Niềm tin của người tiêu dùng và Đồng hiện diện. Đồng thời, Niềm tin của người tiêu dùng và Đồng hiện diện ảnh hưởng tích cực đến Hành vi mua hàng trên nền tảng TikTok. Kết quả này tương đồng với nghiên cứu của Ming và cộng sự (2021).
Điều này có nghĩa là, việc người tiêu dùng tại TP. Hồ Chí Minh có ý định mua hàng hay không thì phụ thuộc vào niềm tin và sự đồng hiện diện. Khi có niềm tin về sản phẩm, dịch vụ và người bán hàng, đồng thời người tiêu dùng nhận thức được sự hiện diện của những người xem phiên trực tiếp khác cũng có sự quan tâm về sản phẩm, thì ý định mua hàng của họ càng gia tăng.
Hàm ý quản trị
Từ kết quả nghiên cứu, một số hàm ý quản trị được đề xuất nhằm giúp doanh nghiệp có thể khai thác tối đa tiềm năng của nền tảng TikTok, nâng cao hiệu quả kinh doanh và đáp ứng tốt hơn nhu cầu của người tiêu dùng:
Thứ nhất, tăng cường thực hiện phát trực tiếp trên nền tảng TikTok. Doanh nghiệp cần xem nền tảng này không chỉ là phương tiện quảng bá sản phẩm, mà còn là một phương pháp hiệu quả giúp doanh nghiệp tiếp cận trực tiếp với người tiêu dùng và cung cấp đầy đủ thông tin cho họ nhất để xây dựng niềm tin và mối quan hệ chặt chẽ với người tiêu dùng.
Thứ hai, luôn luôn khảo sát người sử dụng sản phẩm và đưa những dịch vụ tốt nhất nhằm tăng tối đa khả năng để lại đánh giá tốt của người tiêu dùng, từ đó có thể tạo nhiều niềm tin cho người tiêu dùng.
Thứ ba, tạo môi trường tương tác tích cực với người dùng. Khi phát trực tiếp, tương tác hai chiều giữa người bán và người dùng sẽ giúp cho người dùng cảm thấy được lắng nghe và giải quyết được đúng như cầu của họ, từ đó tăng được trải nghiệm và sự hài lòng của người dùng.
Thứ tư, các doanh nghiệp phải cải thiện chất lượng và cải tiến dịch vụ của mình liên tục để có thể đáp ứng kịp thời nhu cầu của người dùng.
Thứ năm, về nội dung khi phát trực tiếp hay quảng cáo về sản phẩm, doanh nghiệp phải chuẩn bị kịch bản và nội dung một cách chuyên nghiệp nhằm thu hút sự chú ý của người dùng, từ đó tăng lượng giữ chân của họ trên video hay buổi phát trực tiếp về sản phẩm./.
TÀI LIỆU THAM KHẢO
1. Alagarsamy, S., Mehrolia, S., and Vijay, M., (2021), The importance of servicescapes in Maldivian higher education: application of the stimuli-organism-response(SOR) framework, J. Facil. Manag., 20(2), 218–234.
2. Albertson, L. A. (1980), Review Essay: Trying to Eat an Elephant The Social Psychology of Telecommunications, by John Short, Ederyn Williams, and Bruce Christie. London: John Wiley, 1976, Commun. Res., 7(3), 387–400.
3. Darke, P. R., Brady, M. K., Benedicktus, R. L., and Wilson, A. E., (2016), Feeling Close from Afar: The Role of Psychological Distance in Offsetting Distrust in Unfamiliar Online Retailers, J. Retail., 92(3), 287–299.
4. Datareportal và Wearesocial (2024), Digital Việt Nam 2024.
5. Fornell, C., & Larcker, D. F. (1981), Evaluating structural equation models with unobservable variables, Journal of Marketing Research, XVIII(February), 39–50.
6. Hamilton, W. A., Garretson, O., Kerne, A. (2014), Streaming on twitch: fostering participatory communities of play within live mixed media, in Proceedings of the SIGCHI Conference on Human Factors in Computing Systems, Toronto Ontario Canada: ACM.
7. Hanifa, Z., and Mas’od, A., (2014), TikTok Live Shopping Purchase Intention: A Conceptual Paper, Int. J. Acad. Res. Bus. Soc. Sci., 14(1), 1450–1459.
8. Hassanein, K., Head, M. (2007), Manipulating perceived social presence through the web interface and its impact on attitude towards online shopping, Int. J. Hum. - Comput. Stud., 65(8), 689–708.
9. Irawan, A., Pane, A. (2011), Pengaruh segmentasi pasar terhadap minat beli pada perumahan citra garden bandar Lampung, J. Ilm. Gema, 1(2), 66–79.
10. Jensen, M. L. et al. (2019), Toolpath Strategies for 5DOF and 6DOF Extrusion-Based Additive Manufacturing, Appl. Sci., 9(19).
11. Malik, M. et al. (2013), Impact of Brand Image and Advertisement on Consumer Buying Behavior, World Appl. Sci. J., 23, 117–122.
12. Mehrabian, A., Russell, J. A. (1974), An approach to environmental psychology. in An approach to environmental psychology, Cambridge, MA, US: The MIT Press.
13. Ming, J., Jianqiu, Z., Bilal, M., Akram, U., Fan, M. (2021), How social presence influences impulse buying behavior in live streaming commerce? The role of S-O-R theory, Int. J. Web Inf. Syst., 17(4), 300–320.
14. Minh Đức (2023), TikTok là nền tảng được các thương hiệu ưa chuộng nhất 2023, truy cập từ https://vtv.vn/cong-nghe/tiktok-la-nen-tang-duoc-cac-thuong-hieu-ua-chuong-nhat-2023-20231116160908603.htm.
15. Priporas, C. V., Stylos, N., Fotiadis, A. K. (2017), Generation Z consumers’ expectations of interactions in smart retailing: A future agenda, Computers in Human Behavior, 77, 374–381.
16. Rohan, R., Dutsinma, F. L. I., Pal, D., Funilkul, S. (2023) Applying the Stimulus Organism Response Framework to Explain Student’s Academic Self-concept in Online Learning During the COVID-19 Pandemic, in Advances in Data and Information Sciences, S. Tiwari, M. C. Trivedi, M. L. Kolhe, and B. K. Singh, Eds., Singapore: Springer Nature.
17. Tunsakul K. (2018), Generation Z’s Perception of Servicescape, Their Satisfaction And Their Retail Shopping Behavioral Outcomes, Human Behavior, Development and Society, 19, 123-133
18. Vuong, Q. H., Nguyen, M. H. (2024), Better Economics for the Earth: A Lesson from Quantum and Information Theories, AISDL.
19. Zhai, X., Wang, M., Ghani, U., (2020), The SOR (stimulus-organism-response) paradigm in online learning: an empirical study of students’ knowledge hiding perceptions, Interact. Learn. Environ., 28(5), 586–601.
----------------
| Đề tài nghiên cứu khoa học này được Trường Đại học Quốc tế Hồng Bàng cấp kinh phí thực hiện dưới mã số GVTC17.2 |
| Ngày nhận bài: 20/6/2024; Ngày phản biện: 25/7/2024; Ngày duyệt đăng: 28/8/2024 |



Bình luận