Niềm tin của người tiêu dùng trong thương mại điện tử tại các thị trường mới nổi: Trường hợp nghiên cứu tại Việt Nam
TS. Nguyễn Thị Yến
Trường Đại học Thành Đông
Email: yennt@thanhdong.edu.vn
Tóm tắt
Nghiên cứu xác định các yếu tố ảnh hưởng đến niềm tin của người tiêu dùng trong thương mại điện tử tại Việt Nam - một thị trường mới nổi. Mô hình nghiên cứu đề xuất 4 yếu tố: Chất lượng thông tin, Độ tin cậy nền tảng, An toàn thanh toán và Dịch vụ khách hàng; Niềm tin là biến trung gian tác động đến Ý định mua hàng trực tuyến. Dữ liệu khảo sát 350 người tiêu dùng được phân tích thông qua các phương pháp kiểm định độ tin cậy thang đo, hồi quy và phân tích trung gian. Kết quả cho thấy An toàn thanh toán và Chất lượng thông tin là những yếu tố có ảnh hưởng mạnh nhất đến Niềm tin của người tiêu dùng. Đồng thời, Niềm tin được khẳng định là biến trung gian có ý nghĩa, kết nối các yếu tố tiền đề với Ý định mua sắm trực tuyến. Nghiên cứu này bổ sung bằng chứng cho các mô hình hành vi tiêu dùng số; đồng thời đưa ra hàm ý cho doanh nghiệp và nhà hoạch định chính sách nhằm củng cố niềm tin trực tuyến, thúc đẩy sự phát triển bền vững của thị trường thương mại điện tử.
Từ khóa: Thương mại điện tử, niềm tin người tiêu dùng, thị trường mới nổi, ý định mua trực tuyến, hành vi số
Summary
This study identifies the factors influencing consumer trust in e-commerce in Viet Nam, an emerging market. The proposed research model includes four key factors: Information quality, Platform reliability, Payment security, and Customer service. Trust acts as a mediating variable that affects online purchase intention. Data collected from 350 consumers were analyzed using reliability testing, regression analysis, and mediation analysis. The findings reveal that payment security and information quality have the most enormous impact on consumer trust. Moreover, trust is confirmed as a significant mediator linking the antecedent factors to online purchase intention. This study contributes empirical evidence to digital consumer behavior models and offers implications for businesses and policymakers to strengthen online trust and promote the sustainable development of the e-commerce market.
Keywords: E-commerce, consumer trust, emerging market, online purchase intention, digital behavior
ĐẶT VẤN ĐỀ
Trong thập kỷ qua, thương mại điện tử (TMĐT) trở thành một trong những động lực quan trọng nhất của quá trình chuyển đổi số toàn cầu. Theo báo cáo của UNCTAD (2021), doanh thu TMĐT thế giới tăng mạnh, đặc biệt là sau đại dịch COVID-19, khi hành vi tiêu dùng trực tuyến trở thành lựa chọn phổ biên của nhiều nhóm khách hàng.
Tại Việt Nam, thị trường TMĐT tiếp tục mở rộng. Theo báo cáo của Bộ Công Thương (2024), giá trị giao dịch B2C (Business to Consumer - doanh nghiệp đến người tiêu dùng) trong 10 tháng đầu năm tăng khoảng 18-20% so với cùng kỳ năm trước. Tổng giá trị hàng hóa giao dịch (Gross Merchandise Value - GMV) năm 2024 trên 5 nền tảng TMĐT lớn (Shopee, Lazada, TikTok Shop, Tiki, Sendo) đạt khoảng 318.900 tỷ đồng, tăng 37,4% so với năm 2023 (VCCI, 2024). Tổng quy mô thị trường TMĐT được ước tính vượt 25 tỷ USD, chiếm khoảng 9% tổng mức bán lẻ hàng hóa và doanh thu dịch vụ tiêu dùng toàn quốc (Thời báo Tài chính Việt Nam, 2024).
Song song với sự phát triển đó, TMĐT Việt Nam cũng đối mặt với những thách thức đáng kể, trong đó nổi bật là vấn đề niềm tin của người tiêu dùng. Niềm tin từ lâu được xem là yếu tố trung tâm trong hành vi mua sắm trực tuyến. Khác với giao dịch truyền thống, nơi khách hàng có thể trực tiếp kiểm chứng sản phẩm và người bán, giao dịch trực tuyến luôn gắn liền với mức độ rủi ro cao hơn liên quan đến chất lượng sản phẩm, an toàn trong thanh toán, tính minh bạch thông tin. Nếu niềm tin không được đảm bảo, người tiêu dùng có xu hướng do dự hoặc từ chối mua sắm trực tuyến, dẫn đến việc kìm hãm tiềm năng phát triển của thị trường.
Trong bối cảnh đó, nghiên cứu này được tiến hành nhằm phân tích vai trò của Niềm tin như một yếu tố trung gian và quyết định đối với Ý định mua hàng trực tuyến. Cụ thể, nghiên cứu tập trung vào 4 tiền đề chính có khả năng ảnh hưởng đến niềm tin, bao gồm: Chất lượng thông tin, Độ tin cậy nền tảng, An toàn thanh toán và Dịch vụ khách hàng. Thông qua việc kiểm định mô hình trong bối cảnh thị trường mới nổi như Việt Nam, nghiên cứu không chỉ góp phần củng cố cơ sở lý thuyết về hành vi tiêu dùng số mà còn đưa ra các hàm ý thiết thực cho doanh nghiệp và nhà hoạch định chính sách trong việc xây dựng môi trường TMĐT bền vững.
TỔNG QUAN TÀI LIỆU VÀ KHUNG LÝ THUYẾT
Niềm tin trong TMĐT được định nghĩa là kỳ vọng của người tiêu dùng rằng nhà cung cấp hoặc nền tảng sẽ hành xử một cách đáng tin cậy, công bằng và có năng lực (McKnight và cộng sự, 2002). Niềm tin giúp giảm thiểu rủi ro cảm nhận và thúc đẩy ý định giao dịch trực tuyến (Gefen và cộng sự, 2003). Các nghiên cứu quốc tế đã xác định 4 yếu tố tiền đề quan trọng: (1) Chất lượng thông tin - tính chính xác, minh bạch và đầy đủ; (2) Độ tin cậy nền tảng - sự ổn định kỹ thuật, chính sách minh bạch; (3) An toàn thanh toán - cơ chế bảo mật, mã hóa, cổng thanh toán đáng tin cậy; (4) Dịch vụ khách hàng - chính sách đổi trả, hỗ trợ sau bán.
Tại các thị trường mới nổi như Việt Nam, dù TMĐT phát triển nhanh chóng, niềm tin của người tiêu dùng vẫn còn hạn chế do lo ngại về chất lượng sản phẩm, rủi ro thanh toán và tính minh bạch của nền tảng (Bộ Công Thương, 2024). Vì vậy, cần có thêm bằng chứng thực nghiệm trong bối cảnh đặc thù của các nền kinh tế mới nổi.
Để giải thích cơ chế hình thành niềm tin và tác động của nó đến hành vi mua sắm trực tuyến, nghiên cứu dựa trên 2 khung lý thuyết chính:
Thứ nhất, Mô hình chấp nhận công nghệ mở rộng (Extended Technology Acceptance Model - TAM). Ngoài 2 yếu tố cơ bản là nhận thức về tính hữu ích và nhận thức về tính dễ sử dụng, Pavlou (2003) đã đưa thêm niềm tin và rủi ro cảm nhận (Perceived Risk) vào mô hình, cho thấy niềm tin đóng vai trò cầu nối giữa đặc điểm của nền tảng và ý định giao dịch trực tuyến. Trong nghiên cứu này, các yếu tố chất lượng thông tin (Information Quality), độ tin cậy nền tảng (Platform Reliability), an toàn thanh toán (Payment Security), và dịch vụ khách hàng (Customer Service) được xem là các biến khởi tạo tác động gián tiếp đến ý định mua hàng thông qua niềm tin.
Thứ hai, Lý thuyết niềm tin trong TMĐT (Trust Theory in E-commerce). McKnight và cộng sự (2002) phát triển mô hình niềm tin trực tuyến với 4 khía cạnh: khuynh hướng tin tưởng cá nhân, niềm tin vào cơ chế/nền tảng (Institution-based trust), niềm tin vào năng lực, sự chính trực, thiện chí và ý định hành vi dựa trên niềm tin. Các yếu tố nền tảng của TMĐT như chất lượng thông tin, an toàn thanh toán hay dịch vụ khách hàng được coi là tiền đề trực tiếp hình thành niềm tin vào năng lực, sự chính trực, thiện chí, từ đó dẫn đến ý định hành vi dựa trên niềm tin được phản ánh trong hành vi mua hàng trực tuyến.
Sự tích hợp giữa TAM mở rộng và Lý thuyết niềm tin trong TMĐT cho phép nghiên cứu này vừa nắm bắt được cơ chế chấp nhận công nghệ, vừa nhấn mạnh vai trò trung tâm của niềm tin trong việc kết nối các yếu tố nền tảng với hành vi tiêu dùng. Đây là khung lý thuyết phù hợp để phân tích hành vi mua sắm trực tuyến trong bối cảnh thị trường mới nổi như Việt Nam.
MÔ HÌNH, GIẢ THUYẾT VÀ PHƯƠNG PHÁP NGHIÊN CỨU
Mô hình nghiên cứu
Dựa trên tổng quan nghiên cứu, tác giả đề xuất mô hình nghiên cứu như Hình 1.
Hình 1: Mô hình nghiên cứu
![]() |
| Nguồn: Đề xuất của tác giả |
Giả thuyết nghiên cứu
Theo McKnight và cộng sự (2002), niềm tin được hình thành dựa trên sự nhận thức về tính minh bạch và chính xác trong thông tin. Trong TMĐT, người tiêu dùng phụ thuộc vào thông tin mô tả sản phẩm, đánh giá từ khách hàng khác và cam kết từ nhà bán hàng. Pavlou (2003) lập luận rằng thông tin đầy đủ, đáng tin cậy làm giảm sự bất cân xứng thông tin, từ đó thúc đẩy niềm tin. Do vậy, giả thuyết được đặt ra như sau:
H1a: Chất lượng thông tin có ảnh hưởng tích cực đến Niềm tin của khách hàng trong TMĐT.
Độ tin cậy nền tảng phản ánh sự ổn định kỹ thuật, khả năng xử lý giao dịch, cũng như chính sách bảo vệ người tiêu dùng. Trong mô hình TAM mở rộng, đây là yếu tố ảnh hưởng gián tiếp đến ý định mua qua niềm tin (Pavlou, 2003). Các nghiên cứu tại Việt Nam cũng cho thấy niềm tin gắn chặt với trải nghiệm tích cực từ nền tảng, chẳng hạn như việc hệ thống vận hành trơn tru và các chính sách rõ ràng giúp khách hàng an tâm hơn (Nam và Nguyen, 2022). Vì vậy, giả thuyết được đặt ra là:
H1b: Độ tin cậy nền tảng có ảnh hưởng tích cực đến Niềm tin của khách hàng trong TMĐT.
Theo Lý thuyết niềm tin, cơ chế bảo mật và hệ thống thanh toán an toàn là yếu tố làm tăng niềm tin thể chế (McKnight và cộng sự, 2002). Pavlou (2003) bổ sung rằng người tiêu dùng trực tuyến chỉ sẵn sàng giao dịch khi cảm thấy các rủi ro tài chính được kiểm soát. Tại Việt Nam, nghiên cứu của Vu và cộng sự (2024), Hoang va Hoang (2024) cho thấy niềm tin vào hệ thống thanh toán an toàn là yếu tố then chốt thúc đẩy ý định sử dụng ví điện tử. Như vậy, giả thuyết được đặt ra như sau:
H1c: An toàn thanh toán có ảnh hưởng tích cực đến Niềm tin của khách hàng trong TMĐT.
Theo Gefen và cộng sự (2003), dịch vụ khách hàng hiệu quả phản ánh thiện chí và chính trực của doanh nghiệp, từ đó nâng cao niềm tin. Trong TMĐT, chính sách đổi trả minh bạch và hỗ trợ sau bán hàng giúp giảm rủi ro cảm nhận, góp phần duy trì niềm tin dài hạn. Các nghiên cứu trong bối cảnh Việt Nam cho thấy chất lượng dịch vụ là một trong những yếu tố quyết định lòng tin và hành vi tiếp tục sử dụng nền tảng. Vì vậy, tác giả đặt ra giả thuyết sau:
H1d: Dịch vụ khách hàng có ảnh hưởng tích cực đến Niềm tin của khách hàng trong TMĐT.
Trong mô hình TAM mở rộng, niềm tin được xác định là biến số trung tâm, kết nối các đặc điểm của nền tảng với ý định hành vi (Pavlou, 2003). McKnight và cộng sự (2002) cũng chứng minh rằng khi niềm tin tăng, người tiêu dùng sẵn sàng chấp nhận rủi ro và quyết định giao dịch. Do đó, tác giả đặt ra giả thuyết là:
H2: Niềm tin của khách hàng có ảnh hưởng tích cực đến Ý định mua hàng trực tuyến.
Thông tin minh bạch và chính xác tạo ra sự tin cậy vào sản phẩm và người bán, nhưng chỉ thông qua niềm tin, yếu tố này mới thực sự chuyển hóa thành hành vi tiêu dùng (McKnight và cộng sự, 2002). Do đó, niềm tin được kỳ vọng là biến trung gian trong mối quan hệ này. Từ đó tác giả đặt ra giả thuyết sau:
H3a: Niềm tin đóng vai trò trung gian giữa Chất lượng thông tin và Ý định mua hàng trực tuyến.
Mặc dù độ tin cậy nền tảng có thể giúp khách hàng cảm thấy yên tâm hơn về mặt kỹ thuật, song chính niềm tin mới là cơ chế thúc đẩy ý định mua. Pavlou (2003) nhấn mạnh niềm tin là cầu nối giữa các yếu tố kỹ thuật của nền tảng và hành vi giao dịch thực tế. Do đó, giả thuyết được đề xuất là:
H3b: Niềm tin đóng vai trò trung gian giữa Độ tin cậy nền tảng và Ý định mua hàng trực tuyến.
Các giải pháp bảo mật chỉ có thể khuyến khích khách hàng mua hàng khi chúng nâng cao niềm tin của họ đối với nền tảng. Nghiên cứu của Vu và cộng sự (2024) tại Hà Nội cho thấy an toàn thanh toán ảnh hưởng đến ý định sử dụng ví điện tử thông qua niềm tin của người tiêu dùng. Vì vậy có thể đưa ra giả thuyết như sau:
H3c: Niềm tin đóng vai trò trung gian giữa An toàn thanh toán và Ý định mua hàng trực tuyến.
Dịch vụ khách hàng hiệu quả làm tăng sự tin tưởng, và chính niềm tin này thúc đẩy hành vi mua lặp lại hoặc duy trì sử dụng nền tảng. Gefen và cộng sự (2003) khẳng định mối quan hệ giữa dịch vụ khách hàng và hành vi mua hàng chỉ trở nên rõ ràng khi có sự hiện diện của niềm tin. Do đó giả thuyết được đề xuất là:
H3d: Niềm tin đóng vai trò trung gian giữa Dịch vụ khách hàng và Ý định mua hàng trực tuyến.
Phương pháp nghiên cứu
Nghiên cứu sử dụng phương pháp định lượng nhằm kiểm định các giả thuyết về niềm tin trong TMĐT. Thang đo Likert 5 điểm được xây dựng dựa trên các nghiên cứu trước và hiệu chỉnh phù hợp với bối cảnh Việt Nam.
Dữ liệu được thu thập từ 350 người tiêu dùng đã từng mua sắm trên các sàn TMĐT lớn tại Việt Nam, theo phương pháp chọn mẫu thuận tiện. Phân tích dữ liệu thực hiện bằng phần mềm SPSS 26 và Smart PLS 4. Các bước gồm: kiểm định độ tin cậy (Cronbach’s Alpha), phân tích nhân tố (EFA, CFA), kiểm định giá trị hội tụ và phân biệt, sau đó xây dựng mô hình SEM. Cuối cùng, phân tích bootstrap được dùng để đánh giá vai trò trung gian của niềm tin. Nghiên cứu sử dụng cách viết số thập phân theo chuẩn quốc tế.
KẾT QUẢ NGHIÊN CỨU
Kiểm định độ tin cậy thang đo
Kết quả cho thấy tất cả các biến quan sát đều có hệ số tương quan biến - tổng phù hợp cho các bước tiếp theo của nghiên cứu (≥ 0.3). Đồng thời, các thang đo có giá trị Cronbach’s Alpha đều ≥ 0.7, đáp ứng yêu cầu về độ tin cậy của thang đo.
Phân tích nhân tố khám phá (EFA)
Phân tích hệ số tải cho thấy IQ1 = 0.10 < 0.5, vì vậy tiến hành loại bỏ IQ1. Sau khi chạy lại mô hình ta có kết quả với hệ số KMO = 0.832 > 0, mức ý nghĩa sig = 0.000 < 0.05, phương sai trích = 69.736% tại Eigenvalue = 1.148, đồng thời tất cả các biến đều có hệ số tải nhân tố đạt yêu cầu (> 0.5).
Bảng 1: KMO và kiểm định Bartlett's Test
| Kaiser-Meyer-Olkin Measure of Sampling Adequacy. | .832 | |
| Bartlett's Test of Sphericity | Approx. Chi-Square | 4816.524 |
| Df | 300 | |
| Sig. | .000 | |
Nguồn: Kết quả phân tích từ SPSS 26
Như vậy, kết quả phân tích EFA của các biến độc lập và biến phụ thuộc là phù hợp và có thể sử dụng kết quả này cho phân tích hồi quy ở bước tiếp theo.
Đánh giá mô hình đo lường kết quả
Chất lượng biến quan sát: phân tích hệ số tải ngoài cho thấy, PR1 = 0,698 và PR2 = 0.692 đều < 0.7 (Hair, 2014), vì vậy tiến hành loại bỏ PR1, PR2 và chạy lại mô hình.
Độ tin cậy thang đo: kết quả phân tích cho thấy tất cả các giá trị của hệ số độ tin cậy tổng hợp (CR) đều > 0.7 và giá trị hệ số phương sai trung bình được trích (AVE) đều > 0.5. Do vậy các thang đo đều có độ tin cậy cao.
Kiểm định giá trị hội tụ: phân tích cho thấy tất cả các hệ số tải ngoài lần 2 của từng biến quan sát cao hơn 0.753 và các giá trị hệ số phương sai trung bình được trích đều > 0.5. Như vậy, mô hình thoả mãn điều kiện giá trị hội tụ.
Giá trị phân biệt: kết quả phân tích cho thấy giá trị HTMT của các biến < 0.9 nên kết luận các yếu tố có sự phân biệt tốt.
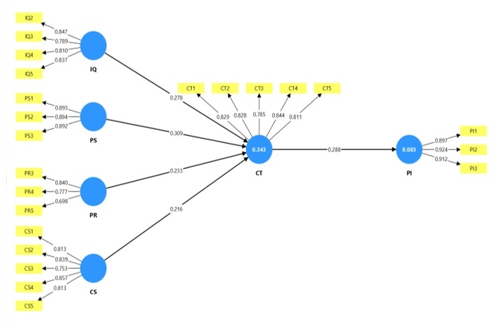
Mô hình cấu trúc tuyến tính SEM
Kết quả cho thấy An toàn thanh toán (β = 0.309, p < 0.001) và Chất lượng thông tin (β = 0.278, p < 0.001) là 2 yếu tố ảnh hưởng mạnh nhất. Niềm tin có tác động đáng kể đến Ý định mua hàng trực tuyến (β = 0.288, p < 0.001).
Hình 2: Mô hình cấu trúc tuyến tính
![]() |
| Nguồn: Kết quả phân tích từ Smart PLS 4 |
Kiểm tra hiện tượng đa cộng tuyến: các hệ số VIF < 5, không xảy ra hiện tượng đa cộng tuyến.
Kiểm định ý nghĩa của các hệ số hồi quy trong mô hình: từ Bảng 2 có thể thấy các giá trị P của các tác động đều < 0.05, do vậy các tác động này đều có ý nghĩa thống kê.
Bảng 2: Giá trị hệ số các mối quan hệ tác động tổng hợp
|
| Hệ số tác động chuẩn hóa (O) | Hệ số tác động chuẩn hóa trung bình (M) | Độ lệch chuẩn (STDEV) | Kiểm định t (|O/STDEV|) | Mức ý nghĩa của kiểm định t (P values) |
| CS -> CT | 0.216 | 0.218 | 0.052 | 4.145 | 0.000 |
| CS -> PI | 0.062 | 0.064 | 0.024 | 2.639 | 0.008 |
| CT -> PI | 0.288 | 0.289 | 0.063 | 4.556 | 0.000 |
| IQ -> CT | 0.278 | 0.280 | 0.055 | 5.040 | 0.000 |
| IQ -> PI | 0.080 | 0.083 | 0.030 | 2.642 | 0.008 |
| PR -> CT | 0.233 | 0.238 | 0.056 | 4.175 | 0.000 |
| PR -> PI | 0.067 | 0.068 | 0.021 | 3.259 | 0.001 |
| PS -> CT | 0.309 | 0.308 | 0.050 | 6.162 | 0.000 |
| PS -> PI | 0.089 | 0.088 | 0.022 | 4.024 | 0.000 |
Nguồn: Kết quả phân tích từ Smart PLS 4
Kết quả Bảng 3 cho thấy, giá trị P của các tác động gián tiếp riêng biệt < 0.05, nên yếu tố Niềm tin (CT) đóng vai trò trung gian trong mối quan hệ giữa các yếu tố tiền đề (IQ, PR, PS, CS) và Ý định mua hàng trực tuyến (PI).
Bảng 3: Giá trị hệ số các mối quan hệ tác động gián tiếp riêng
|
| Hệ số tác động chuẩn hóa (O) | Hệ số tác động chuẩn hóa trung bình (M) | Độ lệch chuẩn (STDEV) | Kiểm định t (|O/STDEV|) | Mức ý nghĩa của kiểm định t (P values) |
| CS -> CT -> PI | 0.062 | 0.064 | 0.024 | 2.639 | 0.008 |
| IQ -> CT -> PI | 0.080 | 0.083 | 0.030 | 2.642 | 0.008 |
| PR -> CT -> PI | 0.067 | 0.068 | 0.021 | 3.259 | 0.001 |
| PS -> CT -> PI | 0.089 | 0.088 | 0.022 | 4.024 | 0.000 |
Nguồn: Kết quả phân tích từ Smart PLS 4
THẢO LUẬN
Kết quả nghiên cứu khẳng định niềm tin là yếu tố then chốt trong hành vi mua sắm trực tuyến của người tiêu dùng tại các thị trường mới nổi, đặc biệt là Việt Nam. Các phát hiện thực nghiệm cung cấp một số điểm nổi bật cần như sau:
Thứ nhất, An toàn thanh toán là yếu tố có ảnh hưởng mạnh nhất đến Niềm tin của người tiêu dùng (β = 0.309). Kết quả này phản ánh thực tế đặc thù của thị trường Việt Nam, nơi rủi ro về gian lận thanh toán, lộ thông tin cá nhân và sự thiếu minh bạch trong giao dịch điện tử vẫn là mối quan ngại lớn. Điều này tương đồng với các nghiên cứu quốc tế, nhưng đồng thời phản ánh, ở các nền kinh tế mới nổi, người tiêu dùng thường có xu hướng đặt nặng vấn đề bảo mật hơn so với các yếu tố khác. Như vậy, để xây dựng và duy trì niềm tin, các doanh nghiệp TMĐT cần đầu tư mạnh mẽ vào công nghệ bảo mật, mã hóa dữ liệu và các chính sách hoàn tiền nhằm giảm thiểu rủi ro cảm nhận.
Thứ hai, Chất lượng thông tin có tác động đáng kể đến Niềm tin (β = 0.278). Người tiêu dùng kỳ vọng các nền tảng TMĐT cung cấp thông tin sản phẩm chính xác, minh bạch và đầy đủ để có cơ sở đưa ra quyết định mua hàng. Thực tiễn cho thấy nhiều vụ khiếu nại tại Việt Nam liên quan đến thông tin sai lệch hoặc không đầy đủ về sản phẩm, do đó việc chuẩn hóa nội dung mô tả sản phẩm và xây dựng hệ thống đánh giá khách quan từ người mua trước là biện pháp hữu hiệu giúp tăng cường niềm tin.
Thứ ba, Độ tin cậy nền tảng và dịch vụ khách hàng có tác động tích cực nhưng mức độ thấp hơn 2 yếu tố trên. Điều này cho thấy người tiêu dùng quan tâm trước hết đến sự an toàn và minh bạch, sau đó mới chú ý đến sự ổn định của hệ thống và dịch vụ hậu mãi. Tuy nhiên, trong dài hạn, độ tin cậy nền tảng và chất lượng dịch vụ lại đóng vai trò duy trì niềm tin, đặc biệt liên quan đến hành vi mua lặp lại.
Thứ tư, kết quả kiểm định trung gian cho thấy Niềm tin giữ vai trò cầu nối quan trọng giữa các yếu tố tiền đề (Chất lượng thông tin, Độ tin cậy nền tảng, An toàn thanh toán, Dịch vụ khách hàng) và Ý định mua hàng trực tuyến. Tác động gián tiếp này có ý nghĩa thống kê và giá trị lớn, khẳng định giả thuyết lý thuyết rằng niềm tin chính là biến trung tâm điều chỉnh mối quan hệ giữa đặc điểm nền tảng TMĐT và hành vi tiêu dùng. Như vậy, nếu thiếu đi niềm tin, các nỗ lực cải thiện về công nghệ hay dịch vụ khó có thể chuyển hóa thành hành vi mua sắm thực tế.
KẾT LUẬN
Nghiên cứu cung cấp bằng chứng thực nghiệm quan trọng về vai trò trung tâm của niềm tin trong TMĐT, đặc biệt trong bối cảnh thị trường mới nổi như Việt Nam. Kết quả phân tích cho thấy niềm tin không chỉ là yếu tố trực tiếp thúc đẩy ý định mua hàng trực tuyến, mà còn giữ vai trò trung gian kết nối 4 yếu tố nền tảng gồm: chất lượng thông tin, độ tin cậy nền tảng, an toàn thanh toán và dịch vụ khách hàng với hành vi tiêu dùng.
Về mặt lý thuyết, nghiên cứu bổ sung bằng chứng cho các mô hình niềm tin trong TMĐT. Về mặt thực tiễn, các phát hiện gợi ý rằng doanh nghiệp cần ưu tiên đầu tư vào giải pháp bảo mật, minh bạch hóa thông tin sản phẩm, nâng cao độ tin cậy nền tảng và cải thiện dịch vụ hậu mãi nhằm xây dựng niềm tin bền vững với khách hàng.
Tài liệu tham khảo:
1. Bộ Công Thương (2024). Thị trường thương mại điện tử B2C Việt Nam tăng khoảng 20%. https://www.vietnam.vn/en/thi-truong-thuong-mai-dien-tu-b2c-viet-nam-tang-khoang-20.
2. Gefen, D., Karahanna, E., & Straub, D. W (2003). Trust and TAM in online shopping: An integrated model. MIS Quarterly, 27(1), 51-90.https://doi.org/10.2307/30036519.
3. Hair, J. F., Black, W. C., Babin, B. J., & Anderson, R. E (2014). Multivariate data analysis: Pearson new international edition. Essex: Pearson Education Limited, 1(2).
4. Hoang, M., & Hoang, S (2024). Consumer trust’s impact towards continuance usage intention regarding biometric authentication for digital payment of Gen Z in Ho Chi Minh City: The mediating role of perceived risk. VNUHCM Journal of Economics - Law and Management, 8(4), 5790-5806. https://doi.org/10.32508/stdjelm.v8i4.1494.
5. McKnight, D. H., Choudhury, V., & Kacmar, C (2002). Developing and validating trust measures for e-commerce: An integrative typology. Information Systems Research, 13(3), 334-359. https://doi.org/10.1287/isre.13.3.334.81
6. Nam, T. H., & Nguyen, M. D (2022). Factors affecting the service quality of e-commerce platforms in the period of COVID-19 in Vietnam. International Journal of Business and Economics Research, 11(4), 210-216. https://doi.org/10.11648/j.ijber.20221104.12.
7. Pavlou, P. A (2003). Consumer acceptance of electronic commerce: Integrating trust and risk with the Technology Acceptance Model. International Journal of Electronic Commerce, 7(3), 101-134. https://doi.org/10.1080/10864415.2003.11044275.
8. Thời báo Tài chính Việt Nam (2024). Vietnam’s e-commerce hits US$25 billion in 2024. https://thoibaotaichinhvietnam.vn/viet-nams-e-commerce-hits-us-25-billion-in-2024-168262.html.
9. VCCI. (2024). Vietnam e-commerce sales to hit 15.4 billion in 2025. VCCI News. https://en.vcci.com.vn/vietnam-e-commerce-sales-to-hit-15-4-billion-in-2025.
10. Vu, H. C. M., Nguyen, C. H., Lien, T. N., & Tran, T. T (2024). A study on the impacts of safety and security on consumers’ intention to use electronic wallets in Hanoi. Innovative Marketing, 20(4), 85-99. https://doi.org/10.21511/im.20(4).2024.08.
11. UNCTAD (2021). Global E-Commerce Jumps to $26.7 Trillion, COVID-19 Boosts Online Retail Sales. United Nations Conference on Trade and Development. https://unctad.org/news/global-e-commerce-jumps-267-trillion-covid-19-boosts-online-sales
| Ngày nhận bài: 18/9/2025; Ngày hoàn thiện biên tập: 20/10/2025; Ngày duyệt đăng: 21/10/2025 |


Bình luận