Ảnh hưởng của mạng xã hội và người nổi tiếng đến ý định mua các sản phẩm làm đẹp tự nhiên
Bùi Văn Tiến
Học viện Thanh thiếu niên Việt Nam
Email: tienbuivnu@gmail.com
Tóm tắt
Nghiên cứu này xem xét ảnh hưởng của mạng xã hội và các ca sĩ nổi tiếng đến ý định mua hàng của người tiêu dùng trong lĩnh vực mỹ phẩm tự nhiên. Phân tích dữ liệu từ 308 người tham gia tại Hà Nội sử dụng mô hình PLS-SEM, kết quả cho thấy, vẻ đẹp của người nổi tiếng tăng cường độ tin cậy, từ đó thúc đẩy ý định mua hàng. Mạng xã hội có tác động tích cực đến độ tin cậy, chất lượng cảm nhận và quyết định mua hàng. Độ tin cậy của người nổi tiếng cũng nâng cao nhận thức về sản phẩm, phù hợp với khung lý thuyết SOR. Những kết quả này cung cấp các hướng dẫn thực tiễn cho nhà quản lý xây dựng chiến lược tiếp thị hiệu quả hơn.
Từ khoá: Khung SOR, ngành công nghiệp làm đẹp, ý định mua hàng
Summary
This study examines the influence of social media and celebrity endorsements on consumer purchase intentions in the natural cosmetics sector. Analyzing data from 308 participants in Ha Noi using the PLS-SEM model, the results reveal that celebrity attractiveness enhances credibility, which in turn strengthens purchase intention. Social media positively affects credibility, perceived quality, and purchase decisions. Celebrity credibility also improves product perception, aligning with the SOR theoretical framework. These findings provide practical guidance for managers to develop more effective marketing strategies.
Keywords: SOR framework, beauty industry, purchase intention
GIỚI THIỆU
Các sản phẩm chăm sóc sắc đẹp tự nhiên, thân thiện với môi trường ngày càng phổ biến, nhờ khả năng dưỡng ẩm, chống lão hóa và bảo vệ UV, được làm từ thành phần hữu cơ không hóa chất, phù hợp xu hướng mỹ phẩm sạch và xanh toàn cầu (Hossain và cộng sự, 2025). Nhu cầu về sản phẩm lành mạnh, bền vững đã thúc đẩy xu hướng làm đẹp tự nhiên (Ali và cộng sự, 2023). Sự kết hợp giữa sức khỏe và bền vững đã định hình lại ngành công nghiệp, khuyến khích các phương pháp sản xuất xanh hơn.
Người nổi tiếng với sức hấp dẫn và độ tin cậy là công cụ tiếp thị quan trọng, ảnh hưởng đến nhận thức và quyết định mua hàng của người tiêu dùng (Lili và cộng sự, 2022). Phương tiện truyền thông xã hội khuếch đại hiệu ứng này thông qua độ tin cậy và sự tương tác, thúc đẩy niềm tin và chất lượng cảm nhận (Abbas và cộng sự, 2023).
Mặc dù các nghiên cứu trước đây đã xem xét các yếu tố này một cách riêng biệt, nhưng không có nghiên cứu nào tích hợp các đặc điểm của người nổi tiếng, ảnh hưởng của phương tiện truyền thông xã hội, độ tin cậy và chất lượng cảm nhận để đánh giá tác động kết hợp của chúng đối với quyết định mua hàng.
Trong bối cảnh thị trường làm đẹp ngày càng phát triển, xu hướng tiêu dùng các sản phẩm làm đẹp tự nhiên tại Việt Nam ngày càng tăng, do người tiêu dùng ưu tiên sản phẩm có nguồn gốc rõ ràng, an toàn và thân thiện môi trường. Đồng thời, sự bùng nổ của mạng xã hội đã thay đổi cách tiếp cận thông tin, truyền tải thông điệp về sản phẩm và ảnh hưởng đến hành vi tiêu dùng. Tuy nhiên, tại Việt Nam, hiện vẫn còn thiếu các nghiên cứu về tác động của mạng xã hội và người nổi tiếng đối với ý định mua các sản phẩm làm đẹp tự nhiên. Vì vậy, nghiên cứu này nhằm khám phá ảnh hưởng của các yếu tố đó đến ý định mua hàng của người tiêu dùng Việt Nam, giúp các doanh nghiệp xây dựng chiến lược marketing số hiệu quả hơn trong môi trường hiện nay.
CƠ SỞ LÝ THUYẾT VÀ PHƯƠNG PHÁP NGHIÊN CỨU
Khung lý thuyết và giả thuyết nghiên cứu
Trong khung SOR, sự ủng hộ của người nổi tiếng và mạng xã hội ảnh hưởng đến nhận thức về sản phẩm làm đẹp tự nhiên (Hossain và cộng sự, 2025). Người nổi tiếng có thể tạo ra sự hấp dẫn, tăng mức độ tin tưởng và cảm xúc, trong khi nội dung mạng xã hội tác động qua đánh giá cộng đồng nhưng gặp giới hạn về kiến thức và quá tải thông tin (Abbas và cộng sự, 2023). Độ tin cậy và chất lượng cảm nhận trung gian ảnh hưởng đến ý định mua, với sự tự tin và cảm xúc thúc đẩy quyết định đó (Hudders và cộng sự, 2022). Tóm lại, các yếu tố này hình thành hành vi tiêu dùng sản phẩm tự nhiên.
Các nghiên cứu cho thấy rằng, người nổi tiếng hấp dẫn nâng cao thái độ đối với mỹ phẩm xanh (Lili và cộng sự, 2022), củng cố mối liên kết cảm xúc (Gilal và cộng sự, 2020) và cải thiện nhận thức cũng như hình ảnh thương hiệu. Những phát hiện này gợi ý rằng, sức hấp dẫn không chỉ thúc đẩy sự quan tâm, mà còn làm tăng độ tin cậy cảm nhận. Do đó, giả thuyết được đề xuất là:
H1: Sức hấp dẫn của người nổi tiếng ảnh hưởng tích cực đến Độ tin cậy trong quảng cáo sản phẩm làm đẹp tự nhiên.
Mạng xã hội ảnh hưởng đáng kể đến lòng tin của người tiêu dùng đối với các lời chứng thực sản phẩm. Các nghiên cứu cho thấy, các yếu tố như: độ tin cậy, sự tương tác của người dùng và chất lượng nội dung trên các nền tảng xã hội nâng cao nhận thức về độ tin cậy (Abbas và cộng sự, 2023). Nội dung do người dùng tạo ra và cảm nhận về sự hòa nhập xã hội cũng làm tăng sự tin tưởng. Dựa trên những phát hiện này, tác giả đề xuất giả thuyết:
H2a: Ảnh hưởng của mạng xã hội có tác động tích cực đến Độ tin cậy trong các sản phẩm làm đẹp tự nhiên.
Truyền thông xã hội đã trở thành yếu tố quan trọng trong việc ảnh hưởng đến quan điểm và hành vi của khách hàng về chất lượng sản phẩm. Uzir và cộng sự (2020) chỉ ra rằng, sử dụng mạng xã hội làm tăng cảm nhận về giá trị và chất lượng của sản phẩm. Ngoài ra, Abbasi và cộng sự (2024) nhấn mạnh rằng, các tương tác cá nhân hóa và chiến dịch marketing dựa trên địa điểm có thể nâng cao cảm nhận về chất lượng từ phía người tiêu dùng. Dựa trên các nghiên cứu này, giả thuyết đề xuất là:
H2b: Ảnh hưởng của truyền thông xã hội tích cực nâng cao Cảm nhận về chất lượng sản phẩm chăm sóc sắc đẹp tự nhiên.
Truyền thông xã hội ngày càng đóng vai trò quan trọng trong thúc đẩy hành vi mua hàng, đặc biệt trong lĩnh vực làm đẹp tự nhiên. Nhiều nghiên cứu cho thấy, sự tương tác và uy tín của người ảnh hưởng trên mạng xã hội đều nâng cao ý định mua hàng. Ví dụ, Alcantara-Pilar và cộng sự (2024) chứng minh rằng, các yếu tố như: WOM trên mạng, độ tin cậy của người ảnh hưởng đều ảnh hưởng tích cực đến quyết định mua. Do đó, tác giả đề xuất giả thuyết:
H2c: Ảnh hưởng của truyền thông xã hội tích cực thúc đẩy Ý định mua hàng trong sản phẩm làm đẹp tự nhiên.
Al Mamun và cộng sự (2023) cũng chỉ ra rằng, sự tin tưởng của người nổi tiếng giúp thúc đẩy ý định mua và sẵn sàng trả giá cao hơn cho các sản phẩm chăm sóc tự nhiên. Nghiên cứu của Lili và cộng sự (2022) cũng xác nhận rằng, độ tin cậy và chuyên môn của người nổi tiếng đều ảnh hưởng tích cực đến ý định mua hàng. Dựa trên các kết quả này, giả thuyết đề xuất là:
H3: Ảnh hưởng của mạng xã hội có tác động tích cực đến Độ tin cậy của người nổi tiếng.
Hudders và cộng sự (2022) cho biết, phản ứng của người có ảnh hưởng đối với các bình luận tiêu cực ảnh hưởng đến độ tin cậy của họ và từ đó tác động đến cảm nhận về chất lượng sản phẩm mà họ quảng bá. Dựa trên nghiên cứu này, có thể khẳng định rằng, độ tin cậy đóng vai trò then chốt trong việc hình thành cảm nhận về chất lượng sản phẩm. Trong lĩnh vực sản phẩm chăm sóc sắc đẹp tự nhiên, nơi người ảnh hưởng và các hình thức tiếp thị qua người ảnh hưởng rất phổ biến, sự tin tưởng vào nguồn đề xuất là yếu tố quyết định. Vì vậy, tác giả đề xuất giả thuyết:
H4a: Độ tin cậy có ảnh hưởng tích cực đến Cảm nhận về chất lượng của sản phẩm chăm sóc sắc đẹp tự nhiên.
Liao và cộng sự (2022) chứng minh rằng, chất lượng dịch vụ cảm nhận trực tiếp ảnh hưởng đến ý định mua hàng, nhấn mạnh tầm quan trọng của cảm nhận về chất lượng trong quyết định của người tiêu dùng. Tosun và Tosun (2024) cho biết, khách hàng có xu hướng mua những sản phẩm chất lượng cao nếu họ có ấn tượng tích cực về chúng. Dựa trên các nghiên cứu này, giả thuyết đề xuất là:
H4b: Cảm nhận về chất lượng ảnh hưởng tích cực đến Ý định mua hàng của các sản phẩm chăm sóc sắc đẹp tự nhiên.
Tikhomirova và cộng sự (2021) cho thấy rằng, các đặc điểm cá nhân và văn hóa, bao gồm cảm nhận về độ tin cậy, ảnh hưởng lớn đến ý định mua hàng trong bối cảnh thương mại điện tử. Fernandes Crespo và Tille (2024) xác nhận rằng, độ tin cậy của người ảnh hưởng trong mạng xã hội đóng vai trò quan trọng trong việc nâng cao khả năng ảnh hưởng và thúc đẩy ý định mua hàng của người tiêu dùng. Dựa trên các nghiên cứu này, giả thuyết đề xuất là:
H5: Độ tin cậy có ảnh hưởng tích cực đến Ý định mua hàng của các sản phẩm chăm sóc sắc đẹp tự nhiên.
Dựa trên mô hình lý thuyết SOR, các nghiên cứu thực nghiệm có liên quan và các giả thuyết, tác giả xây dựng mô hình nghiên cứu tại Hình 1.
Hình 1: Mô hình nghiên cứu đề xuất
![]() |
Nguồn: Tác giả đề xuất
Phương pháp nghiên cứu
Các biến trong mô hình nghiên cứu được kế thừa từ các nghiên cứu trước đó (Bảng 1).
Bảng 1: Thang đo của các biến trong mô hình nghiên cứu
| Tên biến | Nguồn |
|---|---|
| Sức hấp dẫn của người nổi tiếng (HD) | Lili và cộng sự (2022) |
| Uy tín của người nổi tiếng (UT) | Gani và cộng sự (2023) |
| Ảnh hưởng của mạng xã hội (SM) | Sharma và cộng sự (2022) |
| Độ tin cậy (DTC) | Lili và cộng sự (2022) |
| Chất lượng cảm nhận (CNCL) | Lili và cộng sự (2022) |
| Ý định mua hàng (YD) | Yones và Muthaiyah (2023) |
Nguồn: Tác giả tổng hợp
Để dịch bảng câu hỏi từ tiếng Anh sang tiếng Việt, tác giả dùng phương pháp dịch ngược. Một chuyên gia dịch sang tiếng Việt, sau đó một chuyên gia song ngữ không biết mục đích nghiên cứu đã dịch ngược trở lại tiếng Anh. Dữ liệu thu thập từ tháng 5 đến tháng 7/2025 qua khảo sát tại Hà Nội, với 322 bảng hỏi; thu về 308 bảng trả lời phù hợp để phân tích. Kết quả cho thấy, nữ chiếm 47.7%, nam 52.3%. Đa số trong độ tuổi 20-30 (58.1%), trình độ cao đẳng chiếm 77.6%. Phần lớn là giới trẻ năng động, thích cập nhật xu hướng làm đẹp (Nghiên cứu sử dụng các viết số thập phân theo chuẩn quốc tế).
Bảng 2: Thống kê mô tả
| Tiêu chí | N | % |
| Giới tính | ||
| Nữ | 147 | 47.7 |
| Nam | 151 | 52.3 |
| Độ tuổi | ||
| Dưới 20 tuổi | 80 | 26 |
| 20 - 30 | 179 | 58.1 |
| 30 - 40 | 42 | 13.6 |
| Trên 40 tuổi | 7 | 2.3 |
| Trình độ học vấn | ||
| THPT | 26 | 8.4 |
| Cao đẳng | 239 | 77.6 |
| Đại học | 41 | 13.3 |
| Sau đại học | 2 | 0.6 |
Nguồn: Tính toán của tác giả
KẾT QUẢ VÀ THẢO LUẬN
Tác giả kiểm tra độ tin cậy hội tụ qua hệ số Cronbach’s Alpha, độ tin cậy tổng hợp, phương sai trung bình và hệ số VIF (Bảng 3). Hầu hết biến đều đạt chuẩn, với hệ số tải nhân tố > 0.6 và VIF < 3, cho thấy mô hình ổn định (Hair và cộng sự, 2019).
Bảng 3: Kết quả của kiểm định độ tin cậy của thang đo
| Biến | Mục | VIF | Hệ số tải | Cronbach’s Alpha | CR | AVE |
|---|---|---|---|---|---|---|
| Sức hấp dẫn của người nổi tiếng | HD1 | 2.089 | 0.835 | 0.836 | 0.882 | 0.600 |
| HD2 | 1.822 | 0.833 | ||||
| HD3 | 1.833 | 0.743 | ||||
| HD4 | 1.718 | 0.760 | ||||
| HD5 | 1.410 | 0.692 | ||||
| Uy tín của người nổi tiếng | UT1 | 1.626 | 0.752 | 0.836 | 0.884 | 0.606 |
| UT2 | 1.863 | 0.810 | ||||
| UT3 | 2.107 | 0.845 | ||||
| UT4 | 1.427 | 0.656 | ||||
| UT5 | 1.878 | 0.813 | ||||
| Ảnh hưởng của mạng xã hội | SM1 | 1.938 | 0.789 | 0.876 | 0.910 | 0.670 |
| SM2 | 2.205 | 0.820 | ||||
| SM3 | 1.707 | 0.737 | ||||
| SM4 | 2.368 | 0.848 | ||||
| SM5 | 2.715 | 0.888 | ||||
| Độ tin cậy | DTC1 | 2.244 | 0.837 | 0.875 | 0.909 | 0.667 |
| DTC2 | 2.185 | 0.839 | ||||
| DTC3 | 2.375 | 0.842 | ||||
| DTC4 | 1.766 | 0.757 | ||||
| DTC5 | 1.933 | 0.805 | ||||
| Chất lượng cảm nhận | CNCL1 | 1.992 | 0.757 | 0.889 | 0.919 | 0.587 |
| CNCL2 | 2.112 | 0.791 | ||||
| CNCL3 | 2.089 | 0.787 | ||||
| CNCL4 | 2.080 | 0.764 | ||||
| CNCL5 | 2.146 | 0.780 | ||||
| CNCL6 | 2.107 | 0.765 | ||||
| CNCL7 | 1.733 | 0.706 | ||||
| CNCL8 | 2.056 | 0.775 | ||||
| Ý định mua hàng | YD1 | 2.104 | 0.834 | 0.889 | 0.919 | 0.693 |
| YD2 | 2.198 | 0.834 | ||||
| YD3 | 2.321 | 0.843 | ||||
| YD4 | 2.099 | 0.822 | ||||
| YD5 | 2.175 | 0.828 |
Nguồn: Tính toán của tác giả
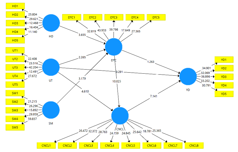
Để ước tính các đường dẫn trong mô hình cấu trúc, tác giả đã sử dụng phương pháp mô hình phương trình cấu trúc bình phương tối thiểu từng phần (PLS-SEM), kết quả trình bày tại Hình 2. Bảng 4 trình bày kết quả của mô hình cấu trúc.
Hình 2: Kết quả ước lượng mô hình PLS-SEM
![]() |
Nguồn: Tác giả trích từ phần mềm PLS-SEM
Bảng 4: Kết quả ước lượng mô hình PLS-SEM
| Các mối quan hệ | Hệ số | Giá trị t | P-value | Kết luận |
| CNCL -> YD | 0.536 | 7.141 | 0.000 | Chấp nhận H4b |
| DTC -> CNCL | 0.584 | 10.025 | 0.000 | Chấp nhận H4a |
| DTC -> YD | 0.400 | 5.889 | 0.000 | Chấp nhận H5 |
| HD -> DTC | 0.199 | 3.655 | 0.000 | Chấp nhận H1 |
| SM -> DTC | 0.227 | 3.179 | 0.002 | Chấp nhận H3 |
| UT -> CNCL | 0.367 | 5.118 | 0.000 | Chấp nhận H2b |
| UT -> DTC | 0.165 | 2.265 | 0.024 | Chấp nhận H2a |
| UT -> YD | 0.228 | 3.616 | 0.000 | Chấp nhận H2c |
Nguồn: Tác giả tính toán
Kết quả phân tích mô hình PLS-SEM cho thấy, tất cả các giả thuyết đều được chấp nhận, với các mối liên hệ tích cực và có ý nghĩa thống kê (p < 0.05). Cụ thể, Sức hấp dẫn của người nổi tiếng có ảnh hưởng tích cực đến Độ tin cậy trong quảng cáo sản phẩm, phù hợp với các nghiên cứu trước đó của Hossain và cộng sự (2025). Hệ số đường dẫn của H1 là 0.536 (p = 0.000), cho thấy rằng, mức độ hấp dẫn của người nổi tiếng càng cao, người tiêu dùng càng cảm nhận được độ tin cậy cao hơn trong các lời chứng thực sản phẩm làm đẹp tự nhiên. Mạng xã hội ảnh hưởng tích cực và có ý nghĩa thống kê đến Độ tin cậy (H2a, hệ số 0.584, p = 0.000) và Cảm nhận về chất lượng sản phẩm (H2b, hệ số 0.400, p = 0.000). Ngoài ra, Ảnh hưởng của mạng xã hội còn thúc đẩy Ý định mua hàng (H2c, hệ số 0.228, p = 0.000), cho thấy vai trò quan trọng của mạng xã hội trong xây dựng niềm tin, nâng cao nhận thức và thúc đẩy hành vi tiêu dùng trong lĩnh vực làm đẹp tự nhiên.
Độ tin cậy của người nổi tiếng ảnh hưởng tích cực đến Ý định mua hàng (hệ số 0.165, p = 0.024) và cảm nhận về Chất lượng sản phẩm (hệ số 0.227, p = 0.002). Mạng xã hội cũng nâng cao độ tin cậy của người nổi tiếng (hệ số 0.199, p = 0.000), thúc đẩy niềm tin và nhận thức về chất lượng sản phẩm trong người tiêu dùng. Cuối cùng, cảm nhận về chất lượng sản phẩm (H4b) có tác động đáng kể đến ý định mua hàng (hệ số 0.228, p = 0.000), phù hợp với các nghiên cứu như của Tosun và Tosun (2024).
KẾT LUẬN
Nghiên cứu khảo sát 308 khách hàng tại Hà Nội và xác nhận rằng, sức hấp dẫn của người nổi tiếng, hoạt động truyền thông xã hội, độ tin cậy của người ảnh hưởng và cảm nhận về chất lượng đều ảnh hưởng tích cực đến ý định mua hàng trong lĩnh vực làm đẹp tự nhiên. Kết quả nhấn mạnh tầm quan trọng của chiến lược marketing dựa trên người ảnh hưởng và truyền thông xã hội để nâng cao niềm tin, cảm nhận về chất lượng và thúc đẩy tiêu dùng.
Các phát hiện của nghiên cứu mang ý nghĩa quan trọng cho nhà quản lý và marketer trong ngành làm đẹp tự nhiên: (i) Lựa chọn người nổi tiếng hấp dẫn, phù hợp để nâng cao độ tin cậy và hình ảnh sản phẩm; (ii) Tăng cường hoạt động truyền thông xã hội qua nội dung hấp dẫn và tương tác để nâng cao nhận thức về chất lượng và độ tin cậy thương hiệu; (iii) Xây dựng và duy trì độ tin cậy của người ảnh hưởng bằng các hoạt động hợp tác uy tín và kiến thức vững chắc để thúc đẩy quyết định mua hàng của khách hàng.
Tài liệu tham khảo:
1. Abbas, S., Alnoor, A., Yin, T. S., Sadaa, A. M., Muhsen, Y. R., Khaw, K. W., and Ganesan, Y. (2023). Antecedents of trustworthiness of social commerce platforms: a case of rural communities using multi group SEM & MCDM methods. Electronic commerce research and applications, 62, 101322.
2. Al Mamun, A., Naznen, F., Yang, Q., Ali, M. H., and Hashim, N. M. H. N. (2023). Modelling the significance of celebrity endorsement and consumer interest on attitude, purchase intention, and willingness to pay a premium price for green skincare products. Heliyon, 9(6), e16765.
3. Alcantara-Pilar, J. M., Rodriguez-Lopez, M. E., Kalinić, Z., and Liebana-Cabanillas, F. (2024). From likes to loyalty: Exploring the impact of influencer credibility on purchase intentions in TikTok. Journal of Retailing and Consumer Services, 78, 103709.
4. Ali, M., Ullah, S., Ahmad, M. S., Cheok, M. Y., and Alenezi, H. (2023). Assessing the impact of green consumption behavior and green purchase intention among millennials toward sustainable environment. Environmental Science and Pollution Research, 30(9), 23335-23347.
5. Fernandes Crespo, C., and Tille, M. (2024). Examining the role of perceived source credibility on social media influencer’s ascribed opinion leadership. Journal of International Consumer Marketing, 36(3), 208-223.
6. Gilal, F. G., Paul, J., Gilal, N. G., and Gilal, R. G. (2020). Celebrity endorsement and brand passion among air travelers: Theory and evidence. International Journal of Hospitality Management, 85, 102347.
7. Hair, J. F., Risher, J. J., Sarstedt, M., and Ringle, C. M. (2019). When to use and how to report the results of PLS-SEM. European business review, 31(1), 2-24.
8. Hossain, M. S., Islam, T., Babu, M. A., Moon, M., Mim, M., Alam, M. T. U., Bhattacharjee, A., Sultana, M. S., and Akter, M. M. (2025). The Influence of Celebrity Credibility, Attractiveness, and Social Media Influence on Trustworthiness, Perceived Quality, and Purchase Intention for Natural Beauty Care Products. Cleaner and Responsible Consumption, 100277.
9. Hudders, L., Lou, C., and de Brabandere, M. (2022). Understanding the impact of influencers’ responses to negative follower comments on the persuasiveness of sponsored Instagram posts. International Journal of Advertising, 41(1), 178-204.
10. Liao, S. H., Hu, D. C., and Chou, H. L. (2022). Consumer perceived service quality and purchase intention: two moderated mediation models investigation. Sage Open, 12(4), 21582440221139469.
11. Lili, Z., Al Mamun, A., Hayat, N., Salamah, A. A., Yang, Q., and Ali, M. H. (2022). Celebrity endorsement, brand equity, and green cosmetics purchase intention among Chinese youth. Frontiers in psychology, 13, 860177.
12. Sharma, M., Banerjee, S., and Paul, J. (2022). Role of social media on mobile banking adoption among consumers. Technological Forecasting and Social Change, 180, 121720.
13. Tikhomirova, A., Huang, J., Chuanmin, S., Khayyam, M., Ali, H., and Khramchenko, D. S. (2021). How culture and trustworthiness interact in different e-commerce contexts: A comparative analysis of consumers' intention to purchase on platforms of different origins. Frontiers in psychology, 12, 746467.
14. Tosun, P. and Tosun, G. (2024). The impact of servitization on perceived quality, purchase intentions and recommendation intentions in the ready-to-wear sector. Journal of Fashion Marketing and Management: An International Journal, 28(3), 460-479.
15. Uzir, M. U. H., Jerin, I., Al Halbusi, H., Hamid, A. B. A., and Latiff, A. S. A. (2020). Does quality stimulate customer satisfaction where perceived value mediates and the usage of social media moderates? Heliyon, 6(12), e05710.
| Ngày nhận bài: 5/9/2025; Ngày hoàn thiện biên tập: 15/9/2025; Ngày duyệt đăng: 30/9/2025 |



Bình luận