Những yếu tố tác động đến việc lựa chọn các điểm đến du lịch bền vững của Gen Z thông qua vai trò trung gian của ý định du lịch có trách nhiệm
TS. Nguyễn Phạm Hạnh Phúc
Email: phucnguyen_kdl@ufm.edu.vn
ThS. Trần Thị Nguyệt Tú, ThS. Trương Minh Hiền
Trường Đại học Tài chính - Marketing
Tóm tắt
Thông qua khảo sát theo phương pháp chọn mẫu ngẫu nhiên 500 du khách đã và đang đến các điểm du lịch có định hướng xanh, bền vững ở TP. Hồ Chí Minh và TP. Cần Thơ, nghiên cứu nhằm khám phá những yếu tố tác động đến hành vi chọn lựa điểm đến du lịch bền vững thông qua ý định du lịch có trách nhiệm của Gen Z - những du khách có những bản sắc cá nhân gắn với trách nhiệm cộng đồng. Kết quả nghiên cứu cho thấy, có sự tác động mạnh mẽ giữa ý định và hành vi lựa chọn điểm đến, trong đó yếu tố Thái độ tác động mạnh nhất đến với Ý định du lịch có trách nhiệm.
Từ khóa: Du lịch bền vững, Gen Z, lựa chọn điểm đến, ý định du lịch
Summary
Using a random sampling method, the study surveyed 500 tourists who have visited or are currently visiting green and sustainable destinations in Ho Chi Minh City and Can Tho City. The research aims to explore the factors influencing sustainable destination choice through the responsible tourism intention of Generation Z-tourists whose personal identities are closely linked to a sense of community responsibility. The findings reveal a strong relationship between intention and actual destination choice, in which attitude exerts the strongest influence on Responsible tourism intention.
Keywords: Sustainable tourism, Generation Z, destination choice, tourism intention
ĐẶT VẤN ĐỀ
Ngành du lịch là nguồn tạo ra doanh thu liên tục cho các quốc gia. Trong bối cảnh sự quan tâm tới các vấn đề môi trường ngày càng tăng cao, các nghiên cứu trước đây chủ yếu tập trung vào việc phát triển sự hiểu biết về đóng góp của khách du lịch vào tính bền vững của môi trường thông qua hành vi của họ (Loureiro và cộng sự, 2022). Prayag và cộng sự (2022) phát hiện ra rằng, tuổi tác có ảnh hưởng đáng kể đến hành vi và thái độ về môi trường, mặc dù không đạt được sự đồng thuận về ảnh hưởng của nhóm thế hệ. Tuy nhiên, những người trẻ thuộc thế hệ Z (Gen Z - những người sinh từ giữa những năm 1990 đến giữa những năm 2000) được mô tả là đặc biệt dễ tiếp thu hành vi có trách nhiệm với môi trường, chủ yếu là do họ tham gia vào các mạng xã hội (Haddouche và Salomone, 2018). Vì thế hệ Z được phát hiện trong các nghiên cứu gần đây thể hiện mức độ khác biệt về hành vi có trách nhiệm với môi trường so với các thế hệ khác, nhưng cũng có sự khác biệt giữa các thế hệ, nên nghiên cứu này nhằm mục đích khám phá những lý do và lời giải thích cơ bản đằng sau thái độ và hành vi của họ.
CƠ SỞ LÝ THUYẾT VÀ GIẢ THUYẾT NGHIÊN CỨU
Lý thuyết Hành vi có kế hoạch trong phân tích hành vi khách du lịch
Lý thuyết Hành vi có kế hoạch (TPB) (Ajzen, 1991) nhằm giải thích cách niềm tin của cá nhân ảnh hưởng đến hành vi của họ. Lý thuyết này bao gồm 3 thành phần chính: (i)Thái độ đối với hành vi: được mô tả là sự đánh giá tích cực hoặc tiêu cực của một cá nhân về mức độ sẵn sàng thực hiện hành vi quan tâm; (ii) Chuẩn mực chủ quan: đề cập đến niềm tin mang tính chuẩn mực của cá nhân về quan điểm hoặc sự đánh giá của người khác đối với việc họ tham gia (hoặc không tham gia) vào một hành vi nào đó; (iii) Nhận thức về khả năng kiểm soát hành vi: là quan điểm của cá nhân về mức độ dễ dàng hay khó khăn khi thực hiện một hành vi nào đó.
TPB cũng là một trong những lý thuyết được các nhà nghiên cứu sử dụng phổ biến nhất để dự đoán ý định và hành vi du lịch (Wang và cộng sự, 2021) và quá trình ra quyết định của du khách trong bối cảnh đại dịch (Pahrudin và cộng sự, 2021). Theo TPB, ý định dẫn đến hành động và ý định này chịu ảnh hưởng bởi thái độ đối với hành vi, chuẩn mực chủ quan và nhận thức về khả năng kiểm soát hành vi (Spyridou và cộng sự, 2023). Từ đó, nhóm tác giả đề xuất giả thuyết như sau:
H1: Thái độ tác động tích cực đến Ý định du lịch có trách nhiệm
H2: Chuẩn chủ quan tác động tích cực đến Ý định du lịch có trách nhiệm.
H3: Nhận thức kiểm soát hành vi tác động tích cực đến Ý định du lịch có trách nhiệm.
Ý định du lịch có trách nhiệm và Hành vi lựa chọn điểm đến du lịch bền vững
Du lịch có trách nhiệm nhằm giảm thiểu các tác động tiêu cực của hoạt động du lịch, đồng thời mang lại lợi ích cho văn hóa, kinh tế, môi trường và xã hội của điểm đến (Gao và cộng sự, 2016). Khái niệm này đã được phân loại theo nhiều cách khác nhau trong các nghiên cứu trước đây. Hu và Sung (2022) đã xác định 4 nhóm hành vi có trách nhiệm riêng biệt, bao gồm: kinh tế, xã hội, văn hóa và môi trường. Trong khi đó, Luo và cộng sự (2020) cho rằng, ý định du lịch có trách nhiệm với trọng tâm là hành vi môi trường, chia thành 2 loại: (1) Hành vi có trách nhiệm với môi trường mang tính tuân thủ, ví dụ như kiềm chế các hành vi dựa trên quy định; (2) Hành vi có trách nhiệm với môi trường mang tính thúc đẩy, như khuyên ngăn người khác tránh các hành vi không phù hợp.
Trong khi đó, hành vi du lịch bền vững đề cập đến những hành động của du khách nhằm giảm thiểu các tác động tiêu cực đến môi trường, xã hội và văn hóa tại điểm đến, đồng thời thúc đẩy các tác động tích cực và hỗ trợ phát triển bền vững cho cộng đồng địa phương (Dalia Streimikiene và cộng sự, 2021). Các yếu tố ảnh hưởng chính bao gồm thái độ, ý định và nhận thức về khả năng kiểm soát hành vi của du khách, vốn đóng vai trò trung tâm trong việc hình thành các hành động có trách nhiệm với môi trường (Fuchs và cộng sự, 2023).
Các nghiên cứu trước cho thấy rằng, 3 chủ đề hành vi chính được xác định như các biến có thể quan sát được đối với hành vi du lịch bền vững, bao gồm: (1) Tiêu dùng tối thiểu (Minimal consumption) đề cập đến nỗ lực của du khách trong việc giảm thiểu việc sử dụng các nguồn tài nguyên không cần thiết, như: tránh lãng phí thực phẩm (Fazal và cộng sự, 2024), giảm tiêu thụ năng lượng (Ren và cộng sự, 2021) hoặc hạn chế sử dụng nhựa dùng một lần (Agrawal và cộng sự, 2023); (2) Mua sắm bền vững (Sustainable buying) bao gồm việc lựa chọn các sản phẩm địa phương, hàng hóa có chứng nhận sinh thái (eco-certified) hoặc các dịch vụ có trách nhiệm với môi trường (Samaddar và Mondal, 2024); (3) Du lịch xanh (Green tourism) bao gồm việc tham gia các hoạt động sinh thái, sử dụng phương tiện giao thông có lượng phát thải thấp và lựa chọn cơ sở lưu trú bền vững (Li và cộng sự, 2024b).
Saleem và cộng sự (2021) phát hiện ra, ý định vẫn là một yếu tố dự đoán trực tiếp và được kiểm chứng đối với hành vi du lịch có trách nhiệm với các điểm đến du lịch. Từ đó, nhóm tác giả đề xuất giả thuyết sau:
H4: Ý định du lịch có trách nhiệm tác động tích cực Hành vi du lịch bền vững.
Truyền miệng điện tử
Theo Serra-Cantallops và cộng sự (2020), truyền miệng điện tử (eWOM) là “một hành động có ý thức và chủ đích, đòi hỏi nỗ lực bổ sung để tham gia tích cực vào việc tạo ra và lan truyền nội dung thông qua các nền tảng kỹ thuật số”, điều này khác với truyền miệng truyền thống (WOM) về bản chất và các yếu tố hình thành. Trong khi WOM thường bắt nguồn từ sự hài lòng của khách hàng (Tsao và Hsieh, 2012), thì eWOM của khách hàng đòi hỏi nhiều hơn cảm xúc hài lòng đơn thuần (Serra-Cantallops và cộng sự, 2020) và phụ thuộc vào mức độ tham gia hành vi của họ trên các mạng xã hội (Chinelato và cộng sự, 2023). Từ đó, nhóm tác giả đề xuất giả thuyết sau:
H5: EWOM là yếu tố có vai trò điều tiết đối với mối quan hệ tác động giữa Ý định du lịch có trách nhiệm và Hành vi lựa chọn điểm đến du lịch bền vững.
MÔ HÌNH NGHIÊN CỨU ĐỀ XUẤT
Từ cơ sở lý thuyết và các giả thuyết trên, nhóm tác giả đề xuất mô hình nghiên cứu như Hình 1.
Hình 1: Mô hình nghiên cứu đề xuất
![]() |
Nguồn: Nhóm tác giả đề xuất
PHƯƠNG PHÁP NGHIÊN CỨU
Nghiên cứu được thực hiện thông qua việc kết hợp 2 phương pháp nghiên cứu định tính và nghiên cứu định lượng. Trong đó, nghiên cứu định tính được thực hiện qua phỏng vấn chuyên sâu với các đối tượng là chuyên gia trong lĩnh vực quản lý du lịch tại các công ty dịch vụ du lịch; chuyên gia nghiên cứu kinh tế du lịch.
Nghiên cứu định lượng chính thức: sử dụng phương pháp chọn mẫu kết hợp định mức với n = 500, là khách du lịch thuộc đối tượng Gen Z đã từng đi du lịch đến các điểm đến du lịch bền vững hoặc đang tham quan tại các điểm đến du lịch bền vững tại TP. Hồ Chí Minh và TP. Cần Thơ. Số phiếu đạt yêu cầu để đưa vào xử lý số liệu là 454 phiếu. Phần mềm PLS-SEM được sử dụng trong việc tiến hành phân tích số liệu ở giai đoạn này.
KẾT QUẢ NGHIÊN CỨU
Kiểm định mô hình đo lường
Bảng 1: Kết quả kiểm định độ tin cậy và giá trị hội tụ của thang đo
| Thang đo (Constructs) | Biến quan sát (Items) | Hệ số tải ngoài (Outer Loading) | Độ tin cậy tổng hợp (CR) | Phương sai trích trung bình (AVE) |
|---|---|---|---|---|
| Thái độ (TD) | 5 | 0,744 - 0,815 | 0,870 | 0,626 |
| Chuẩn chủ quan (CCQ) | 3 | 0,828 - 0,883 | 0,899 | 0,748 |
| Nhận thức về trách nhiệm (NT) | 3 | 0,816 - 0,871 | 0,884 | 0,719 |
| Ý định du lịch có trách nhiệm (YDTN) | 3 | 0,825 - 0,847 | 0,874 | 0,698 |
| Hành vi lựa chọn điểm đến du lịch bền vững (HV) | 6 | 0,826 - 0,845 | 0,904 | 0,703 |
| Truyền miệng điện tử (EWOM) | 4 | 0,802 - 0,870 | 0,868 | 0,687 |
Nguồn: Phân tích từ dữ liệu nghiên cứu
Kết quả tại Bảng 1 cho thấy, các hệ số tải ngoài (Outer Loading), độ tin cậy tổng hợp (CR) và hệ số phương sai trích trung bình (AVE) đều đạt giá trị theo yêu cầu. Do đó, các thang đo trong mô hình nghiên cứu đề xuất đều đạt được giá trị hội tụ.
Theo Bảng 2, chỉ số HTMT được sử dụng để thực hiện việc đánh giá về giá trị phân biệt giữa các thành phần thang đó, theo nghiên cứu của Kline (2015), thì hệ số này phải nhỏ hơn hoặc bằng 0,85, do đó các thang đo trong mô hình nghiên cứu đề xuất đều đạt yêu cầu.
Bảng 2: Hệ số HTMT
| CCQ | EWOM | HV | NT | TD | YDTN | |
|---|---|---|---|---|---|---|
| CCQ | ||||||
| EWOM | 0,282 | |||||
| HV | 0,842 | 0,341 | ||||
| NT | 0,081 | 0,405 | 0,165 | |||
| TD | 0,378 | 0,790 | 0,450 | 0,464 | ||
| YDTN | 0,359 | 0,727 | 0,482 | 0,444 | 0,780 |
Nguồn: Phân tích từ dữ liệu nghiên cứu
Kiểm định mô hình cấu trúc
Giá trị SRMR = 0,074 < 0,1 do đó mô hình nghiên cứu đề xuất được kết luận phù hợp tại không gian nghiên cứu.
Kết quả tại Bảng 3 thể hiện các giá trị đánh giá của mô hình nghiên cứu đề xuất với các giá trị VIF của các biến đều < 3, do đó mô hình nghiên cứu đề xuất không xuất hiện hiện tượng đa cộng tuyến. Hệ số f2 của các biến CCQ, NT, YDTN dao động trong khoảng từ 0,026-0,104 cho thấy, mức độ tác động nhỏ và hệ số f2 của TD có giá trị 0,355 có mức độ tác động lớn. Hệ số R2 là 0,421 điều này cho thấy, 42,1% sự thay đổi của Hành vi lựa chọn điểm đến du lịch bền vững được giải thích bởi các biến độc lập trong mô hình nghiên cứu đề xuất.
Bảng 3: Giá trị VIF, f2, R2
| VIF | R2 | f2 | |
|---|---|---|---|
| TD | 1,312 | 0,355 | |
| CCQ | 1,112 |
| 0,026 |
| NT | 1,191 |
| 0,037 |
| YDTN | 1,470 |
| 0,104 |
| HV |
| 0,421 |
|
Nguồn: Phân tích từ dữ liệu nghiên cứu
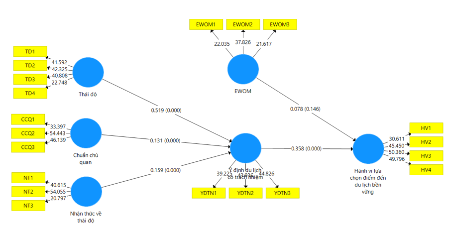
Hình 2: Kết quả mô hình cấu trúc tuyến tính
![]() |
Nguồn: Phân tích từ dữ liệu nghiên cứu
Kết quả từ mô hình cấu trúc tuyến tính (Hình 2) cho thấy mối quan hệ tác động của các biến thành phần đến các yếu tố Thái độ, Chuẩn chủ quan, Nhận thức, Ý định du lịch trách nhiệm cũng như các chỉ số đều đạt yêu cầu.
Bảng 4: Kết quả kiểm định giả thuyết nghiên cứu
| Giả thuyết | Mối quan hệ | Trọng số gốc (O) | Trọng số trung bình (M) | T - Value | P - Values | Kết luận |
|---|---|---|---|---|---|---|
| H1 | TD -> YDTN | 0,519 | 0,523 | 13,762 | 0,000 | Chấp nhận |
| H2 | CCQ -> YDTN | 0,131 | 0,133 | 3,766 | 0,000 | Chấp nhận |
| H3 | NT -> YDTN | 0,159 | 0,157 | 3,750 | 0,000 | Chấp nhận |
| H4 | YDTN -> HV | 0,358 | 0,362 | 7,708 | 0,000 | Chấp nhận |
| H5 | EWOM -> HV | 0,078 | 0,079 | 1,457 | 0,146 | Bác bỏ |
Nguồn: Phân tích từ dữ liệu nghiên cứu
Kết quả ở Bảng 4 cho thấy, các giả thuyết từ H1 đến H4 đều được chấp nhận, tuy nhiên giả thuyết H5 có giá trị p = 0,146 > 0,05 cho thấy biến điều tiết EWOM không đóng vai trò trung gian của mối quan hệ giữa Ý định du lịch trách nhiệm và Hành vi lựa chọn điểm đến du lịch bền vững. Vì vậy, bác bỏ giả thuyết H5.
KẾT LUẬN VÀ HÀM Ý CHÍNH SÁCH
Kết luận
Kết quả nghiên cứu cho thấy, Thái độ, Chuẩn chủ quan, Nhận thức về trách nhiệm có tác động tích cực đến Ý định du lịch có trách nhiệm. Từ đó, Ý định du lịch có trách nhiệm tác động tích cực Hành vi du lịch bền vững.
Hàm ý chính sách
Về Thái độ: (i) Các cơ sở giáo dục cần thực hiện việc tăng cường giáo dục và nhận thức về hành vi có trách nhiệm đối với môi trường, hướng đến tính bền vững theo nhiều cách khác nhau; (2) Cần có nhiều hơn các chương trình truyền hình hướng đến việc hình thành thái độ tích cực đối với du lịch, gắn trách nhiệm cá nhân với cộng đồng địa phương tại điểm đến; (3) Chính quyền địa phương tại điểm đến phối hợp cùng với các doanh nghiệp du lịch áp dụng các chương trình khuyến mãi thông qua việc ưu đãi cho du khách tham gia hoạt động du lịch có trách nhiệm tại điểm đến; (4) Gắn ý định du lịch có trách nhiệm với bản sắc cá nhân, tính cách của Gen Z, thông qua những hoạt động xây dựng thái độ về một lối sống có ý nghĩa, kích thích hành vi lựa chọn các điểm đến du lịch bền vững trong dự định tương lại của du khách Gen Z.
Về Chuẩn chủ quan: (1) Thực hiện các chiến dịch truyền thông và các sự kiện trải nghiệm du lịch bền vững thông qua các việc làm cụ thể và thiết thực tại điểm đến, qua đó truyền tải thông điệp rằng du lịch có trách nhiệm là hành vi được xã hội công nhận và khuyến khích; (2) Khai thác sức ảnh hưởng từ các nền tảng trực tuyến, tận dụng các hiệu ứng lan tỏa những những người có ảnh hưởng trong lĩnh vực du lịch, để thúc đẩy ý định du lịch có trách nhiệm; (3) Các điểm đến du lịch cũng nên có các hoạt động phong phú và đa dạng để du khách có cơ hội trải nghiệm và tham gia các hoạt động với cộng đồng địa phương.
Về nhận thức hành vi: Việc nâng cao nhận thức tích cực của Gen Z về du lịch có trách nhiệm đóng vai trò nền tảng trong việc thúc đẩy ý định và hành vi bền vững. Do đó, bên cạnh việc truyền thông về trách nhiệm của Gen Z trong việc tạo tác động tích cực tại các điểm đến du lịch, cần nhấn mạnh thông qua các hoạt động trực quan về những sự thay đổi của môi trường tại điểm đến như khai thác quá mức tài nguyên, ô nhiễm để Gen Z có những nhận thức về tính cấp bách cần phải thay đổi nhận thức về những hành vi thiết thực và có trách nhiệm.
Tài liệu tham khảo:
1. Agrawal, M., Kalia, P., Nema, P., Zia, A., Kaur, K., John, H., B. (2023). Evaluating the influence of government initiatives and social platforms on green practices of Gen Z: the mediating role of environmental awareness and consciousness. Clean. Respons. Consumpt. 8.100109, https://doi.org/10.1016/j.clrc.2023.100109
2. Ajzen, I. (1991). The theory of planned behavior. Organizational Behavior and Human Decision Processes, 50(2), 179-211. https://doi.org /10.1016/0749-5978(91)90020-T
3. Chinelato, F. B., Oliveira, A. S.d., & Souki, G. Q. (2023). Do satisfied customers recommend restaurants? The moderating effect of engagement on social networks on the relationship between satisfaction and eWOM. Asia Pacific Journal of Marketing and Logistics, 35(11), 2765-2784.
4. Dalia Streimikiene & Biruta Svagzdiene & Edmundas Jasinskas & Arturas Simanavicius (2021). Sustainable tourism development and competitiveness: The systematic literature review. Sustainable Development, 29(1), 259-271.
5. Fazal-e-Hasan, S., M., Mortimer, G., Ahmadi, H., Abid, M., Farooque, O., Amrollahi, A. (2024). How tourists’ negative and positive emotions motivate their intentions to reduce food waste. J. Sustain. Tour. 32 (10), 2039-2059, https://doi.org/10.1080/ 09669582.2023.2264539.
6. Fuchs, K., Promsivapallop, P., Jing, F. (2023) Factors influencing tourism students’ intentions towards environmental sustainability. Curr. Issues Tour., 26 (11), 1724-1730.
7. Gao, J., Huang, Z., Joy, & Zhang, C. (2016). Tourists’ perceptions of responsibility: An application of norm-activation theory. Journal of Sustainable Tourism, 25(2), 276-291.
8. Haddouche, H. and Salomone, C. (2018). Generation Z and the tourist experience: tourist stories and use of social networks. Journal of Tourism Futures, 4(1), pp.69-79.
9. Hu, H. H., & Sung, Y. K. (2022). Critical influences on responsible tourism behavior and the mediating role of ambivalent emotions. Sustainability, 14(2).
10. Kline, R.B. (2015). Principles and pratice of structural equation modeling (4thEd.), NewYork: The Guilford Press.
11. Li, Y., Liu, Y., Solangi, Y., A. (2024b). Analysis of factors and strategies for the implementation of sustainable tourism in a green economic structure in China. J. Clean. Prod., 434, 14001.
12. Luo, W., Tang, P., Jiang, L., & Su, M. M. (2020). Influencing mechanism of tourist social responsibility awareness on environmentally responsible behavior. Journal of Cleaner Production, 271, Article 122565.
13. Pahrudin, P., Chen, C.-T., & Liu, L.-W. (2021). A modified theory of planned behavioral: A case of tourist intention to visit a destination post pandemic Covid-19 in Indonesia. Heliyon, 7(10).
14. Prayag, G., Spector, S., & Chen, N. (2022). Generational differences in attitudes and behaviors toward sustainable tourism. Journal of Sustainable Tourism, 30(1), 15-34.
15. Ren, J., Su, K., Chang, Y., Wen, Y. (2021). Formation of environmentally friendly tourist behaviors in ecotourism destinations in China, Forests, 12(4), https:// doi.org/10.3390/f120404.
16. Saleem, M. A., Li, J., & Afzal, H. (2021). Protect for affinity? The role of destination brand engage-ment in forming environmentally responsible tourist behaviours. Journal of Sustainable Tourism, 29(8), 1344-1364.
17. Samaddar, K., Mondal, S. (2024). AR and VR-based travel: a responsible practice towards sustainable tourism, Int. J. Tour. Cities, 10(1), 105-128.
18. Serra-Cantallops, A., Cardona, J. R., & Salvi, F. (2020). Antecedents of positive eWOM in hotels. Exploring the relative role of satisfaction, quality and positive emotional experiences. International Journal of Contemporary Hospitality Management. https:// doi.org/10.1108/ijchm-02-2020-0113.
19. Spyridou, A., Polyzos, E., & Samitas, A. (2023). Green Assets are not so Green: Assessing Environmental Outcomes using Machine Learning and Local Projections. doi:10.2139/ssrn.4448447
20. Tsao, W.-C., & Hsieh, M.-T. (2012). Exploring how relationship quality influences positive eWOM: The importance of customer commitment. Total Quality Management & Business Excellence, 23(7-8), 821-835. https://doi.org/10.1080/ 14783363.2012.66113.
21. Wang, L., Wong, P. P. W., & Zhang, Q. (2021). Travellers’ destination choice among university students in China amid COVID-19: Extending the theory of planned behaviour. Tourism Review, 76(4), 749-763. https://doi.org/10.1108/TR-06-2020-0269.
| Ngày nhận bài: 06/10/2025; Ngày hoàn thiện biên tập: 20/10/2025; Ngày duyệt đăng: 12/11/2025 |



Bình luận